


来源:江西营商
9月4日,工业和信息化部网站发布2025年度卓越级智能工厂项目公示名单,共有274个项目入选。其中,江西有10个项目入选。


关于2025年度卓越级智能工厂项目的公示
根据《关于开展2025年度智能工厂梯度培育行动的通知》(工信厅联通装函〔2025〕251号),现将拟入选的2025年度卓越级智能工厂项目名单进行公示,请社会各界监督。如有异议,请在公示期内将书面意见反馈至工业和信息化部装备工业一司(智能制造处)。
公示时间:2025年9月5日至2025年9月11日
电 话:010-68205630
传 真:010-66013726
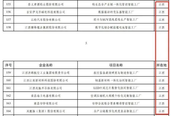
附件:2025年度卓越级智能工厂项目公示名单.pdf
工业和信息化部装备工业一司
2025年9月4日
今年6月,工业和信息化部等六部门联合开展2025年度智能工厂梯度培育行动。按照《智能工厂梯度培育要素条件(2025年版)》,分基础级、先进级、卓越级和领航级智能工厂4个层级进行培育。其中,卓越级智能工厂智能制造能力成熟度评估水平应达到GB/T 39116-2020《智能制造能力成熟度模型》三级及以上。
附件内容:









来源:中国高新技术产业导报