


来源:抚州发布
为进一步落实国家基本公共卫生服务项目,切实保障居民身体健康,做到疾病“早发现、早诊断、早治疗”,抚州市2026年度基本公共卫生服务免费健康体检现已正式启动!
一、免费体检对象
本次免费体检覆盖以下重点人群,符合条件者均可凭相关证件免费参与:
65岁及以上老年人;
0至6岁儿童;
孕产妇;
高血压患者;
2型糖尿病患者;
肺结核患者;
严重精神障碍患者;
慢性阻塞性肺疾病患者。
二、体检项目
本次体检项目齐全、覆盖全面,由国家买单,全程0费用。体检项目包括健康状况评估、常规体格检查、辅助检查、健康干预指导等,具体项目以各基层医疗机构提供为准。
三、体检时间与地点
全市提供重点人群免费健康体检的基层医疗机构信息(包括机构名称、地址、体检服务时间、咨询电话)公布如下:
临川区

南城县

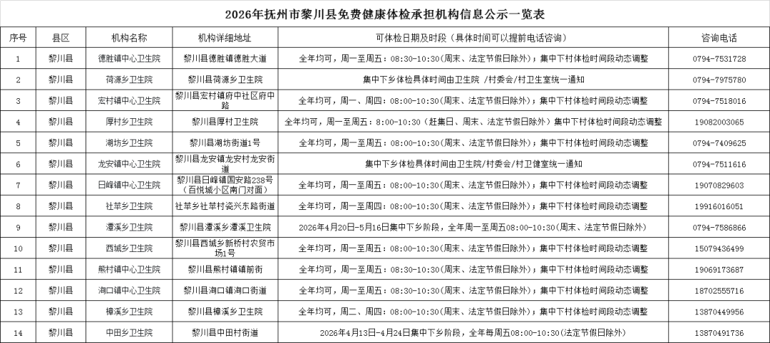
黎川县

南丰县

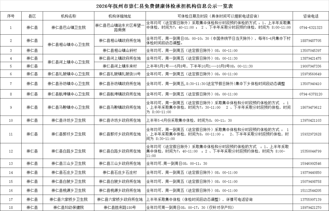
崇仁县

乐安县

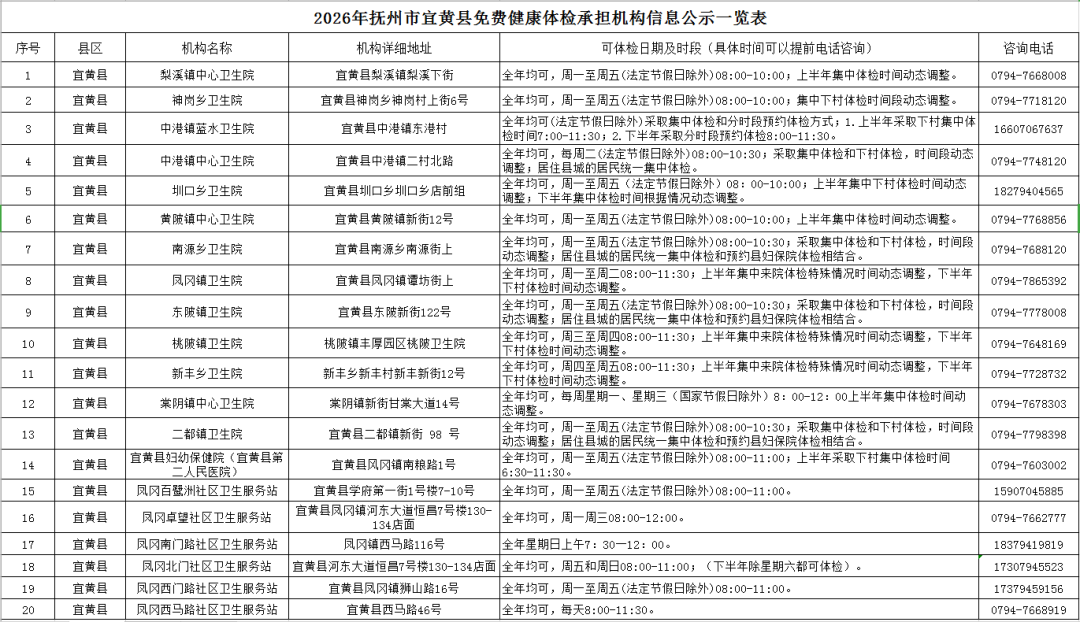
宜黄县

金溪县

资溪县

东乡区

广昌县

东临新区

抚州高新区

温馨提示
1.体检时请携带本人身份证或户口簿原件并提供联系电话,以便信息登记。
2.体检前一晚10点后禁食禁水,当日空腹检查,高龄、行动不便老人建议家属陪同,确保往返安全。
3.体检后您的家庭医生将完善您的个人电子健康档案,并及时反馈结果、提供专业指导,您也可以通过登录“智慧健康江西”微信小程序,线上查询相关信息。
4.具体体检时间如有调整,以各县区最终通知为准。
来源:抚州卫生健康