


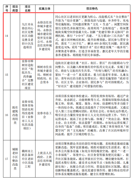
近日,《江西省城市更新暨“好社区”建设典型案例》公布,我市共青城市温馨社区安置房“好社区”建设项目、浔阳区金炼社区企地共建完整社区建设项目、修水县幸福里“大物业”完整社区建设项目、永修县同心社区完整社区功能完善及老旧小区改造项目、两湖(甘棠湖、南门湖)综合治理工程、大中路历史文化街区一期改造提升项目、动力机厂历史文化街区改造项目等7个项目入选。

这批案例涵盖了好社区(完整社区)建设、既有建筑改造利用、城镇老旧小区改造、老旧街区(老旧厂区)改造、城中村改造、城市功能完善、城市基础设施建设改造、城市生态系统修复和城市历史文化保护等多个类别城市更新项目,为我市下步在推进城市更新项目统筹谋划、组织实施、运营管理等方面提供有益借鉴。
下一步,我们将以此次入选为契机,持续深化城市更新行动,聚焦群众急难愁盼问题,统筹推进各类城市更新项目,让城市更新成果更好惠及于民。






来源:九江住建