


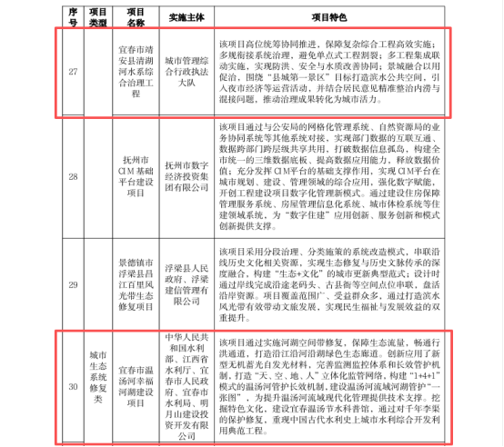
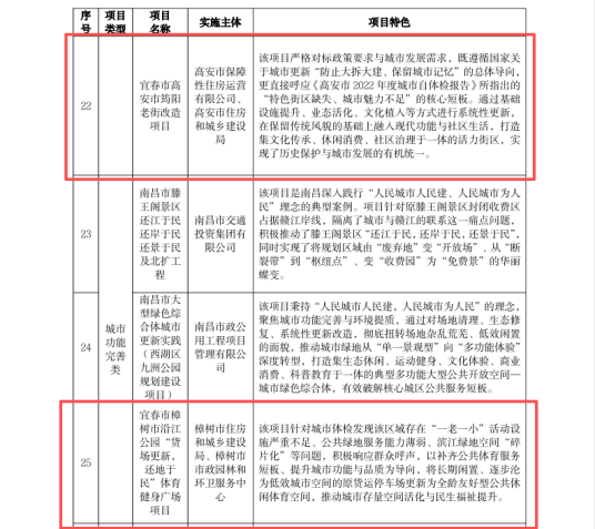
近日,《江西省城市更新暨“好社区”建设典型案例》公布,我市东湖社区智慧赋能“好社区”建设项目、低效体育场馆活化利用改造项目(宜春市工人文化宫改造项目)、温汤河幸福河湖建设项目、樟树市街道社区“街院共生、药养融合”完整社区建设项目、高安市筠阳老街改造项目、樟树市沿江公园“货场更新,还地于民”体育健身广场项目、靖安县清湖河水系综合治理工程等7个项目入选。
这些经验涵盖了智慧赋能、功能完善、生态修复、文化传承等多个层面,展示了我市在城市更新与“好社区”建设过程中,于实施机制、政策制度、社区治理等方面积极作为的成效。下一步,我们将持续深化各项工作,以多元更新服务民生,持续提升群众的获得感与幸福感。





来源:宜春住建