


来源:大美上饶
关于铅山道路通行信息的发布通告
广大市民朋友:
为保障群众便捷出行,现将铅山区域相关道路通行调整事宜通告如下:
一、九狮大桥恢复通车。2026年4月3日24时,铅山九狮大桥改造提升项目将全面竣工,恢复通行。同时,G60沪昆高速梨温段(梨园至东乡段)“四改八”工程已建成通车,该路段由双向四车道升级为双向八车道,运营效率成倍增加,随着铅山城区与高速路网衔接的进一步完善,将大幅提高通行能力和铅山社会经济的发展能力,为群众出行节省时间,提供安全便捷保障。
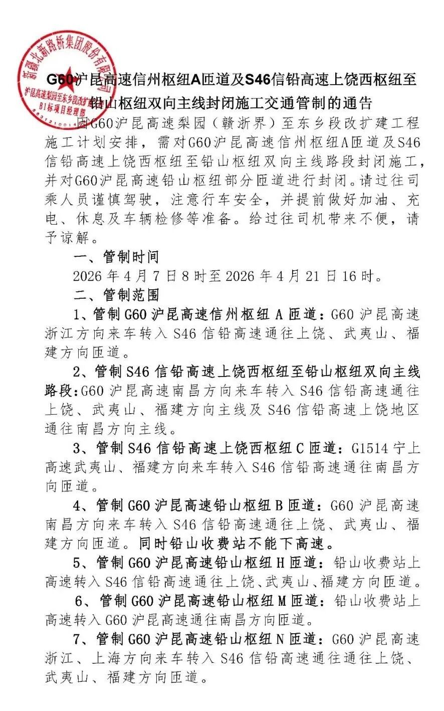
二、铅山收费站通行指引。结合当前S46信铅高速施工管制要求(管制时间:2026年4月7日8时至2026年4月21日16时),铅山收费站通行规则调整如下:
1.通行上海、浙江方向的车辆,建议优先选择G60沪昆高速铅山收费站上下高速,依托九狮大桥恢复通行及梨温高速“四改八”通行优势,提升出行效率,享受更畅通、安全的高速通行服务。
2.计划从铅山收费站上高速前往南昌、鹰潭方向,需转入G60沪昆高速的车辆,请提前规划出行路线,绕行至横峰南收费站通行(具体绕行路线可参照S46信铅高速施工管制相关绕行指引)。
3.计划从铅山收费站上高速,转入S46信铅高速前往上饶、武夷山、福建方向的车辆,因相关匝道实施管制,需绕行至横峰南收费站或铅山南收费站通行,以免延误行程。
请广大市民朋友密切关注交通动态,尤其重大节假日期间,提前通过导航软件规划出行路线,错峰出行、避堵绕行,严格遵循路面标志标识及现场工作人员指引,文明驾驶、谨慎通行。因线路调整给您带来的不便,敬请谅解与支持,祝您一路平安!
特此通告。
铅山县交通运输局
铅山县交管大队
上饶市铅山县公路事业发展中心
2026年3月25日


附件:



