
关于征集高标准农田建设突出问题线索的公告
为纵深推进群众身边不正之风和腐败问题集中整治,严肃查处高标准农田建设领域不正之风和腐败行为,吉安市纪委监委专项监督检查组将进驻各县(区)开展专项监督检查。现面向社会公开征集各县(区)高标准农田建设领域问题线索。特公告如下:
一、征集线索范围
重点征集2017年以来,本地区高标准农田建设在各环节突出问题线索:
1.规划设计“图上作业”、脱离实际,设计随意变更、虚假变更、拆分设计服务项目规避招标、违规直接指定第三方设计公司;
2.围标串标、买标卖标、借用资质、恶意低价中标、违规分包转包,评标人虚假评审、恶意评审,领导干部插手干预、违规入股、吃拿卡要,内外勾结骗取项目资金;
3.截留挤占、挪用套取、虚报冒领建设资金,概算评审或决算审计中恶意“砍减资金”;
4.施工偷工减料、以次充好、虚增工程量、虚假签证、监理缺位,搞“形象工程”“面子工程”;
5.验收把关不严,虚假验收、“带病”验收、“图上”验收、虚假认定工程量;
6.重建轻管、建而不管、设施损毁闲置、农田撂荒、违规变更用途、挤占挪用管护资金等问题;
7.其他涉及高标准农田建设等方面的违规违纪违法问题线索。
二、征集时间
即日起至2026年4月8日。
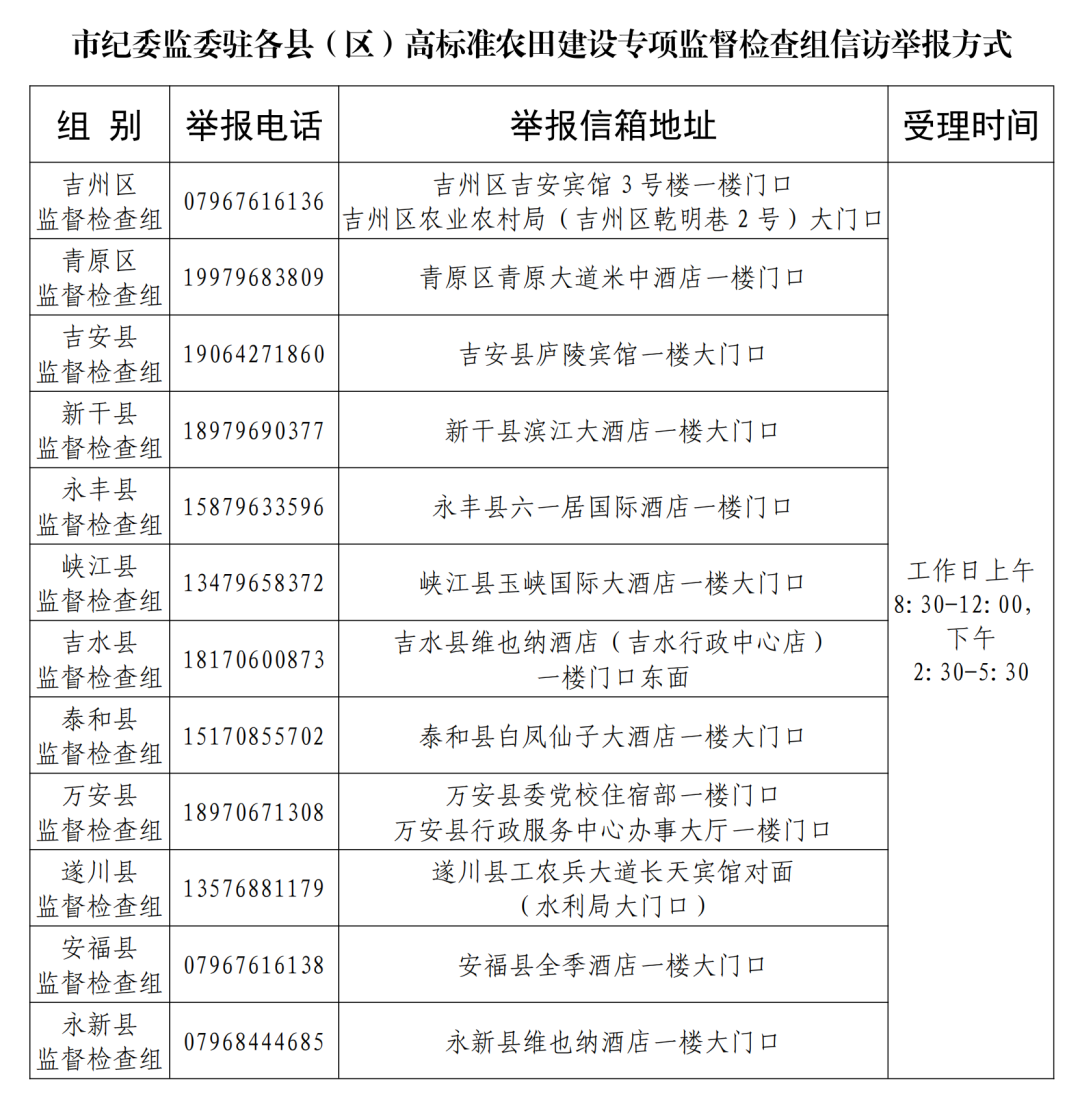
三、举报方式
本次线索征集支持实名、匿名举报,举报渠道全程畅通,举报人信息将严格保密,依法保护举报人合法权益。

四、有关要求
1.举报人应本着实事求是、客观公正的原则如实反映问题,不得捏造、歪曲事实或诬告、诬陷他人,否则将依法承担相应责任。
2.举报时请尽可能提供具体事实及证据材料等相关信息,以便及时核查处理。
对征集到的问题线索将及时核查,依规依纪依法严肃处置,不属于受理范围的将按规定转办或告知。
特此公告。
吉安市纪委监委高标准农田建设
专项监督检查组
2026年3月18日