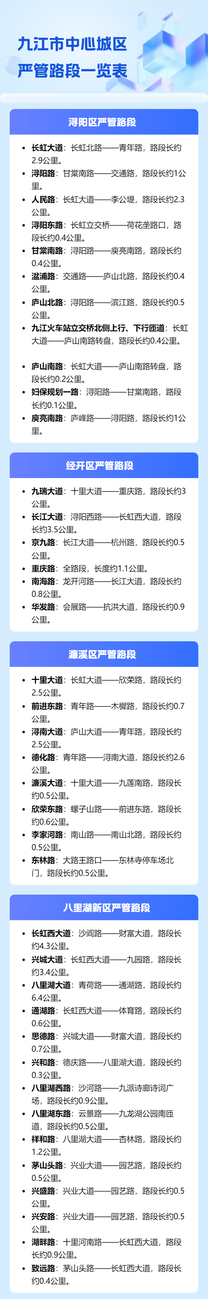
为进一步规范道路停车秩序
提高道路通行能力
结合道路交通管理实际需要
根据相关法律法规
九江市公安局交通管理支队
对中心城区严管路段
进行了重新梳理和调整
具体情况如下
↓↓↓
【严管路段标志牌】
【交警提醒】
在以上严管路段,所有机动车可停放在依法施划的停车泊位内,如违法停车,公安交管部门将依法予以处罚。
特别提醒
特别提醒:中心城区所有道路以上严重违法停车行为,公安交管部门将进行严查严罚!
来源:九江交警
凰家体验官探游兰州新区
集采“反内卷” 我们能对药品更放心吗?
不只是“多了两个假” 中国多地推行中小学春秋假
中国多地滑雪场提前“开板” 周边酒店订单走俏
科创合肥:澎湃创新动能
31省份工业盈亏图鉴 谁赚到钱了?
“鸡排哥”全国“巡炸”南昌站 有游客排队三小时
“300元以下难购真羽绒服”?
武汉一高校发起捐赠1000元冠名座椅活动
山东海阳核电3号机组核岛大型模块吊装完成
中国车企扎堆海外建厂
居延遗址新发现青铜时代遗存
河南开封:大宋“百戏”引游人