


来源:新余发布
近日
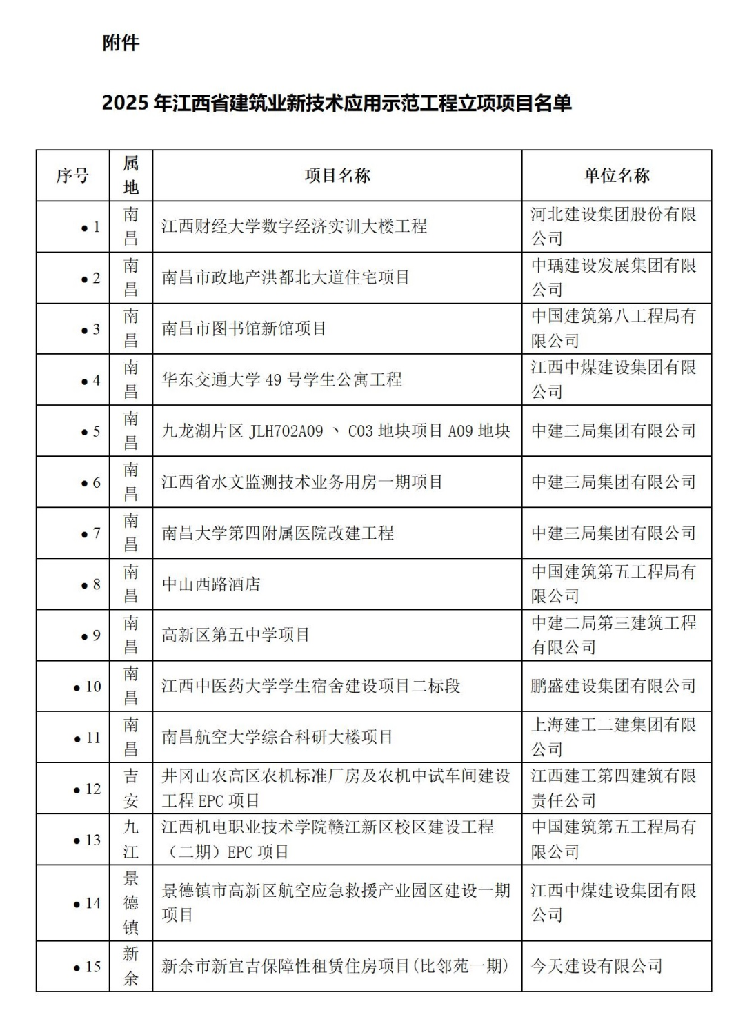
江西省住房和城乡建设厅印发
《关于公布2025年江西省建筑业
新技术应用示范工程立项项目的通知》
我市
新宜吉保障性租赁住房项目
(比邻苑一期)
入选


比邻苑
此次立项的15个示范工程覆盖南昌、吉安、新余等多地,涵盖高校实训楼、图书馆新馆、住宅项目、医院改建、保障性租赁住房等多元业态。承建单位包括中国建筑第八工程局、中建三局、上海建工二建等行业龙头企业,更有江西中煤、江西建工第四建筑等本土骨干企业强势入围。这些项目不仅是工程质量与效率“双提升”实践,更将为全省建筑业提供可复制、可推广的技术应用经验。
近年来,建筑业从“规模扩张”向“质量效益”转型,新技术应用成为企业核心竞争力的关键。此次示范工程立项,正是江西省推动行业转型升级的重要举措——通过标杆引领,鼓励更多企业投身技术创新,加速建筑工业化、数字化、绿色化发展。对于建筑企业而言,参与示范工程不仅能获得政策支持与行业体育认可,更能在技术沉淀、品牌升级、市场拓展中抢占先机。
来源:新余市住房和城乡建设局