
关于将上饶市三清山机场相关道路设置为严管道路并启用违法停车抓拍设备的通告
为加强上饶市三清山机场及周边道路交通秩序管理,保障道路畅通和旅客出行安全,预防和减少道路交通拥堵和交通事故发生,根据《中华人民共和国道路交通安全法》《中华人民共和国道路交通安全法实施条例》等相关法律法规,决定将上饶市三清山机场相关道路设置为交通秩序严格管理路段(以下简称“严管路段”),并于2026年2月1日起,启用违法停车自动抓拍设备。现将有关事项通告如下:
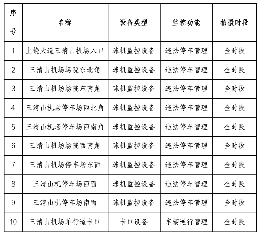
一、违法管控设施设置地点及违法抓拍类型

机动车在上述区域道路范围内临时停车超过90秒的,系统将自动抓拍记录违法停车行为。同时全时段抓拍车辆逆行违法行为。
二、温馨提示
公安机关交管部门将依法严格管理,请广大机动车驾驶人自觉遵守道路交通安全法律法规,严格按照规定停放车辆,共同维护安全、畅通、文明、有序的道路交通环境。
特此通告!
上饶市公安局交通管理支队
2026年1月17日
来源:上饶交警