
大江新闻讯 夏雨欣 全媒体记者查婧雨报道:青春在赣鄱大地绽放实践之花!12月22日,2025年江西省大中专学生志愿者暑期“三下乡”社会实践活动获奖名单正式出炉,一批在基层一线挥洒汗水的青春集体与个人获得表扬。
本次评选共涌现出52个优秀单位、174支优秀团队、299名优秀个人,并遴选出30篇优秀的调研报告、15件生动的新媒体作品及129名“扬帆计划”实习专项优秀个人。从理论宣讲到科技兴农,从支医支教到产业调研,青年学子们的足迹深入乡野巷陌,用脚步丈量省情民情,将论文写在红土地上,展现出新时代江西青年挺膺担当、奋发有为的蓬勃风貌。
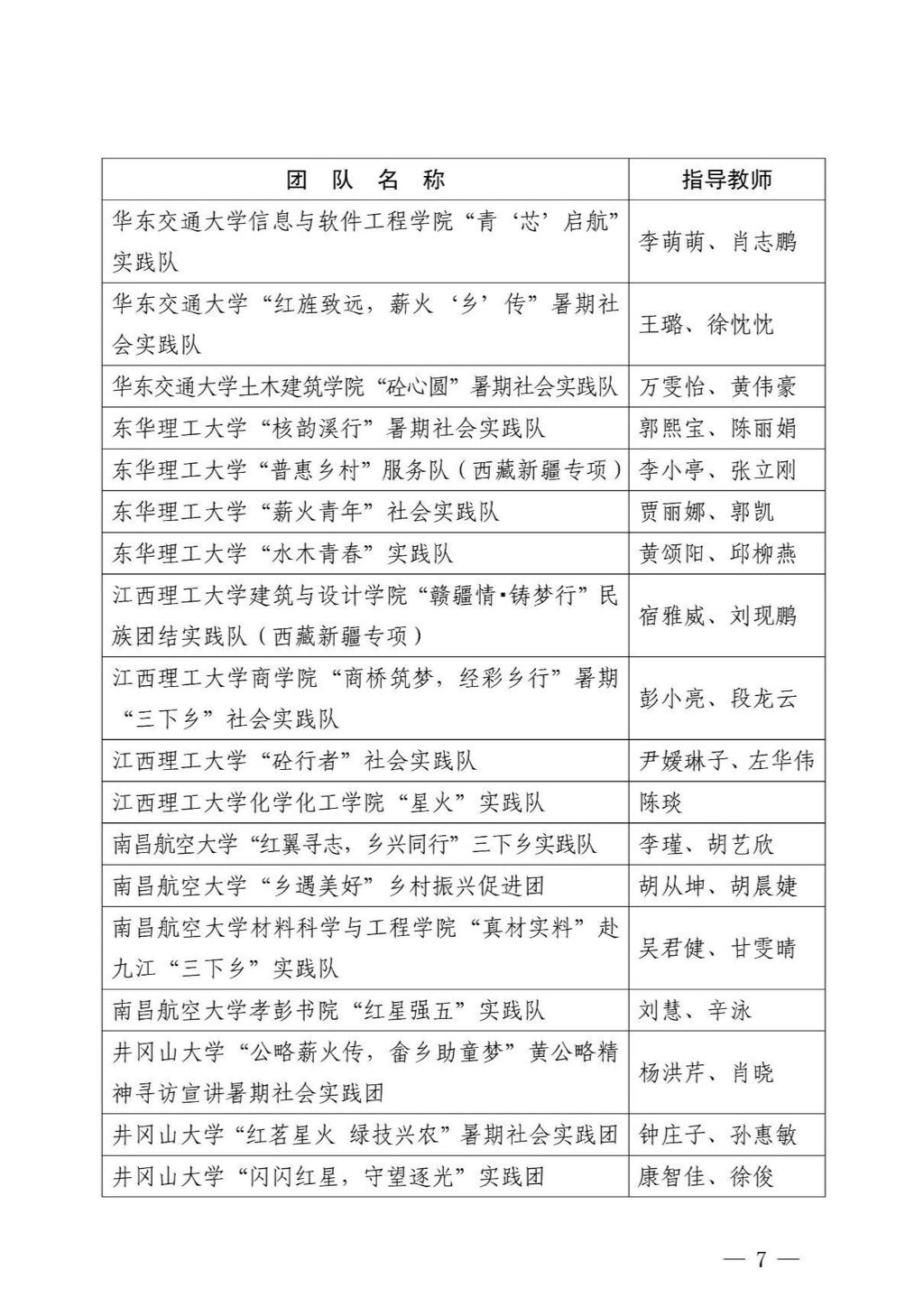
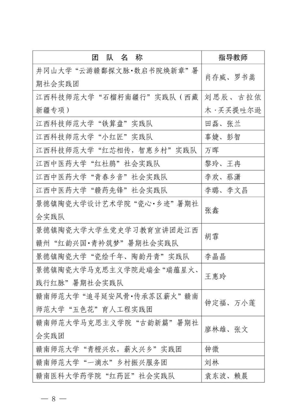
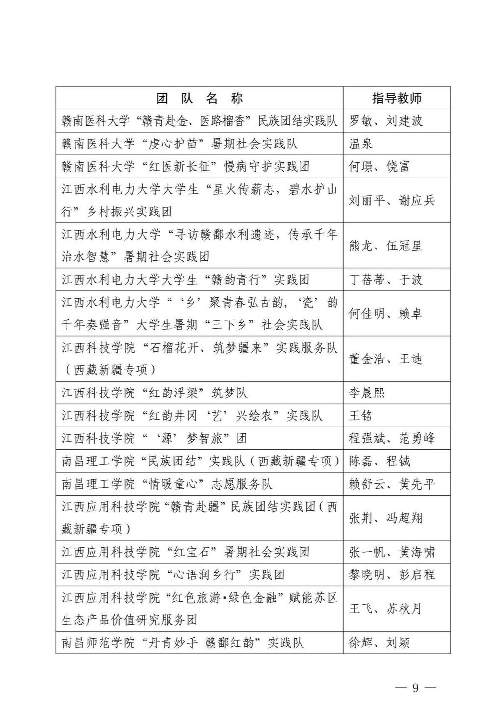
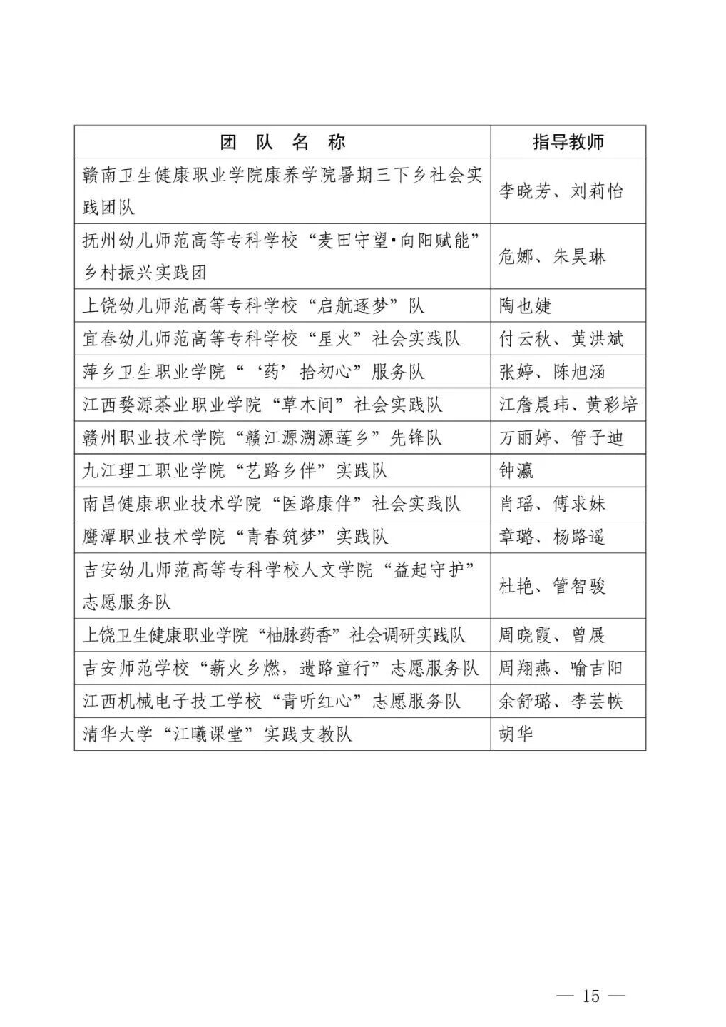
获奖名单如下:


































