

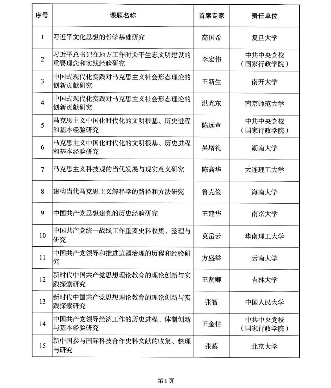
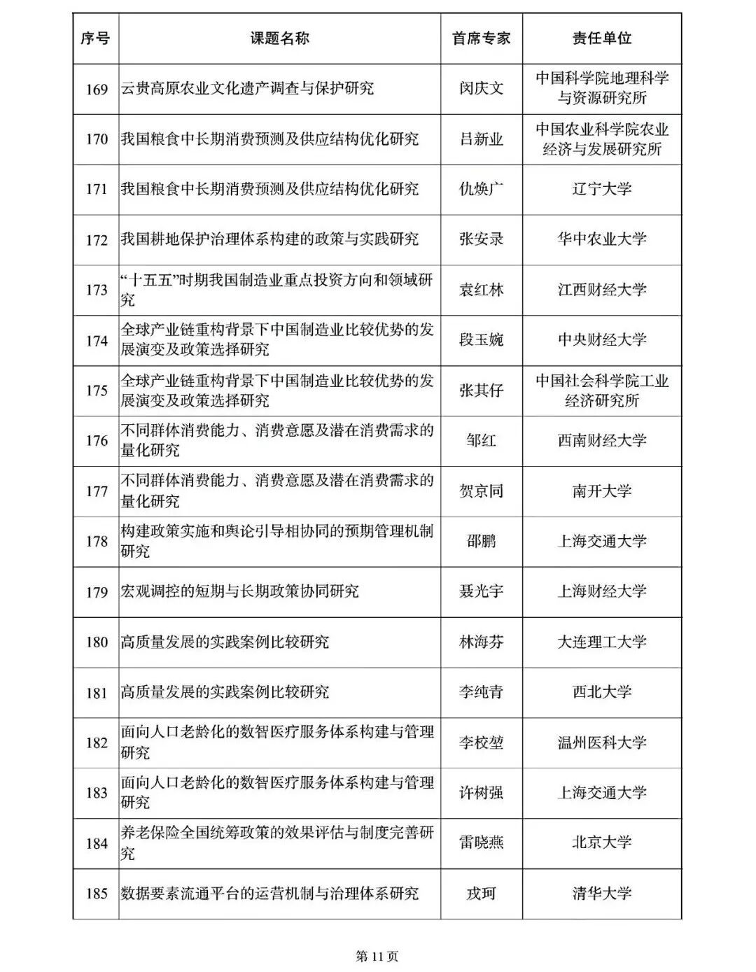
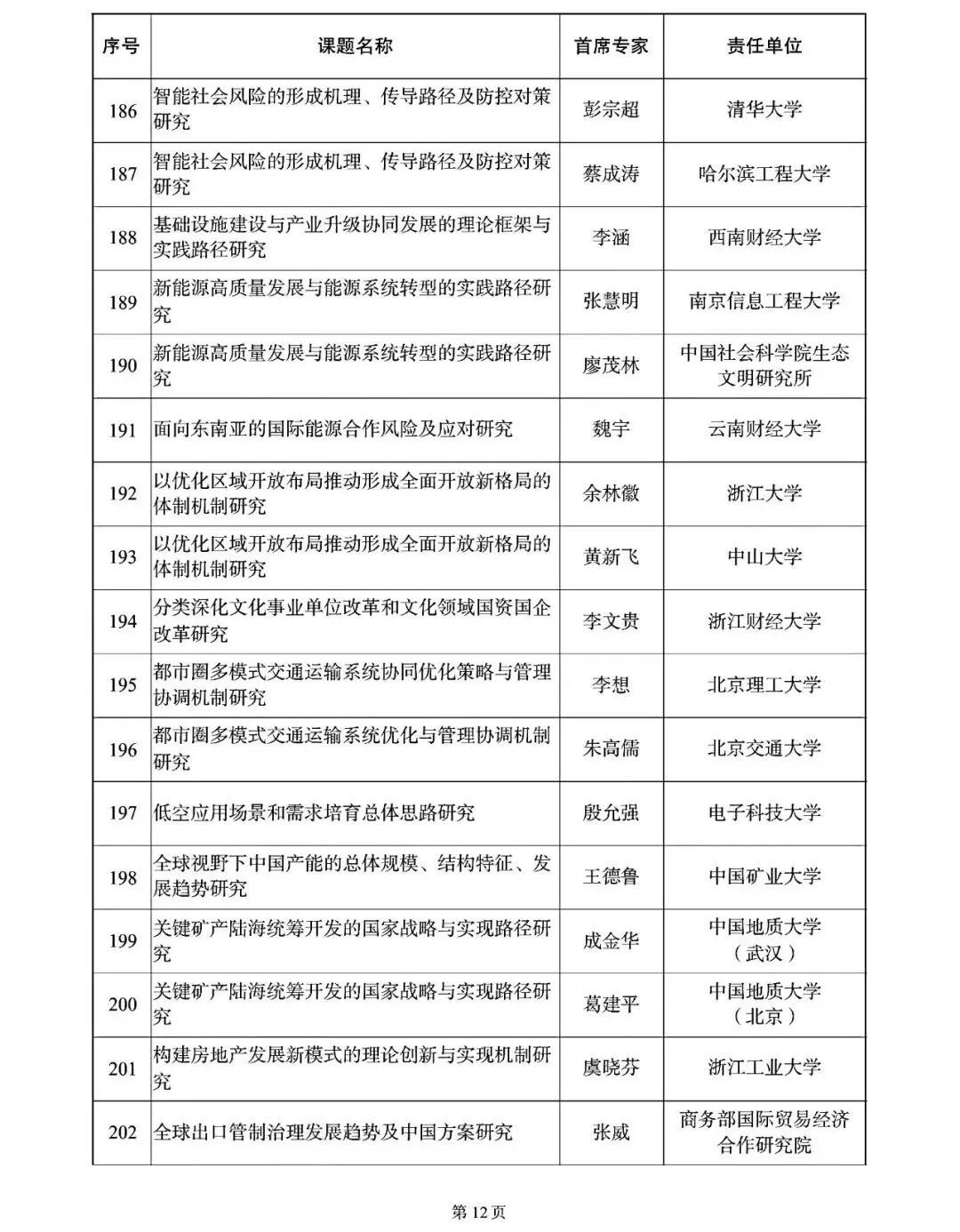
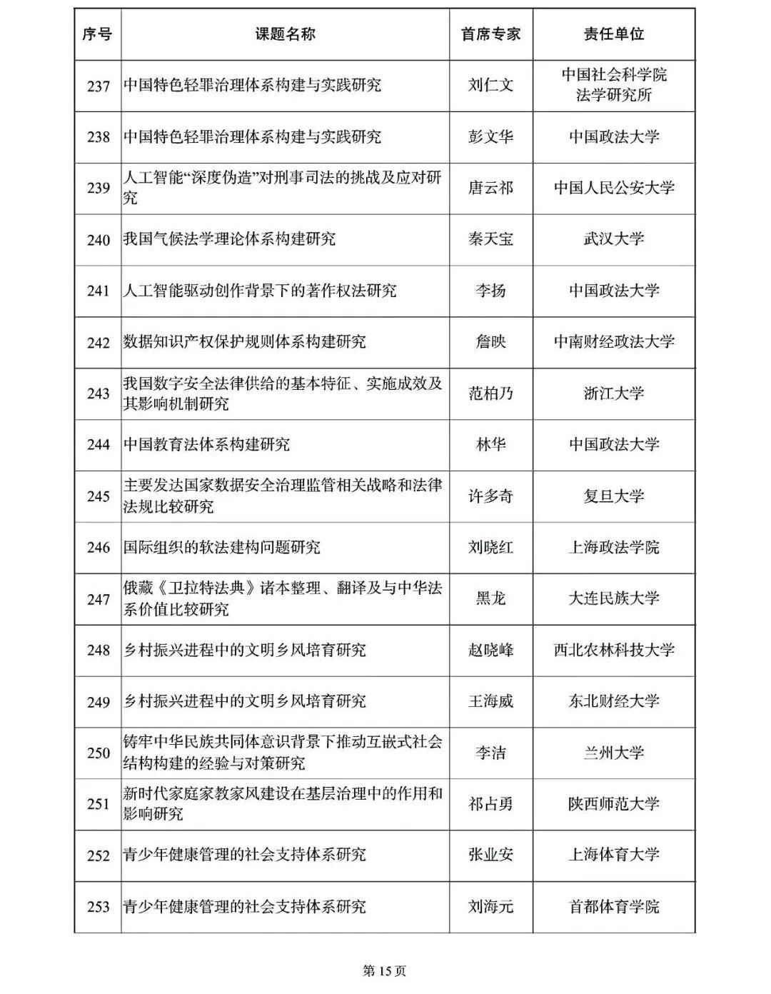
近日,全国哲学社会科学工作办公室发布《2025年国家社科基金重大项目立项名单公示》,江西省共有3所高校5个项目入选,一起来看名单↓↓↓

公示时间为2025年12月6日至12日。公示期内,如有异议,请以书面方式向全国哲学社会科学工作办公室项目管理处反映,并提供必要的证据材料,以便核实查证。提出异议者须提供本人真实姓名、工作单位、联系电话等有效联系方式(全国哲学社会科学工作办公室将予以严格保密),凡匿名、冒名或超出期限的异议不予受理。
电子邮箱:npopss@vip.163.com
座机:(010)55601710
通讯地址:北京市西长安街5号全国社科工作办项目管理处,邮政编码100806
2025年国家社科基金重大项目立项名单公示
(全名单)



















来源:全国哲学社会科学工作办公室官网、中国法学