


来源:江西卫生健康
随着人们健康管理意识的提高
体检越来越被重视
但是
面对五花八门的体检套餐
很多人觉得眼花缭乱、无所适从
对专业术语更是一脸懵
为了让大家少走弯路
国家卫生健康委制定
《成人健康体检项目推荐指引(2025年版)》
以指导健康体检机构合理设置健康体检项目
这对我们有什么参考意义呢?
江小卫因此连线
南昌大学第二附属医院健康管理医学科主任医师、江西省健康体检与管理质控中心副主任黄红卫
来帮助我们根据自身年龄和风险因素
选择最适合自己的体检方案
不同年龄段体检“必查项”有哪些?
20~30岁人群
1.必查项
血常规、肝肾功能、空腹血糖、血脂、血尿酸、尿常规、心电图、肝胆胰脾双肾超声、女性乳腺、子宫附件超声。
2.备选项目
胸部正位片或正侧位片、幽门螺杆菌检测、心理压力评估、HPV/TCT、卵巢储备功能AMH(已婚女性)
3.警惕指标
血糖/血脂异常(年轻人群代谢问题增多)、年轻女性生殖健康指标异常。
30~40岁人群
1.必查项
在20~30岁人群基础上增加同型半胱氨酸、甲状腺功能/超声、肿瘤标志物(如CEA、AFP、CA199)、粪便隐血试验(定量FIT)、低剂量螺旋CT(吸烟者)、HPV/TCT、CA125/CA153(已婚女性宫颈癌、卵巢癌筛查)。
2.备选项目
根据个人生活习惯,选择幽门螺杆菌检测、胃肠镜(有家族史者)、颈动脉超声,如长期吸烟者可增加肺功能检查。
3.警惕指标
甲状腺功能异常/甲状腺结节、早期肺结节、脂肪肝、结直肠良/恶性肿瘤风险、女性乳腺癌、宫颈癌、卵巢癌。
40~50岁人群
1.必查项
在30~40岁人群基础上增加粪便隐血试验(定量FIT/DNA)/胃肠镜、前列腺超声/前列腺特异抗原(男性)、骨代谢组合/骨密度检测。
2. 备选项目
心脏彩超、乳腺钼靶/乳腺超声、宫颈癌及卵巢癌筛查(女性)。
3.警惕指标
息肉、冠状动脉斑块、骨量减少、女性乳腺癌、宫颈癌、卵巢癌。
50岁以上人群
1.必查项
在40~50岁人群基础上增加全身肿瘤筛查(如胃肠镜、低剂量螺旋CT)、心脑血管评估(颈动脉超声、心脏超声、冠脉CTA、脑血管功能检测/TCD)、认知功能筛查、骨量减少/骨质疏松(骨代谢组合、骨密度)。
2.备选项目
眼底检查以早期发现眼部疾病、阿尔茨海默病相关基因检测(高风险者)。
3.警惕指标
癌前病变、心脑血管疾病、记忆力下降。
体检的误区,你“踩雷”了吗?
虽然年年体检,但有些错误的做法可能让体检白做。
误区1:项目越贵越全面越好
盲目选择高端影像学检查(如PET-CT)可能带来不必要的辐射和假阳性结果。
误区2:指标正常=绝对健康
部分疾病(如早期癌症、心脑血管病变)需结合专项筛查才能发现。
误区3:忽视“小异常”
如轻度脂肪肝、颈动脉斑块等,可能是重大疾病的预警信号。
误区4:体检一次管终身
健康状态动态变化,需定期复查(如每年1次基础检查,每3~5年一次胃肠镜)。
如何看待报告上的“↑↓”箭头?
一些指标的轻微波动可能是生理性的,如血常规中的白细胞、红细胞等,在身体有轻微感染或应激状态下可能会有波动,一般无需过于紧张。但如果血糖、血脂、血压等指标持续异常,或者肿瘤标志物明显升高,以及肝肾功能指标严重异常等,必须引起重视,及时进一步检查和诊治。
可放松的轻微波动
1.轻度血小板升高(可能与饮水不足有关);
2.短暂性转氨酶轻度升高(常见于熬夜、饮酒后);
3.尿酸略高(需结合饮食习惯综合判断)。
必须严阵以待的指标
1.肿瘤标志物持续升高:需排除恶性病变;
2.心电图ST-T改变:可能提示心肌缺血;
3.空腹血糖≥7.0mmol/L或糖化血红蛋白≥6.5%:需排查糖尿病;
4.影像学报告提示“占位”“磨玻璃结节”等:需专科进一步评估。
发现异常指标怎么办?
发现异常指标,首先不要惊慌。对于一些可能受生理因素影响的指标,如血常规中的某些项目,可以在医生的建议下,间隔一段时间后复查。如果是比较重要的指标,如血糖、血脂、肿瘤标志物等异常,或者复查后仍有问题,应及时找专科医生进一步诊断和评估,医生会根据具体情况制定相应的治疗或随访方案。
第一步:区分异常程度
轻度异常(如稍高的血脂):建议1个月内调整生活方式后复查;
中度异常(如持续性血压升高):需在2周内专科就诊;
高度异常(如疑似恶性肿瘤):立即就医,完善专项检查。
第二步:针对性复查或转诊
避免盲目重复检查,应根据医生建议选择特异性更高的检测(如增强CT、病理活检)。优先选择对应专科进一步明确诊断。
适合普通人的体检“黄金法则”
选择体检项目的“黄金法则”可以概括为“1+X”原则。“1”是指基本体检项目,“X”是指个性化专项体检项目。
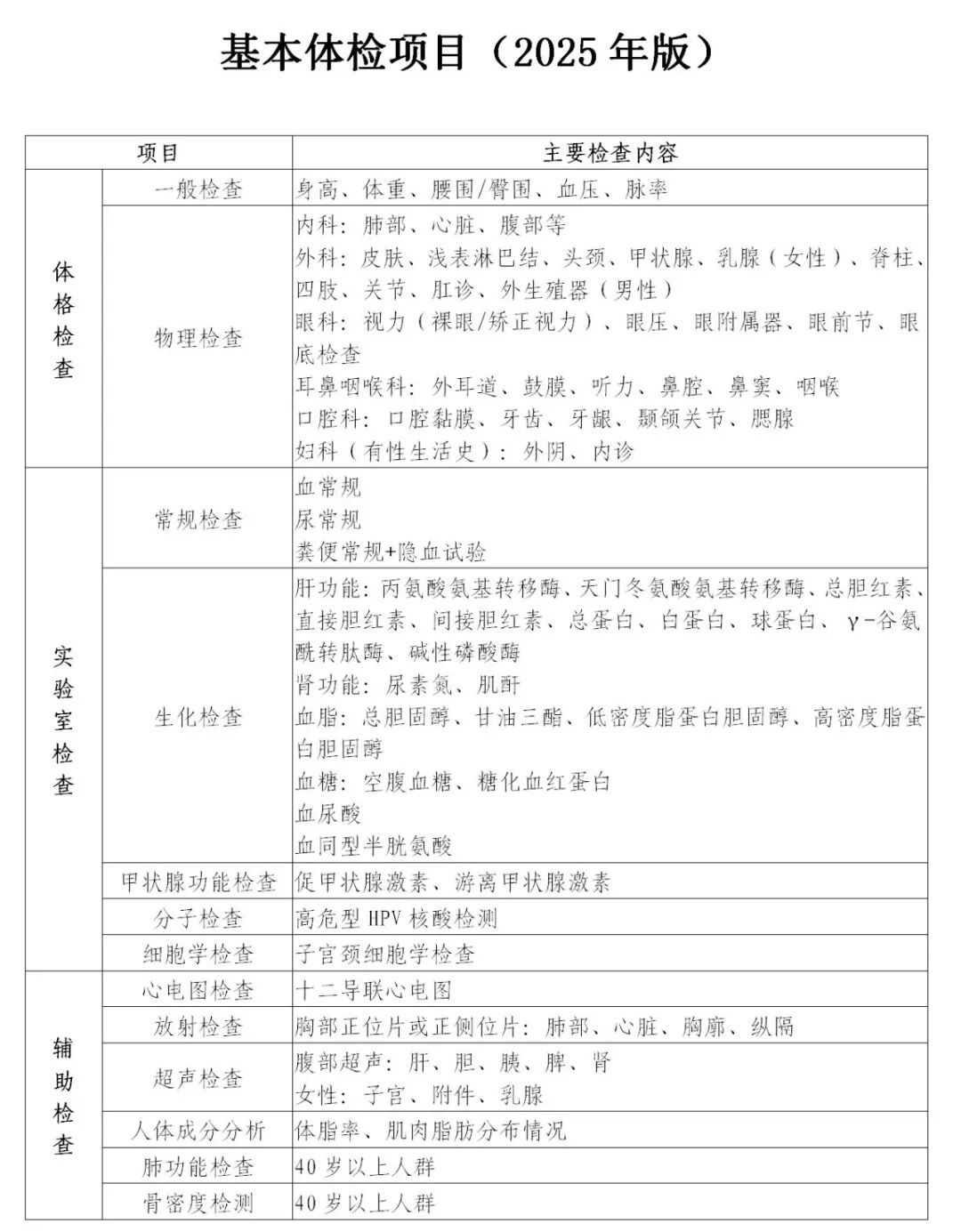
法则1:基础项目打底
每年完成血常规、肝肾功能、全腹超声、心电图等核心项目。

来源:《成人健康体检项目推荐指引(2025年版)》
法则2:按风险加项
根据年龄、家族史、生活习惯选择专项筛查(如吸烟者查低剂量螺旋CT)。
法则3:重视“慢病筛查”
尤其关注心脑血管、代谢性疾病(高血压、糖尿病)及高发肿瘤的早期信号。
法则4:动态跟踪
建立个人健康档案,对比历年数据,及时发现趋势性变化。
法则5:结合临床症状
如有不适(如长期腹痛、消瘦),即便基础检查正常,也需进一步排查。
健康体检的真正价值
在于“早发现、早干预”
这么干货满满的体检知识
相信大家看完后
都能制定科学合理的体检计划
赶紧转发给家人朋友吧~