

江西省人民政府办公厅关于印发《江西省乡镇(街道)行政权力指导目录(2025年版)》的通知
赣府厅发〔2025〕22号
各市、县(区)人民政府,省政府各部门:
《江西省乡镇(街道)行政权力指导目录(2025年版)》已经省政府同意,现印发给你们,请认真组织实施。
各设区市政府要督促指导所辖县(市、区)政府按照职权法定、权责一致、公开透明的原则,于2025年12月底前结合实际编制、公布本地乡镇(街道)法定行政权力事项清单。省市县相关部门要加强协作配合,共同帮助乡镇(街道)做好法定行政权力事项清单与履职事项清单有效衔接,切实提升乡镇(街道)履职行权能力。
(此件主动公开)
具体文件内容如下
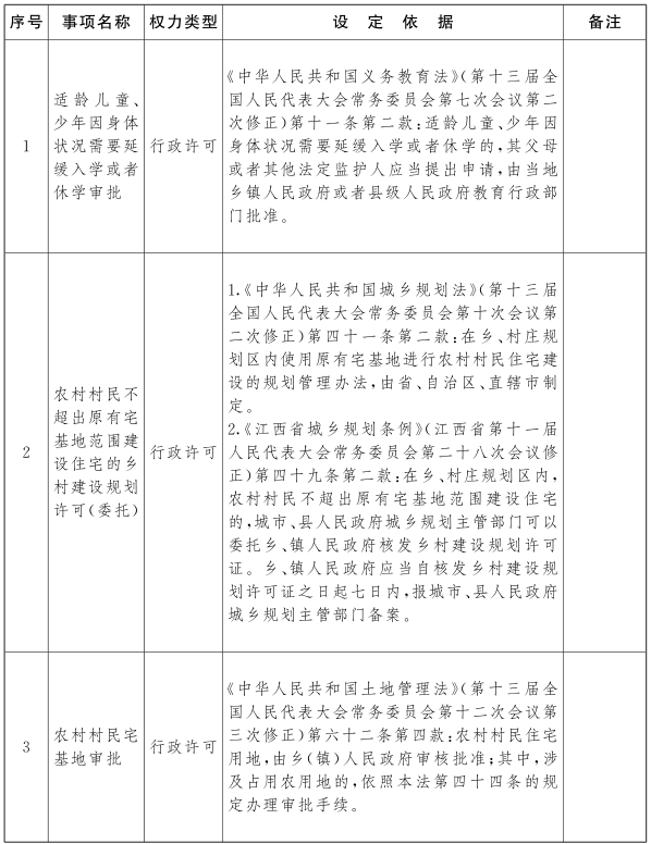
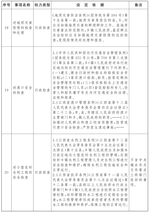
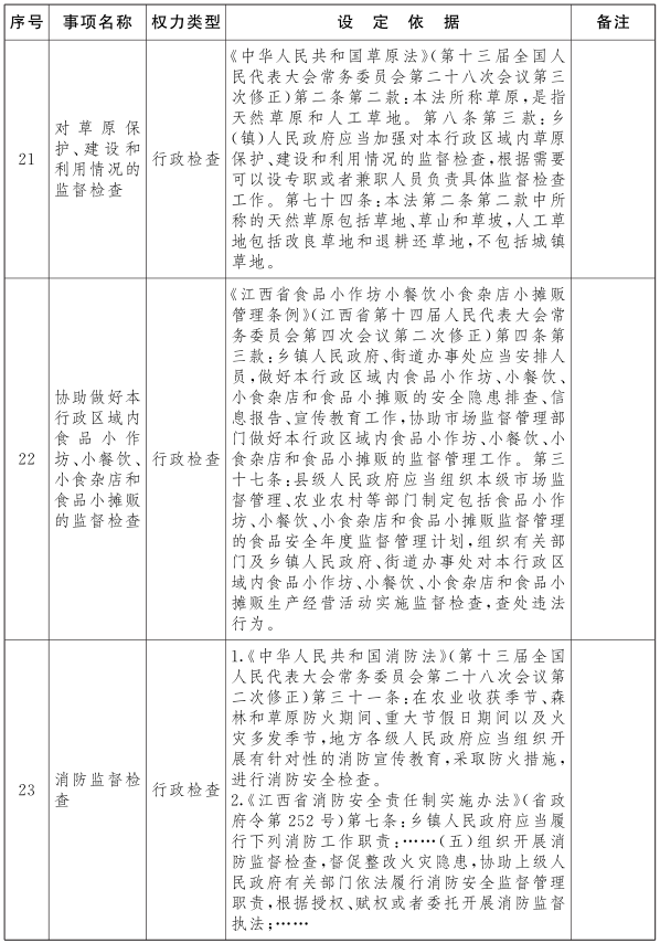
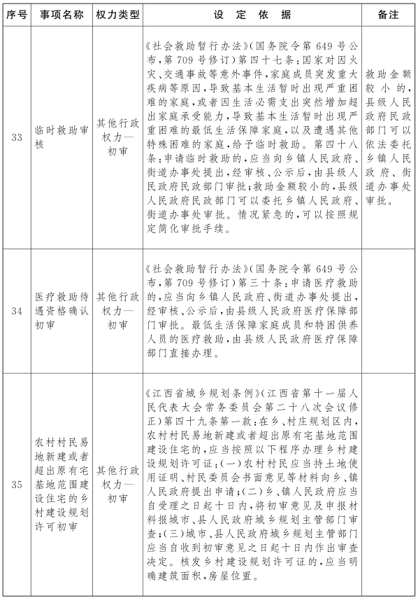
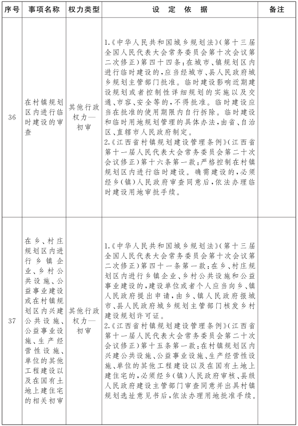
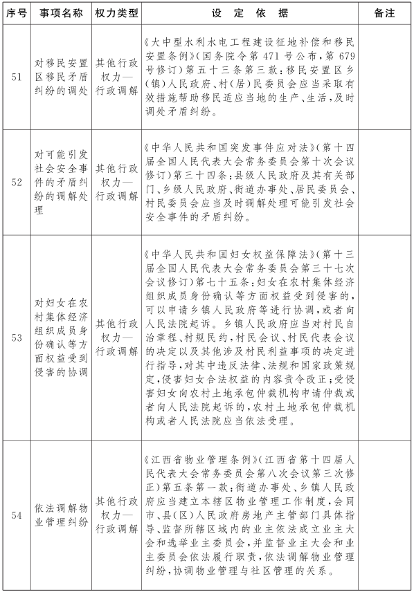
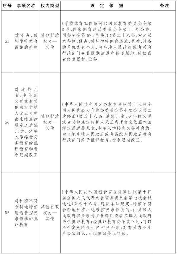
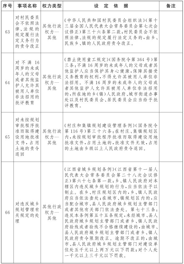
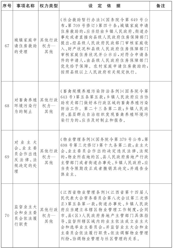
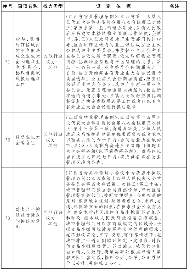
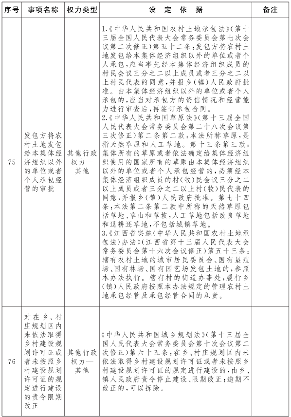
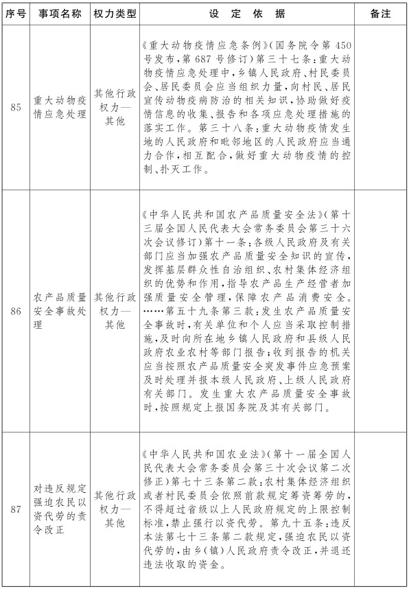
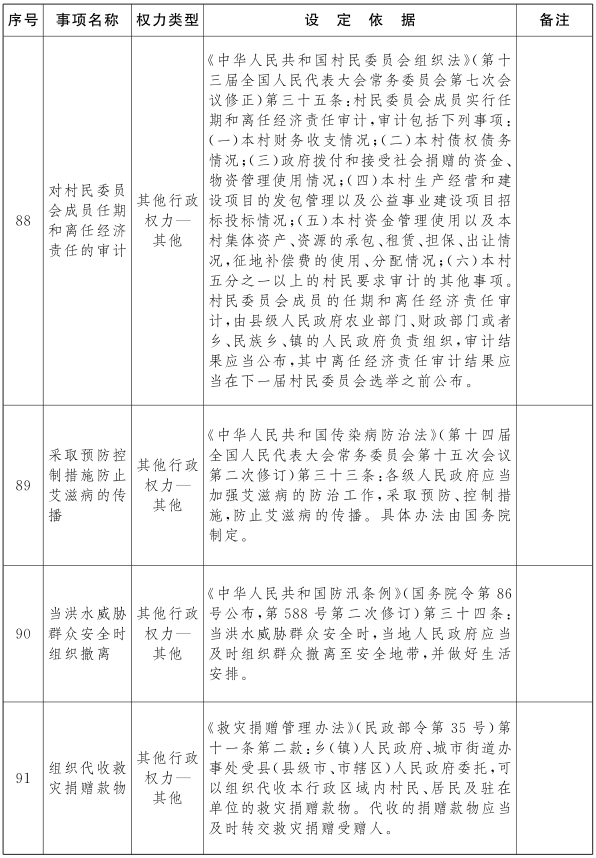
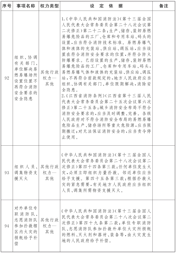
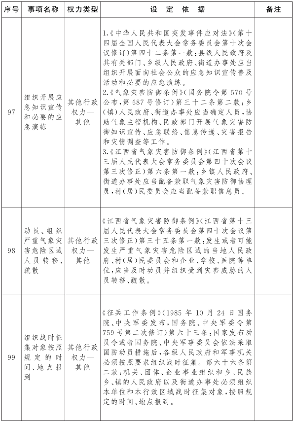
江西省乡镇(街道)行政权力指导目录(2025年版)






































来源:江西省人民政府官网