
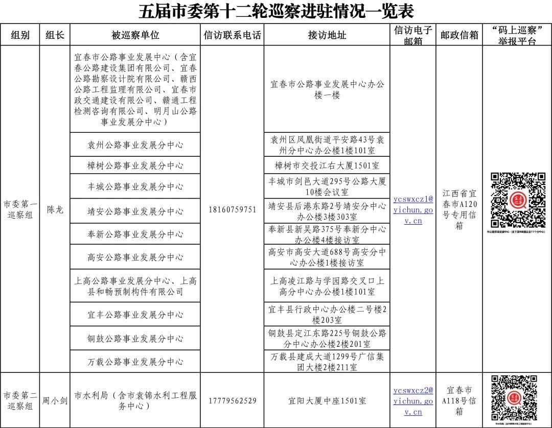
按照市委统一部署,截至10月16日,五届市委第十二轮巡察的5个巡察组全部完成进驻工作。本轮巡察统筹安排对市公路事业发展中心(含下属6家国企、10个县市区分中心及明月山分中心)、市审计局、市统计局、市退役军人事务局、市住房公积金管理中心(含9个县市的办事处)等单位党组织开展常规巡察,对宜春职业技术学院、市矿业公司、市水利局(含市袁锦水利工程服务中心)等单位党组织开展巡察“回头看”。
本轮巡察坚持以习近平新时代中国特色社会主义思想为指导,深入学习贯彻党的二十大和二十届二中、三中全会精神,旗帜鲜明把“两个维护”作为根本任务,坚持围绕中心、服务大局,坚持问题导向、严的基调,坚持系统观念、发挥综合监督作用,坚持实事求是、依规依纪依法,精准有效开展政治监督,为高质量发展提供有力保障。按照市委部署要求,市委巡察组将坚持政治巡察定位,准确把握政治巡察任务特点和监督重点,紧盯被巡察党组织职能责任,全面、精准强化政治监督。开展常规巡察,聚焦党的创新理论武装、履职担当、领导班子建设等情况,深入查找贯彻落实党中央决策部署和省委、市委工作要求方面的政治偏差,着力发现制约影响高质量发展、纵深推进全面从严治党等方面存在的突出问题。开展巡察“回头看”,聚焦深化巡视巡察整改和成果运用、推动高质量发展、推进全面从严治党等方面的情况,重点监督检查上次省委巡视、市委巡察反馈意见整改情况,以及上次巡察未发现的问题和整改后出现的新问题,着力查找整改责任落空、整改不力、敷衍整改、虚假整改等方面问题,进一步释放从严从实推进整改鲜明信号,充分发挥巡视巡察标本兼治战略作用。
各被巡察党组织分别召开巡察进驻动员会,传达党中央、省委和市委有关巡视巡察部署要求,一致表示,将提高政治站位,把接受巡察作为改进工作、促进发展的重要契机,坚持同题共答,积极支持配合巡察工作,自觉接受监督,不折不扣贯彻落实好市委巡察工作要求,推动营造风清气正、干事创业的良好政治生态。
本轮巡察持续2个月左右时间,期间设立专门联系电话、邮政信箱,开通市委“码上巡察”举报平台,主要受理反映被巡察党组织领导班子及其成员、下一级党组织主要负责人和重要岗位领导干部问题的来信来电来访,重点是关于违反政治纪律、组织纪律、廉洁纪律、群众纪律、工作纪律和生活纪律等方面的举报和反映。巡察受理信访时间截止到2025年12月8日。



来源:廉洁宜春