


近日
《濂溪区2025年秋季义务教育阶段学区划分调整指导意见》发布
截止目前
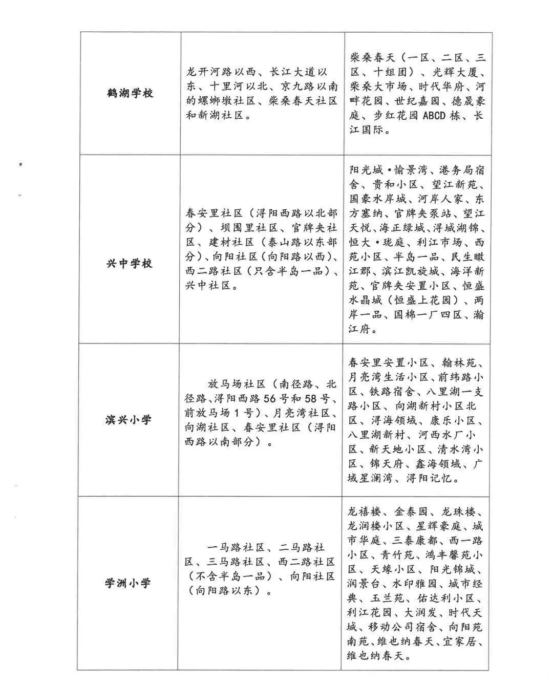
浔阳区、经开区、八里湖新区
已相继公布了学区划分
一起来看具体内容
濂溪区
根据《中华人民共和国义务教育法》《江西省义务教育条例》《关于开展全省义务教育阳光招生专项行动(2025)的通知》(赣教基字〔2025〕8号)《九江市2025年中小学招生实施意见》和《濂溪区2025年中小学招生工作实施意见》等精神,结合我区实际情况,经研究,现将濂溪区2025秋季义务教育阶段学区划分调整如下:
一、指导思想
全面贯彻落实党的教育方针,依法实施义务教育阶段学校招生入学工作,确保符合条件的适龄儿童少年免试就近入学,办好人民满意的教育,提升人民群众对教育改革发展的获得感、幸福感和满意度。
二、划分原则
按照“学校划片招生、生源就近入学”的总体目标,坚持相对就近、相对稳定的原则,统筹兼顾,合理划片,依法保障适龄儿童少年免试就近入学的合法权益。
三、划分方法
充分考虑辖区适龄儿童少年人数、学校分布和规模、历史沿革、交通状况等因素,为每所公办义务教育学校划定学区范围,做到学区服务范围全覆盖、零对接。
四、具体安排
(一)小学新生学区范围
1.区一小:王家凹小区、十里村肖家河、螺子山小区、汽运宿舍、十里华府、十里银都、恒大御景、十里小学宿舍楼、幼儿园综合楼、德化小区、九莲新苑小区、公交修理厂、新天地公馆、中体奥城国际小区、碧桂园九玺小区、黄土岭安置小区、碧桂园天玺小区、中辉学府小区、中辉半山墅、柳家垅。
2.爱华小学:爱华新村、香域半山小区、德化名邸小区、谢家垅小区。
3.双峰小学濂溪区校区:极地盛世名都小区、南山雅苑小区、匡庐苑小区、九江学院本部教职工宿舍住宅小区、东城村(8、9、10、11、14、15、20、21、22、23、24组)、螺子山村(1—5组)、国棉二厂生活一区、国棉二厂生活三区、海扬小区、杨家洼安置小区(拆迁安置户)、龙庭花园小区、宝梁花园、颐年城小区、学府雅苑小区。
4.区二小:仪表小区、七O七小区、浔海花园、十里印象、电子材料厂宿舍、工商局宿舍、人民大厦、消防队宿舍、宴宾楼、十里街道宿舍、农房大厦、市政宿舍、农业银行宿舍、工商银行宿舍、鑫城大厦、信用社宿舍、慧龙新城小区、九职小区、万众佳园小区、香域半山小区、十里河岸小区、乾坤楼、遂沁花园小区、交通局宿舍、小洼、财政局宿舍、交警三大队宿舍、审计局宿舍、工信委宿舍、联盛十里老街小区、戛纳小镇、邮电公寓、赣北木材厂、建行宿舍、桃源苑、七一三小区、玫瑰花园、安福大厦、水木清华小区、德化名邸小区、毛纺街、华东市场、慧龙家园。
5.区三小:汪家河、十里新村、吴家山安置小区、一组新村、赣北商城小区、上海路小区、上海南街小区、一方天片区、公安局宿舍、检察院宿舍、法院宿舍、防疫站宿舍、新村私房、九玻小区、政府宿舍、花园小区、莱茵美郡小区、优品尚城小区、海后家属院、空后家属院、浔海十里蓝山小区、万诚中央公园小区、联盛朗香廷小区、奥克斯缔壹城小区、怡嘉苑小区、南山名苑小区、城建局宿舍、柴桑花园、物资局宿舍、立新小区、卫生局宿舍、极地名邸小区、南山明珠小区、国豪美庐湾小区、朗境东方小区、山居水岸小区、喜悦城小区。
6.区外国语学校(小学部):中铁四局小区、长虹小区、泉港雅居、中房小区、天宏商住楼、长虹现代城一期、馨苑山庄、龙惠花城、二六七小区、锦城嘉园小区、七星大厦、长虹现代城二期(佳和苑)、建行宿舍、海伦堡小区、 长安华厦、广电佳苑、昌龙花园、小康苑、江铜宿舍、铁路新村、铁欣画苑、孙家垅小区。
7.怡康学校(小学部):五里桥安置小区、桃李苑、紫荆苑、怡康苑、信华美日阳光花园、五里街道八里村1组、2组、4组和5组、西洋垅安置点小区、虞家河乡鲁板村林木场、鲁板村4组、亿荣水晶苑小区、柏林印象、阳光100、竹苑、东方紫薇城、浔城明珠小区、庐山苑小区、浔海金色家园、樱花苑、青春80小区、美的铂悦府、文博苑小区(中基文博府)、星悦城(天悦宸央)、恒大悦澜庭小区、保利壹号公馆、五里村(1、7、8、9、10、11、15、16、17组)。
8.双峰小学新城校区(新城学校):加州风情小区、怡居苑、宋家牌楼安置房(一、二期)、怡芳苑、庐山新城小区、五里村(2、3、4、5、6、12、13、14组)、鄱湖家园小区、虞家河侯白垅安置点、虞家河郭桥村(四组、五组)、郭桥村安置点(老宋家牌楼)、山湖村、东投书香濂溪小区、中海国际。
9.南湖小学:南湖新村、龙鑫花园、南湖小区、虹桥公寓、东方俊园、富华小区、长虹花园、宏大五金城、裕泰园小区、华宝豪庭、荷花垄安置小区、下五里桥(大桥宿舍)、信用社宿舍、油脂公司宿舍、残联宿舍、新纪元社区、华宝佳苑小区、城市晶典小区、工行宿舍、美的金科华府小区、龙珠花园小区、荷花苑小区、尚城国际、三水厂、劳动部宿舍、三垅村。
10.五里中心小学:八里村(除1组、2组、4组和5组)、陶洼新村、德化国际、怡和苑小区、浔安小区、阳光365小区、浔南安置小区。
11.前进小学:前进村、前进安置点。
12.浔南小学:远洲九悦庭小区、国豪山景城小区、理想家园小区、中茂铂宫小区、丽景家园小区、浔南悦都小区、中辉世纪城小区、悦隽中央公园。
13.德化学校(小学部):新湖庐山国际小区、万达华府小区、浔南名邸小区、八里坡安置小区、汇贤雅居小区(中基壹号)。
14.南山学校(小学部):轻机厂小区、动力小区、九柴社区(原九柴厂居委会)、江塑小区、十里蓝山悦城、公元九墅。
15.莲花中心小学:妙智村、太平村、怡溪苑小区、妙莲小区、妙智小区、莲花村、江氧居民区、水泵厂、龙门村(1组、2组、4组、5组、6组、7组、8组)、庐山乳胶厂、庐山无线电厂、保利庐山林语小区、庐山御府小区、莲花镇镇政府宿舍。
16.爱莲小学:新桥村、龙门村9组、华声居民区、龙门小区、庐山砂轮厂原居民、贺家垅小区、山水天宸。
17.莲花东城小学:东城村(1—7组、12—13组、16—19组)、长化居民区、林科所居民区。
18. 区一小学院校区(谭畈小学):谭畈村、潘湾村。
19.银山小学:水泥厂社区、谷山村、银门村。
20.虞家河中小学(小学部):怡濂苑、芳兰美庐小区、开天村、民生村、大桥村、东光村、鲁板村、虹桥社区。
21.姑塘中小学(小学部):蔡岭村、周岭村、沿湖村、广桥村、邓桥村、香积村、谷山村(除8组和9组)、沙湖村、姑塘社区。
22. 东湖学校(小学部):化纤厂社区、姑塘镇谷山村8组和9组、青山码头。
23.高垅中小学(小学部):高垅居委会、五星村、青山村、
双垅村。
24.新港中心小学:杨家场村、官洲村、江矶村、细山村、洪垄埂村、乌石山村、竹林村、芳兰村、长岭口村、太平桥村、新港村、新港集镇社区。
25.新港镇美满小学:荷塘村
26.赛阳中小学(小学部):东林村、赛阳村、金桥村、凤凰村、汤桥村、赛阳社区。
27.威家中小学(小学部):威家村、新华村、星德村、积余村、九星村、威家社区、虞家河开天村、虞家河民生村。
(二)初中新生学区范围
1.区一中学府校区(初中部):万诚中央公园、南山名苑、怡嘉苑小区、奥克斯缔壹城、庐山砂轮厂原居民、南山雅苑、龙庭花园、贺家垅小区、颐年城、宝梁花园、学府雅苑、长化居民区、林科所居民区、保利庐山林语、庐山御府、江氧居民区、水泵厂原拆迁址、怡溪苑小区、华声居民区、山水天宸、太平村、莲花村、妙智村、龙门村、新桥村、东城村、谭畈村、潘湾村、极地盛世名都、国棉二厂生活一区、国棉二厂生活三区、海扬小区、南山明珠小区、浔海十里蓝山、联盛朗香廷、城建局宿舍、卫生局宿舍、国豪美庐湾小区、朗境东方小区、山居水岸小区、喜悦城小区。
区一中德化校区:十里村肖家河、汪家河、十里新村、吴家山安置小区、王家凹小区、一组新村、螺子山小区、谢家垅小区、沙家洼、爱华新村、浔海花园、十里印象、电子材料厂宿舍、工商局宿舍、消防队宿舍、十里街道宿舍、市政宿舍、信用社宿舍、十里华府、恒大御景、十里小学宿舍楼、汽运宿舍、十里银都、赣北商城小区、上海路小区、一方天片区、公安局宿舍、检察院宿舍、法院宿舍、防疫站宿舍、新村私房、慧龙新城小区、戛纳小镇、极地名邸小区、柴桑花园、物资局宿舍、政府宿舍、上海路南街小区、立新小区、德化小区、碧桂园天玺、十里河岸、联盛小区、中体奥城国际、黄土岭安置小区、中辉学府、中辉半山墅、九玻小区、优品尚城、海后家属院、空后家属院、仪表小区、九职小区、九江学院教工宿舍(1、2、3、4村)、匡庐苑小区、707小区、碧桂园九玺、碧桂园天玺、德化名邸、万众佳园、香域半山小区、九莲新苑、公交修理厂、遂沁花园、交通局宿舍、财政局宿舍、交警三大队宿舍、审计局宿舍、工信委宿舍、新天地公馆、花园小区、莱茵美郡。
2.德化学校(初中部):理想家园小区、国豪山景城小区、中辉世纪城小区、怡和苑小区(一期、二期)、中茂铂宫小区、丽景家园小区、浔安小区、八里坡安置房小区、远洲九悦庭小区、万达华府小区、新湖庐山国际小区、浔南名邸小区、浔南悦都小区、浔南安置小区、悦隽中央公园、陶洼新村、阳光365区、汇贤雅居小区(中基壹号)。
3.区外国语学校(初中部):中铁四局小区、南湖新村、泉港雅居、中房小区、天宏商住楼、长虹现代城一期、馨苑山庄、龙惠花城、二六七小区、锦城嘉园小区、七星大厦、长虹现代城二期(佳和苑)、建行宿舍、海伦堡小区、长安华厦、广电佳苑、昌龙花园、小康苑、江铜宿舍、铁路新村、铁欣画苑、玫瑰花园、安福大厦、长虹小区、七一三社区、水木清华小区、城市晶典小区、工行宿舍、孙家垅小区、毛纺街、华东市场、桃源苑、虹桥公寓、龙鑫花园、南湖小区、东方俊园、富华小区、长虹花园、裕泰园小区、华宝豪庭、信用社宿舍、油脂公司宿舍、残联宿舍、龙珠花园、新纪元社区、华宝佳苑小区、尚城国际、荷花苑小区。
4.怡康学校(初中部):桃李苑、紫荆苑、怡康苑、樱花苑、五里桥安置小区、下五里桥(大桥宿舍)、五里街道五里村、前进村、三垄村、五里街道八里村(1、2、4和5组)、五里街道西洋垅农民公寓、虞家河乡鲁板村林木场、鲁板村4组、加州风情小区、亿荣水晶苑小区、柏林印象小区、阳光100小区、东方紫薇城小区、美日阳光住小区、怡居苑、浔城明珠小区、庐山苑小区、浔海金色家园小区、青春80小区、美的铂悦府小区、庐山新城小区、美的金科华府小区、荷花垄安置小区、宋家牌楼安置房(一、二期)、怡芳苑、庐山新城小区、鄱湖家园小区、虞家河侯白垅安置点、虞家河郭桥村(四组、五组)、郭桥村安置点(老宋家牌楼)、山湖村、东投书香濂溪小区、文博苑小区(中基文博府)、星悦城小区(天悦宸央)、恒大悦澜庭小区、保利壹号公馆、中海国际。
5.南山学校(初中部):轻机厂小区、动力小区、九柴社区(原九柴厂居委会)、江塑小区、十里蓝山悦城、景辰别苑小区(公元九墅)。
6.姑塘中小学(初中部):蔡岭村、周岭村、沿湖村、广桥村、邓桥村、香积村、谷山村、沙湖村、姑塘社区、化纤厂社区、青山码头。
7.虞家河中小学(初中部):怡濂苑、芳兰美庐小区、开天村、民生村、大桥村、东光村、鲁板村、郭桥村7组、虹桥社区、滨湖社区。
8.赛阳中小学(初中部):东林村、赛阳村、金桥村、凤凰村、汤桥村、赛阳社区。
9.威家中小学(初中部):威家村、新华村、星德村、积余村、九星村、威家社区、虞家河开天村、虞家河民生村。
10.新港中学:杨家场村、官洲村、江矶村、细山村、洪垄埂村、乌石山村、竹林村、芳兰村、长岭口村、太平桥村、荷塘村、新港村、新港集镇社区。
11.高垅中小学(初中部):高垅居委会、五星村、青山村、双垅村。
未交付使用楼盘不在此次学区确定范围内,由开发商在楼盘交付前一月向濂溪区教体局提出学区申请,濂溪区教体局按照学区划分基本原则予以明确。以上学区划分最终解释权为濂溪区教育体育局。
濂溪区招生考试委员会
2025年8月22日
2

浔阳区

浔阳区2025年义务教育学校招生工作实施意见
3
经开区



经开区2025年义务教育学校招生工作实施意见
4
八里湖新区

来源:九江教育发布综合以上各地