


来源:萍乡发布
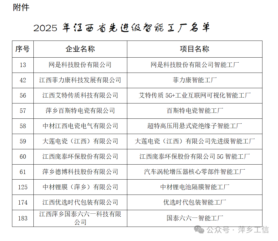
近日,省工业和信息化厅发布了《2025年江西省先进级智能工厂名单》,对入围2025年江西省先进级智能工厂名单进行了公告。我市中材锂膜、艾特传质、优选时代、网是科技等11家企业上榜,涵盖了装备制造、电子信息、新能源、服装、民爆等多个重点领域,标志着我市智能制造水平迈上新台阶,为全市工业经济高质量发展注入强劲动能。


先进级智能工厂是我省开展智能工厂梯度培育行动的重要成果,聚焦生产作业、生产管理、运营管理、工厂建设、研发设计等关键环节,通过构建智能化组织体系和数据安全保障机制,实现生产经营数据互通共享、关键生产过程精准控制、生产与经营协同管控,在重点场景开展智能化应用。
下一步,我市将紧抓“智改数转网联”战略机遇,深入开展智能工厂梯度培育工作,强化标杆企业的示范引领效应,全力推动我市工业经济向高端化、智能化、绿色化加速跃升,加快建设具有萍乡特色的现代化产业体系。
来源:萍乡工信