2025年2月,江西省政府门户网站“我向省长建言”栏目和“江西省人民政府”微信公众号互动渠道收到众多网民留言,均在一天内予以回复,对部分有效建言转请有关部门处理并答复。
经梳理,留言主要集中在文旅推广类、交通管理类。
现择要公开如下↓
0 1
建议:地铁玻璃门印制诗词
0 2
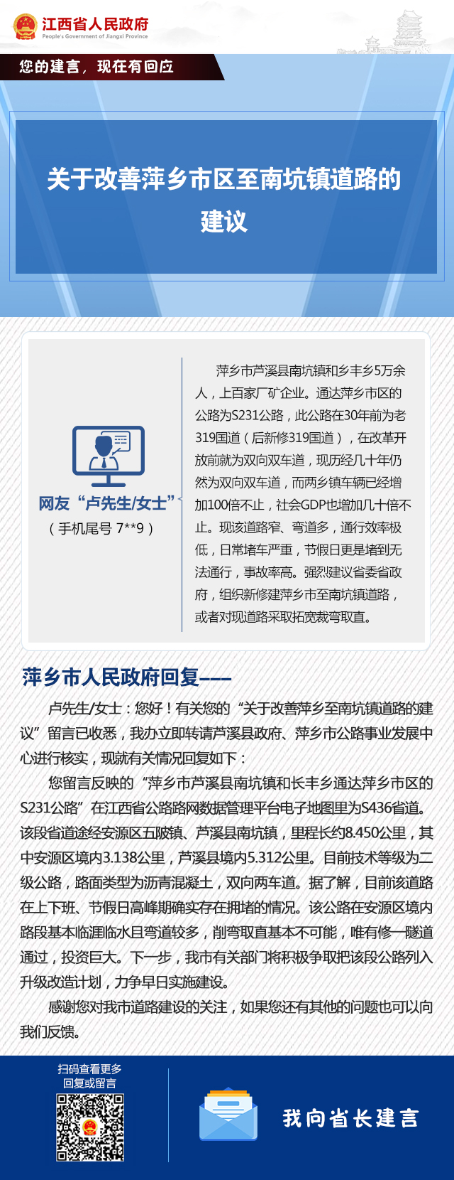
建议:改善萍乡市区至南坑镇道路
来源:“江西省人民政府”微信公众号
凰家体验官探游兰州新区
集采“反内卷” 我们能对药品更放心吗?
不只是“多了两个假” 中国多地推行中小学春秋假
中国多地滑雪场提前“开板” 周边酒店订单走俏
科创合肥:澎湃创新动能
31省份工业盈亏图鉴 谁赚到钱了?
“鸡排哥”全国“巡炸”南昌站 有游客排队三小时
“300元以下难购真羽绒服”?
武汉一高校发起捐赠1000元冠名座椅活动
山东海阳核电3号机组核岛大型模块吊装完成
中国车企扎堆海外建厂
居延遗址新发现青铜时代遗存
河南开封:大宋“百戏”引游人