
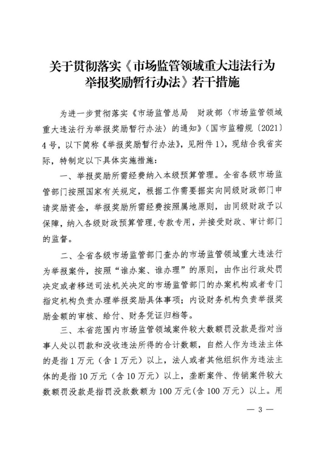
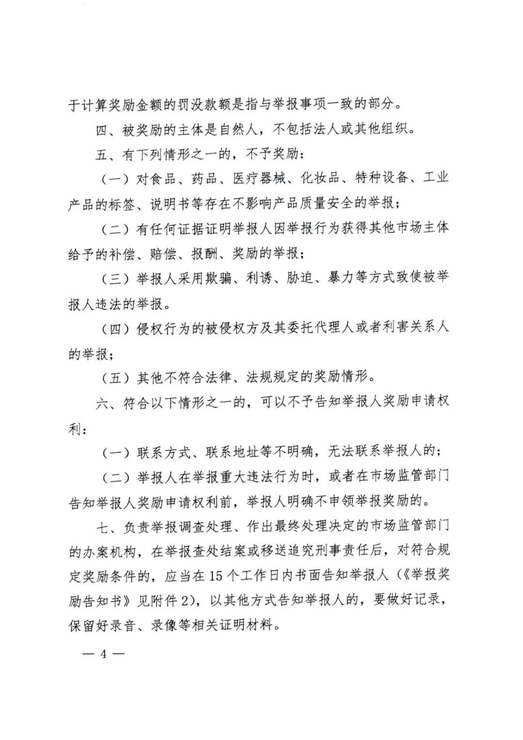
近日,江西省市场监管局、省财政厅联合印发《关于贯彻落实对食品生产经营企业内部举报人举报实施奖励的实施意见》(以下简称《实施意见》),从细化内部举报人范围、优化举报认定程序、提高奖励金额等方面加强可操作性和保护力度,鼓励食品生产经营企业从业人员主动参与社会监督,及时发现和有效控制食品质量安全风险。
细化“内部举报人”范围,覆盖食品行业全链条
进一步明确内部人员既包括与企业订立劳动合同的人员,也包括存在事实劳动关系的人员。列举了相关知情人的具体范围,包括但不限于:企业上游供货主体的从业人员、下游销售主体的从业人员;为企业提供物流运输、外卖配送、房屋租赁、仓储、虫害杀灭、设施设备维修保养、电子信息系统建设维护等服务的主体的从业人员。
优化实名举报认定程序,兼顾效率与公平
市场监督管理部门在依法处理举报时,同步认定是否属于内部举报人实名举报。对举报人声称内部举报人实名举报,但未提供佐证材料的,市场监督管理部门应当要求举报人在合理的期限内提供;举报人逾期未提供的,可在征得举报人同意的情况下,在处理举报时加以调查。
重奖与严格保护并重,激发社会监督潜能
为更有效获得行业“潜规则”等违法违规线索、提升查处打击精准度,适当提高了内部举报的奖励标准,一级至三级举报奖励的具体金额分别为罚没款的7.5%、4.5%和1.5%,最低奖励金额分别为7500元、4500元、1500元。同时要求严格控制举报人身份信息知悉范围,未经其同意,不得以任何方式泄露身份信息、举报内容和举报奖励等相关情况。
此外,《实施意见》还规定企业应当建立食品质量安全风险内部化解制度,鼓励内部人员主动发现、积极反映食品质量安全风险隐患,推动形成食品安全共抓共治、共同监督的良好氛围,共同构建更加安全、健康、放心的食品消费环境。
扫描下方二维码,查看江西省市场监管局 江西省财政厅印发《关于贯彻落实对食品生产经营企业内部举报人举报实施奖励的实施意见》的通知。
↓↓↓扫一扫了解详情↓↓↓







