
①涉及“理财资金违规投资于高风险金融产品、理财资金违规用于限制性领域、理财资金违规用于归还本行贷款”。
②自2011年以来,私人银行部门或业务受到处罚的情况并不多见,涉及处罚金额主要在50万以下。
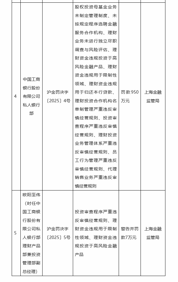
财联社1月15日讯(记者 梁柯志)今日,国家金融监督管理总局上海监管局发布行政处罚信息公告显示,工商银行私人银行部及相关负责人因多项违规行为被处以950万和7万元的罚款。

公告显示,此次工商银行私行部被处罚涉及11项违规细则,包括“理财业务未进行独立尽职调查与风险评估、理财资金违规投资于高风险金融产品、理财资金违规用于限制性领域、理财资金违规用于归还本行贷款”等理财业务相关的行为。
同时,时任工商银行私人银行部理财产品部兼投资管理部副总经理欧阳至伟也因理财业务违规行为被警告并罚款7万元。
此次行政处罚信息还显示,其他违规行为包括“因股权投资母基金业务未制定管理制度、未按规定程序选聘金融服务合作机构、投资审查程序严重违反审慎经营规则、理财投资业务管理体系严重违反审慎经营规则、员工行为管理严重违反审慎经营规则、代理销售业务严重违反审慎经营规则”等。
处罚信息没有列明上述违规行为发生的具体时间和细节。
财联社记者查阅国家金融监督管理总局处罚信息发现,自2011年以来,私人银行部门或业务受到处罚的情况并不多见,涉及处罚金额主要在50万以下。
据工商银行2024年半年报披露,截至去年6月末,私人银行客户29.6万户,比上年末增加3.3万户,增长12.6%;管理资产3.41万亿元,增加3,436亿元,增长11.2%,规模居大行之首。
1月15日,某大行广州分行风险业务负责人士对财联社表示,早几年私人银行业务发展很快,大量资金汇集和投资行为发生,权限集中且资产结构也比一般贷款更为复杂,对内审和监管来说都是比较头疼的事情。
天眼查显示,工商银行私人银行部作为有限公司注册于上海自贸区,注册时间为2008年5月,目前法人代表为李宝权,属于国家金融监督管理总局上海监管局管辖范围。
财联社记者注意到,2020年10月,中央纪委国家监委网站通告,中国工商银行私人银行部原党委委员、副总经理徐卫东严重违纪违法被开除党籍和公职。
当时有知情人士向界面新闻透露称,徐卫东负责的工行私人银行部此前拥有单独募资和投资的权限,委外投资规模一度膨胀到几千亿,因在2015-2016年的债市逆市大量购买10年期国债。