


降了!降了!
南昌有小区下调物业费了!
快来看看是不是你家小区
近日,南昌西站瑞都小区的
住宅物业费
从2.8元/平/月调整至2元/平/月
停车服务费
从80元/月调整至60元/月
时间从2025年1月1日起

此前,西站瑞都物业服务中心发布
《致广大业主得一封信》
具体内容如下

“我家房子不大,正好80平方米,物业费下调之后,一年能省不少物业费。”小区居民吴女士表示,之前物业费是每月2.8元/平方米,每个月的物业费是224元,一年下来就是2688元,现在物业费降到每月2元/平方米,一年可以省下768元。
小区另一名居民表示:“我们小区成立了业主委员会,顺利促成了物业费下降。”
华南城的隆祥苑、九珑府的
物业费及停车服务费也下调了
据其公告
隆祥苑、九珑府项目
从2025年1日1日起
住宅物业费调整为1.8元/平/月
停车服务费调整为60元/月

位于南昌市红谷滩区的
玉栊苑•雅园(赣铁九龙府)
该小区服务公示栏上张贴着
《致全体业主的一封信》
明确了已将小区
物业费从2.8元调整为2.33元
车位费从80元调整为50元
玉栊苑•雅园业主曾女士透露,这也是全体业主经过几次三番的努力下才达成的。
物业费有了成功下降的案例
南昌也有小区在努力申请“降费”
九龙湖金茂悦小区就是其中之一
↓↓↓
九龙湖金茂悦小区建成于2021年,物业公司为中化金茂物业管理(北京)有限公司南昌分公司,一直以来,小区洋房居民对于每月3.5元/平方米的物业费收取标准相当不满。
小区居民胡女士说,去年9月底,她与其他十几名居民代表,一同来到南昌半山禧园社区,目的是与社区商讨小区物业费下调事宜。“我买的是洋房,面积是130平方米,我一年要交5400元的物业费。”业主胡女士表示,每年按时缴纳物业费,但是却没有享受到好的服务,理应降低物业费。现在物业公司在小区里搞“一言堂”,业主毫无话语权。
物业费调整一直是个两难问题,核心还是在于物业服务能否质价相符。1月8日,九龙湖金茂悦小区部分业主表示,社区出面协调过,但是物业公司拒绝下调物业费,业主会继续申请“降费”。
此外,除了南昌
江苏、重庆、武汉等多地
也迎来了物业费降价潮
重庆
1月1日,重庆市巴南区风花树小区发布物业费标准调整通知:自2025年1月1日起,该小区住宅物业费调整为1.30元/平方米/月,车库服务费调整为50元/每车/月。
调整的原因源于本小区20%业主联名同街道提出降低物业费标准。

武汉
2025年,武汉多个小区集体宣布降低物业费。
花山的联投光谷瑞园,2025年1月1日起,高层由2.9元/m/月调整为2.5元/㎡/月,洋房由3.3元/m/月调整为2.8元/㎡/月。
同时,物业还承诺,调整物业费价格后,维持现有服务标准不变。

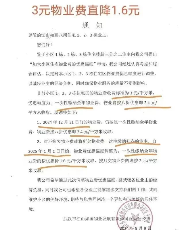
同时,位于硚口区的江山如画八期住宅的物业费收费标准分不同的折扣模式,2025年1月1日起,一次性缴费全年物业费的,由3元/平方米直接降至1.6元/平方米收取,如果是按月缴费,则按2元/平方米收取。

常州
近期,常州花语馨苑小区宣布下调物业费,承诺业主将物业费由原先的1.8元/㎡/月下调至1元/㎡/月,且出资100万元专项用于小区质量整改与品质提升,续聘3年内不动用公共维修基金。

你们小区物业费收费标准下调了吗?
评论区一起聊聊~
来源:南昌晚报综合整理