


来源:财联社
作为新质生产力的代表,低空经济成为今年一大热词。
2024年3月,低空经济被首次写入政府工作报告,并被定义为“新增长引擎”,进入8月,多个城市推出了低空经济的支持性政策。
低空经济是指以低空空域为依托,以通用航空产业为主导的经济活动,涉及低空飞行、航空旅游、科研教育等行业和应用。
这个新领域看似与房地产行业关联度不高,但已有房地产企业进军低空经济产业链。
房企如何入局,又有哪些发展机会?
目前来看,低空经济在房地产行业比较有发展潜力的方向,其中一个就是产业园,另外,在房地产建造或产品设计方面引入无人机概念也是一大方向,还有一些房企以股权投资的形式直接投资低空经济企业。

低空经济最早出现是在2021年的《国家综合立体交通网规划纲要》中,2023年12月,被提升至战略性新兴产业,直到2024年3月,低空经济首次被写入政府工作报告。
随后,各地政府纷纷推出政策支持本地低空经济发展。截至8月中旬,除港澳台区域的31个省直辖市自治区都将低空经济写入了政府工作报告或推出了相关政策。
8月以来,各地关于低空经济的支持政策加速推出,仅半个月就有深圳、浙江、湖北等省市推出了低空经济的支持性政策,部分地区也提出了明确的发展目标,比如广州明确提出到2027年低空经济整体规模发展目标达到1500亿元,北京力争三年带动全市经济增长超1000亿元。
据《国家立体交通网络规划纲要》数据预测,到2035年中国低空经济的产业规模将达6万亿元,年复合增速达7.6%,市场前景相当广阔。
低空经济的热度在资本市场上得到了明显体现。
2024年以来,同花顺A股低空经济概念指数在上半年整体环境较弱的背景下,涨幅达到了18.96%。至8月中旬,低空经济的市场行情依旧保持较为稳定的水平。


随着低空经济在政策和资本市场上广受追捧,部分房企也越来越重视对低空经济领域的布局。
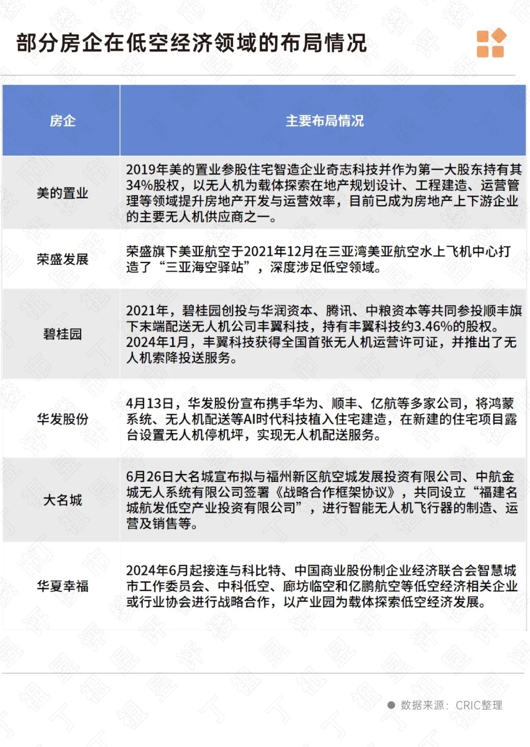
据不完全统计,目前已有至少六家房企以不同方式入局。
低空经济在房地产行业一个比较有潜力的发展方向,其中一个就是产业园,房企以低空经济产业的服务商来介入该领域。
以华夏幸福为例,近期华夏幸福与廊坊临空投资发展有限公司签署《战略合作协议》,双方拟在低空经济领域开展合作。在此之前,华夏幸福与科比特、中国商业股份制企业经济联合会智慧城市工作委员会等合作,以产业园为载体探索低空经济发展。
不过,以产业园为载体的方式也有自身的局限性,旗下有较多产业园资产的房企更有优势。
还有一种更贴合房企主业的发展方向,在房地产的建造或产品设计方面引入无人机建造方式或者无人机设计概念。
比如美的置业就通过参股无人机智造企业探索无人机在房地产开发中的运用,华发股份也在新一代的住宅设计中添加了无人机配送相关配套设施。
另外一种方式比较直接,即通过股权投资的方式对低空经济企业进行股权投资,企业获取相关公司发展带来的股权收益,比如碧桂园参股丰翼科技和荣盛发展通过旗下美亚航空介入低空经济都属于这种方式。

目前,布局低空经济的房企仍然有限,参与方式虽然多样,但整体与房企主业关联度较弱。
一方面,涉足产业园且运营状况良好的房企较少,另一方面无人机在住宅设计中的作用仍不明显,且在房企整体面临流动性危机的情况下,大举投资低空经济领域企业的可能性非常小。
对大多数房企而言,保交付、去库存仍是核心,对低空经济可以保持关注,但盲目追求市场热点不可取。