


来源:大美上饶
我市多地2024年秋季招生入学公告已出,一起来看看吧:
弋阳县
为全面贯彻上级相关文件精神,把“高效办成一件事”落到实处,弋阳县教体局通过多次召开商讨会,听证会,在遵循就近免试入学原则的前提下,延续往年招生工作惯例做法的同时,对学区、报名流程等方面进行了进一步优化。现将方案全文公示如下:
弋阳县2024至2025学年度义务教育阶段学校招生工作方案
为贯彻落实《国务院关于进一步优化政务服务提升行政效能推动“高效办成一件事”的指导意见》(国发〔2024〕3号)、《江西省人民政府关于进一步优化政务服务提升行政效能推动“高效办成一件事”的实施意见》(赣府发〔2024〕8号)文件要求,进一步规范中小学校招生行为,依法保障适龄儿童少年接受义务教育的权利。现结合我县实际,制定2024至2025学年度义务教育阶段学校招生工作方案。
一、本招生方案适用义务教育阶段的城区学校、民办学校和所有乡镇学校
1.城区学校:方志敏中学、东兴中学、连胜学校、陶湾学校、花亭学校、第一小学、第二小学、第四小学(701小学)、弋阳二中、华东师范大学上饶实验中学、华东师范大学弋阳实验学校、第六中学、开湘中学、谢叠山中学、第三小学(逸夫小学)、第五小学(谢叠山小学)、第六小学(怀志希望小学)、第八小学(高新小学)等学校。
2.乡镇学校。
3.民办学校。
二、各学校招生范围
(一)义务教育阶段招生入学原则:免试就近入学
(二)城区义务教育学校招生范围
学区划分主界线:城南、城北以信江河为界。
1.城北学校学区划分和招生计划数如下:
(1)一小(招生计划270):东至胜利路,西至葛河,北至铁路,南至信江河,该校学区包括洲上刘家。
(2)二小(招生计划225):东至建设路及建设路直线延长线至铁路以西,西至胜利路,北至大树村(大树村行政辖区户籍生源),南至信江河。
说明:一小、二小两校原则上实行“大学区制”,但第一第二第三批次招生时先以胜利路为分界线,胜利路以西到一小,胜利路以东到二小。当两所学校中的一所学校招生计划满额时,进行“大学区”分流。
(3)东兴中学小学部(招生计划45—90):接收一年级新生。学区范围与二小学区区划分标志为:东站大道北面以高铁站为分界线,高铁站东面为东兴中学小学部学区,西面为二小学区;东站大道南面以建设路(学仕府后面)为分界线,东面为东兴中学小学部学区,西面为二小学区。与701学校学区以东站大道为界(含桃源里小区,东投学仕府小区)。
(4)701小学(招生计划135):其学区为原701厂区、高铁新区(部分),与东兴中学小学部学区区划分标志为,东站大道以北、桃源路以东为701学校学区,东站大道以南桃源路以东为东兴中学小学部学区。并接收部分进城务工、经商人员子女入学。
说明:东兴中学小学部与701小学共大学区,原则上先由各学校根据招生可容量,在划定学区内按照批次逐步招录,满额后再在大学区内学校分流。
(5)连胜学校(招生计划135):其学区为原连胜厂范围及人和家园等新建小区生源,并接收部分进城务工、经商人员子女入学。
(6)陶湾学校(招生计划45):其学区为蔬菜村委会辖区,并接收部分进城务工、经商人员子女入学。
(7)花亭学校(招生计划45):维持原学区不变,并接收部分进城务工、经商人员子女入学。
(8)方志敏中学(招生计划400):接收弋江街道户籍或父母在此有自主房产小学毕业生。
(9)东兴中学(招生计划850):弋江街道、桃源街道、花亭街道、清湖乡户籍或父母在弋江街道、桃源街道、花亭街道有自主房产小学毕业生。
说明:方志敏中学、东兴中学共享学区,任一所学校招生计划满额时,通过公平公正的办法进行“大学区”分流。
2.城南学校学区划分和招生计划数如下:
(1)逸夫小学(三小校区)(招生计划270):信江以南,方志敏大道以西,另加叠山路以南,方志敏大道以西,康伯路(西段)以北区域(含旭日小区、怡景苑、康逸花园、康馨苑、悦江府、华晨国际等小区,包括方志敏大道以西水南居委会所辖至弋阳中专以东的范围)。
(2)逸夫小学(康伯校区)(招生计划270):信江以南,方志敏大道以东,叠山路以北,含逸阳翠苑、文星佳苑、星河城等小区以及水南居委会所辖至的范围户籍或父母在该范围内有自主房产的小学新生。
说明:逸夫小学一校两区,任一校区招生计划满额时,通过公平公正的办法进行校区间分流。京樾府、东鑫公馆符合条件的居民子女可在逸夫小学(康伯校区)与谢叠山中、小学双向选择入学。
(3)谢叠山小学、谢叠山中学小学部共学区(谢叠山小学招生计划225,谢叠山中学小学部招生计划90):第一区块为叠山路(东段)以南,方志敏大道以东,至康伯路;第二区块为康伯路以南,建安路以北所在区域(含京樾府、东鑫公馆、嘉园小区、税务小区、康佰花园、凤凰佳苑、府东雅苑、锦泽国际豪苑、鑫城嘉园、陶然居、恒盛广场等小区)。
(4)弋阳六中小学部(招生计划135):东兴大道以西,金钟路以北(金钟路斜跨方志敏大道往西沿春蕾路至凤凰大道止,往东跨白马大道延伸至东兴大道止),建安路以南所在区域,含张徐小区、锦绣豪园、香槟国际公馆、玫瑰园、竹山云城、沁园小区、陶然小区、政鑫壹号等小区。
说明:谢叠山中学小学部、弋阳六中小学部、谢叠山小学中的任一所学校招生计划完成时,通过公平公正的办法进行“大学区”分流。恒盛广场符合条件的居民子女可在弋阳六中与谢叠山中、小学双向选择入学。
(5)华东师大弋阳实验学校小学部(招生计划315):东华学府、东投太阳城、广和明月苑、乐江首府、公园壹号、康洋尚南花苑、永盛家园、龙城国际、幸福里,新屋汤家、吴家、费山、熊家、山背、占家安置小区(原住民,以户口为准),东投状元府等。主要分界线:金钟路以南(金钟路斜跨方志敏大道往西沿春蕾路至凤凰大道止,往东跨白马大道延伸至东兴大道止),港口路以北,凤凰大道以东,东兴大道以西。(除新生,其他年级不招插班生。)
说明:竹山云城、锦绣豪园、玫瑰园、公路小区、香槟国际等小区为过渡区域,可在弋阳六中小学部与华东师大弋阳实验学校小学部双向选择入学。
(6)开湘中学小学部(招生计划180):壹品凯旋、百望未来城、东华壹品等小区,但不包括原属南岩及其他乡镇下属学校学区范围。主要分界线:港口路以南,凤凰大道以东,南至320国道。
(7)第六小学(招生计划180):现辖行政区域内及旭光路以南、凤凰大道以西区域(含新洲商博城等新建小区),同时接收城南进城务工、经商人员子女。主要分界线:旭光路以南,凤凰大道以西。
说明:华东师大弋阳实验学校小学部、开湘中学小学部、六小共大学区。原则上先由各学校根据招生可容量,在划定学区内按照批次逐步招录,满额后再通过公平公正的办法进行“大学区”分流。
(8)高新小学(招生计划180):接收高新园区企业高管、企业引进的高级人才及务工人员子女,旭光杨桥村、南岩街道部分辖区(含贞畈村委会所辖区域,马鞍石、岳家山、上畈村、张山头新村、胡家新村等)小学生。
(9)弋阳二中初中部(招生计划200):第一区块:信江以南,叠山路以北;第二区块,叠山路西段(以方志敏大道作为东西分界的中线)以南,方志敏大道以西,康伯路西段(以方志敏大道作为东西分界的中线)以北区域(含逸阳翠苑、旭日小区、怡景苑、康逸花园、康馨苑、悦江府、华晨国际、文星佳苑、星河城等小区,以及水南居委会所辖至弋阳中专以东的范围)。
(10)谢叠山中学初中部(招生计划1300):第一区块为叠山路(东段)以南,方志敏大道以东,至康伯路;第二区块为康伯路以南,建安路以北所在区域(含京樾府、东鑫公馆、嘉园小区、税务小区、康佰花园、凤凰佳苑、府东雅苑、锦泽国际豪苑、鑫城嘉园、陶然居、恒盛广场等小区)。同时接收南岩(叶坝、贞畈)、三县岭、湾里、樟树墩、叠山、朱坑、港口户籍初中新生入学。
(11)弋阳六中初中部(招生计划300):原则上接收本校小学应届毕业生及本校小学学区内初中新生,同时接收部分乡镇小学毕业生。
说明:弋阳二中初中部、谢叠山中学初中部、弋阳六中初中部共享学区,任一所学校招生计划满额时,通过公平公正的办法进行“大学区”分流。
(12)华东师大弋阳实验学校初中部:接收本校小学应届毕业生。
说明:华东师大弋阳实验学校初中部2024年秋季七年级只接收本校六年级直升生。其他年级停止接收插班生。
(13)开湘中学初中部(招生计划350):接收本校小学学区内的初中新生、旭光户籍学生和部分其他乡镇小学毕业生;同时确保有光辉村民委员会
、旗山村民委员会、宝峰村民委员会户籍初中新生入学。(主要分界线与本校小学相同)
说明:华东师大弋阳实验学校初中部、开湘中学初中部共享学区,其范围为:这两所学校的小学学区。其中某一所学校满额后再通过公平公正的办法进行“大学区”分流。
(14)华东师大上饶实验中学(初中部招生计划300):凤凰大道以西,旭光路以南南岩街道户籍和其父母在学区范围内有自主房产的生源、城南(部分)非寄宿生源,确保有栗桥村民委员会户籍初中新生入学。
(三)农村乡镇小学以行政区划设定招生范围;圭峰、葛溪、曹溪、中畈、漆工五个乡镇内的初中学校以行政区设定招生范围,其他乡镇七年级新生由城区学校对接招收。
(四)民办学校:在办学许可的范围内招生。新生均需通过“就学一件事”平台线上报名。
三、新生招收办法
小学入学年龄要求:2018年8月31日前出生,年满6周岁的儿童。
初中入学要求:小学毕业学生。
线上报名时间:2024年8月11日(早上6:00)-8月17日(晚上23:59)
(一)城镇一年级、七年级新生(特指原符合在城区学校就读条件的学生)招收
1.城镇学校新生报名时,请对照户口册、房产证等证件上的具体地址,按照学区,通过“就学一件事”平台选择相应的学校进行网上报名。各学校根据招生计划,按批次顺序录取。凡是前一批次已经完成计划数,则不进行下一批次的录取。当在某一批次超过招生计划时,则这个批次的生源进行随机摇号,没有摇中的生源在其招生范围内的其他学校中进行二次选校。若第二次选择的学校超过招生计划,则进行二次摇号。但第一志愿选择该校的生源,且当时该校计划未满的,不参与摇号,视为预录取。如第二次摇号未中的生源,则分流到城区其他有空余学位的学校。摇号过程中坚持公平、公开、公正原则,邀请县纪委、县公证处、街道负责人、公安、学生家长代表等共同参与。
第一批次:录取户籍和房产都在本学区的生源。报名时,对照户口册和房产证如实填写报名信息。上传户口册首页、户主页、父母姓名所在页、报名学生页。如属本学区外迁入的户口,必须是2023年12月31日前转迁到现学区内才视为有效。
第二批次:录取本学区户籍生源。报名时,对照户口册如实填写报名信息,上传户口册首页、户主页、父母姓名所在页、报名学生页。如属本学区外地迁入的户口,必须是2023年12月31日前转迁到现学区内才视为有效。学生本人户口不在本学区,但父母户口在本学区的,放在本批次报名。响应政府拆迁政策且已完成拆迁的人员子女,可以在户口所在地学校入学。按照往年惯例,蔬菜村委会下辖江家、竹棚、周陈、李金四个自然村村民子女按第二批次报名。
现役军人、烈士子女、综合性消防救援人员和县引进的高级人才子女及其他优抚对象子女依照国家、省、市相关政策,依法依规享受优惠待遇。报名时上传相关资料的照片进行佐证,放在第二批审核录取。
第三批次:录取非本学区户籍,但其父母在本学区有自主房产的生源。本条所指房产包括:商品房、有证的自建房、公租房、廉租房。如用祖父母或外祖父母的房产作为入学依据的,需是学生父母依法可完全继承的房产,如独生子女等情况,需提供相关的佐证材料。若学生和父母都与祖父母或外祖父母同在一个户口簿上,则无需再提供其他佐证材料。(注:户口迁入条件与前款要求相同。)
报名时,对照户口册和房产证(或备案的《商品房买卖合同》)如实填写报名信息,上传户口册首页、户主页、父母(或其他法定监护人)页、报名学生页、房产证(或备案的《商品房买卖合同》)。响应政府拆迁政策人员子女,如选择在安置区入学,按本批次报名录取,能提供房产证者,需上传房产证,如无房产证,需携带拆迁和安置相关资料,在线上报名的同时间段到所在学校进行线下报名。注:小产权房、商铺用房、工业用房、办公用房、阁楼、地下室、车库等以及和他人(非夫妻)共有产权不作为办理入学的依据。
因父母(公务员和国家行政事业单位工作人员)工作变动随迁来本学区就读的,凭父母工作调令、工资关系等相关证明材料,在工作单位所在学区的学校报名,按第三批次审核录取。
第四批次:录取招商引资企业法人代表、股东、合伙企业的合伙人及其企业高管子女。招商引资企业法人代表、股东、合伙企业的合伙人对照户口册和招商引资的相关佐证材料如实填写报名信息,并上传:户口册首页、户主页、父母姓名所在页、报名学生页及①工商营业执照;②税务登记证(三证合一的无需提供);③市管局出具的股东或合伙人身份证明和工业园区证明。
招商引资企业高管子女对照户口册和相关佐证材料如实填写报名信息,并上传:户口册首页、户主页、父母姓名所在页、报名学生页及①园区出具该家长的身份证明,园区主要负责人签字,单位盖章,企业法人签字,企业盖章;②企业为该家长在2024年6月之前连续缴纳三个月以上社保的相关资料;③该家长的工资流水;④该家长与企业签定的劳动合同。所提供证照办理时间五个月以上。
第五批次:录取进城务工、经商等人员子女一年级新生。原则上由连胜学校、陶湾学校、花亭学校、第四小学、第六小学、第八小学接收。初中新生,如是本县户籍则按乡镇到指定接收学校入学;如是外地户籍,则由县教育行政部门根据相应学校学位情况酌情安置。
进城务工人员子女对照户口册和相关佐证材料如实填写报名信息,并上传户口册首页、户主页、父母姓名所在页、报名学生页及①城区务工劳动合同(需连续务工满6个月);②所在城区用人单位给予缴纳的社会养老保险(在2024年6月之前连续缴纳达三个月以上,必须是用人单位交,个人交纳的无效)。
进城经商且目前在正常营业的人员子女对照户口册和相关佐证材料如实填写报名信息,报名时上传:户口册首页、户主页、父母姓名所在页、报名学生页及①自购店面产权证或店面租赁合同;②工商营业执照(企业的社会信用代码以“91”开头,共18位,个体的社会信用代码以“92”开头,共18位);③税务登记证(三证合一的无需提供)。所提供证照办理时间五个月以上。
2.新生报名时,学校先进行学籍比对,严禁将已有学籍的学生当作新生招录。
3.严格控制班额。按照国家教育部要求,招生时严格控制班额,小学每班不超过45人,初中每班不超过50人。
(二)农村乡镇学校新生招收
农村乡镇学校招生新生不分批次,一年级新生需携带户口册。
(三)乡镇进城就读七年级新生招收
由谢叠山中学、东兴中学、开湘中学分别派出教师到相应乡镇组织报名,每个乡镇派一名中层及以上干部和一名班主任前往。报名点设在乡镇中心学校。报名时段:8月11日至17日,具体时间由谢叠山中学与对应乡镇中心学校校长共同商定,但一定要在规定时段内完成报名工作。
四、报名流程
学生家长根据教育部门提供的“就学一件事”办事指南,在新生入学报名规定时间内,通过“赣服通”弋阳分厅线上填报入学信息后,由系统自动校验,通过赣服通“就学一件事”联办平台发起联办,实现入学资格审核和户籍登记、房屋所有权证、不动产权证、新建商品房网签备案合同、公(廉)租房租赁合同、经济适用房房产证、预售商品房预告登记证明、经营许可证、务工证明、企业高管等信息核验及结果反馈。基本流程如下:
1.家长在线报名。家长通过江西政务服务网、赣服通“高效办成一件事”专区,一次性在线提交报名登记信息、上传相关佐证照片。
2.系统受理及自动核验。系统自动受理,并自动核验。不符合条件的退回给家长;完全符合要求的自动审核通过;暂时无法判断的提交给学校初审。
3.学校初审。学校审核系统推送的需要人工审核的报名信息,初步审核是否符合要求。不符合的退回给家长;初审合格的根据报名信息推送相关联办单位审核。
4.联办单位审核。联办单位审核学校推送的待审核信息,联办单位包括自然资源部门、住建部门、市场监管部门、社会保障部门、民政部门其中2个或多个。存在联办单位审核不通过的退回给家长,全部通过的提交给教体局终审。
5.教体局审核。教体局综合所有审核记录,最终审核确认报名信息真实有效。
6.录取并通知家长。教体局根据招生政策、学校学位情况、报名人数,综合考虑统筹录取,确定每个学生录取的学校,并通知家长。
强调事项:线上报名逾期不能办理,因家长原因导致不能按时登记入学的,家长负完全责任。
五、工作要求
1.职责分明。各学校是招生主体,承担主体责任。7月20日前各学校要成立工作专班,专班不少于10人。专班要做好招生政策宣传,提前部署,迅速启动,积极应对招生方案执行中的困难和问题。学校间要密切配合,服从县教体局统一安排。
2.严格依法依规,坚持公平、公正、公开原则。严禁对新生和进城务工、经商或购房等人员子女进行任何形式的考试编班。禁止招收不足龄新生(不得晚于2018年8月31日)、跨学段跳级和私自留级学生。
3.学校对进城务工、经商或购房等人员子女入学材料必须认真核查,必须通过多种方式与出具证明的有关单位主要负责人进行查对和现场核查,对于弄虚作假的行为要及时纠正,不予登记。
4.做好三类残疾儿童少年的入学工作,做到“零拒绝”“全覆盖”。本县户籍适龄残疾儿童少年由县教育行政部门牵头组织残疾人教育专家委员会进行评估认定,根据“一人一案”原则确定合适的教育形式。轻度残疾儿童少年,由招生片区的学校接收随班就读;中度残疾儿童少年,由特殊教育学校接收就读,入学报名时间为8月31日,家长携适龄残疾儿童,持家庭户口本、合法常住固定住所证件、儿童预防接种卡、残疾证(或医院证明)、体检证明等证件报名入学。重度残疾儿童少年,实施送教上门。随班就读和接受送教上门的残疾学生要纳入学籍系统统一管理。
5.新生入学登记时,要核验户口册和房产证原件,并留存户口册和房产证复印件,进城务工人员子女入学有关证明材料都要原件留存。避免新生建籍时重复采集信息,增加家长负担。
6.学校要严格按照时间要求开展招生工作,不得提前或推迟。
7.凡新生入学和插班生入学其家长都必须签订《诚信承诺书》;学校签订《学校招生工作承诺书》(样本附后)。
六、民办学校招生规定
1.报名基本要求同公办学校一致。并严格遵守新修订的《民办教育促进法》的各项规定;积极响应上级关于调减民办义务教育学校办学规模的政策要求。
2.按计划限规模招生,严防大校额、大班额现象。民办学校的招生计划和招生方案要以书面形式报教体局,经分管领导审批后方可实施招生。
3.严禁掐尖招生,不得以任何形式进行生源选拔,包括笔试、面试、特长测试等。
4.严格遵守招生纪律,不得夸大或虚假宣传,不得提前组织报名和收费。
5.报名时间与方式:和公办学校同步,都使用“就学一件事”平台报名。
七、违规处理办法
(一)违规的认定:凡未按本方案要求做好招生工作和因把关不严出现大班额和超大班额的既认定为违规。
(二)违规处理:
校长为招生工作第一责任人,对招生工作负完全责任,一旦出现工作上的偏差,直接追究校长责任。学校年终评估取消评优评先资格,并进行如下处理:
1.新生和插班生招收超过规定指标数量,超出部分招生,责令学校退回。学校首次出现招生超限,对校长进行诫免谈话(对科级校长根据干部管理权限上报处理,下同。);学校第二次出现招生超限,校长交流到偏远学校任职;学校第三次出现招生超限,现任校长就地免职。民办学校出现违规招生行为,首次出现予以警告,通报批评;第二次出现,本校起始年级停止招生,禁止其他年级招收插班生;第三次出现,全面禁止招生,进行内部整顿,屡禁不止者,停办处理。对学生尤其是后进生采取开除、劝退或劝其转回原籍及其他学校就读手段的,按上述规定同等处理。
2.出现更改学生年龄、出具虚假进城务工人员证明、一人多校登记等弄虚作假行为的,一是责令家长纠正,回户籍所在地入学;二是对出具虚假证明的单位,视情况根据干部管理权限向其领导汇报。
3.其他违规行为,按相关规定予以处理。
附件(扫描下方二维码即可下载):

1.弋阳县中小学生入学诚信承诺书
2.学校招生工作承诺书
学区图示



横峰县
横峰县“就学一件事”城区学校新生报名
办事指南
一、办理资格须符合以下分类及条件。
1.城区户籍类(简称第一类):适龄儿童少年或小学毕业生为城区学校学区内户籍的(指的是 2023年12月31日前迁入本学区常住户籍人口)。
2.城区购房类(简称第二类):适龄儿童少年或小学毕业生为非第一类,但其父母(祖父母或外祖父母)已在城区学区内自主建房或购房。车库、商住楼、商铺等非住宅、非直系亲属间共有的房产均不作为义务教育学校招生学区范围依据。商品房开发商必须取得住建部门的《房屋建筑工程竣工验收备案表》(由开发商各报一份到县教体局和所在学区学校备案), 购房者必须有房屋产权证发证或网签购房买卖合同(有二维码和备案编号)截止时间为2023年12月31日。
3.招商引资企业法人、外聘高管、企业核心技术骨干子女类(简称第三类): 适龄儿童或小学毕业生为非第一、二类,但其父(母)在经济开发区(或九甲物流园区)内开办企业、外聘高管或企业核心技术骨干。企业高管一般指董事长、总经理(或首席执行官)、财务负责人、董事会、监事会成员及公司章程规定的其他人员。
4.进城务工及经商类(简称第四类):适龄儿童或小学毕业生为非第一、二、 三类,其父(母)目前在城区学区内务工或经商,进城务工的必须有用工单位开具的用工证明,及县社保中心提供的学生预报名注册登记前十二个月用工单位为其缴纳的社保缴费凭证;经商类必须提供县市场监督管理局2023年12月31日前颁发的经商营业执照(含年检)和近期经营销售凭证,且该店铺一直处于正常营业状态。新生资格核查时县纪委、市管局、教体局和学校将组成工作组对经商户进行实地全覆盖核查,如发现弄虚作假者,取消其城区公办学校入学资格。
5.父母亲工作调动类(简称第五类):适龄儿童或小学毕业生为非第一、二、三、四类,因父母工作变动到县城政府机关或事业单位工作。
6.优待类(简称第六类): 根据《上饶市军人子女教育优待实施细则》(政联〔2013〕1号),横峰籍或在横峰县域内现役军人的子女2024年秋季学期就读公办义务教育阶段学校的给予优待。县级引进高层次人才子女入学具体由县教体局根据各校学位情况,按照就近入学原则统筹调剂就读。
二、 申报材料
1、学生信息;2、监护人信息;3、户籍信息;4、房产信息;5、报名类型报名时需提供验审材料:户口簿及其他相关证明等。对应的有关佐证材料。
三、办理流程
第一步:进入赣服通
手机打开“支付宝”APP,搜索“赣服通”,或直接扫码进入。在各大手机应用市场搜索“赣服通”或者直接使用扫码方式下载,如下图:

第二步:进入“一件事”专区
进入赣服通后,找到热门服务,在热门服务中找到“一件事专区”并点击进入。

进入一件事专区后,点击江西精选切换至“上饶市 ”,选择“就学一件事 ”并进行人脸认证后选择就学地区。


第三步:进入报名首页
就学地区选择“横峰县”即可进入就学一件事报名首页。用户进入报名首页后可查看本年招生政策、学区划分、操作指南、常见问题、消息公告、审核通知等内容。


第四步:进入我的报名
点击报名首页“开始报名”按钮,进入我的报名页面,可看到“新增报名”和“学生列表 ”(未“新增报名 ”前,“学生列表 ”为空白状态)。

第五步:新增报名添加报名学生
正式报名前需新增需要报名的学生基本信息,点击“新增报名 ”,选择对应报名类型,如:“城区公办小学新生报名 ”、“城区公办初中新生报名 ”。

第六步:填写学生信息
如图所示,标记红色*的内容为必填项。选择报名类型和证件类型后,若证件为身份证,系统将根据学生身份证匹配姓名、性别、出生日期,点击下一步进行监护人信息填写。

第七步:填写监护人信息并提交
如图所示,标记红星*的内容为必填项。如实填写家庭情况,系统将根据学生身份证号匹配监护人信息,家长也可手动修改。填写信息并上传相关材料后,点击提交完成填写。

第八步:开始报名选择报名类型
通过“我的报名”页面,点击“学生列表”中“开始报名”按钮,进入“报名类型”页面,选择自己所属的报名类型,点击进入报名信息填写页面。


第九步:填写报名信息
根据系统引导,依次填写“户籍信息 ”、“住房信息 ”、“佐证材料 ”,家长确认报名信息无误后提交报名。

第十步:填写户籍信息
如图所示,标记红星的内容为必填项。如实填写户籍信息,系统将根据学生身份证号匹配所在户口中的户号、户籍所在地等信息,若系统未匹配则需家长手动填写(需与户口薄信息完全一致,信息不一致,第一次系统将自动退回,再次提交为人工审核)。手动填写现居住地址并上传户口簿照片后,点击保存并下一步进行住房信息填写。
其中户口簿照片上传页取决于第七步监护人信息中的家庭情况信息,若是单亲等特殊情况只填写了一位监护人,则根据该监护人与学生的关系决定上传父亲页或母亲页。

第十一步:填写住房信息
如图所示,标记红星的内容为必填项。如实填写住房信息,系统将根据学生、监护人的身份证号匹配名下房产。家长填写房产类型、登记人、证件号以及产证号后,系统将填写信息与房产信息进行验证,若信息吻合则自动显示该房产地址。若验证不通过或名下无房产,则需家长手动填写住房信息。
上传房产证明后,点击保存并下一步进行佐证材料填写。

第十二步:填写佐证材料
如图所示,若标有红色*的内容为必填项。准确填写报名类型需要的佐证材料并上传房产证明后,点击下一步,进入学区选择页面。

第十三步:匹配学校并提交
根据《根据2024年横峰县城区中、小学学区划分》结合报名信息,选择就读学区,并提交。注意:您所选择的学区并非一定为最终就读学区,请以学校审核和教体局统筹安排录取结果为准。

第十四步:查看报名录取结果
家长提交报名后,报名信息将由报名学校进行审核,审核过程中可通过“报名信息 ”查看学生报名阶段审核结果,系统也会将阶段审核结果以短信方式发送至监护人手机。

第十五步:审核通知
提交报名后,系统将实时更新报名审核进度和报名录取结果,审核结果和录取结果会发送短信提醒,并可以通过家长端首页“ 审核通知 ”查看学生报名信息审核录取结果。

鄱阳县
为切实推进县域内义务教育优质均衡发展,规范义务教育阶段学校招生及学生入学行为,保障适龄儿童少年公平接受义务教育权益。根据《中华人民共和国教育法》《中华人民共和国义务教育法》等法律法规、《江西省教育厅关于印发<江西省义务教育阳光招生专项行动(2024)实施方案的通知>的通知》(赣教基字〔2024〕12号)、《省教育厅等多部门关于印发<义务教育入学(城区)“一件事一次办”攻坚实施方案(试行)>的通知》(赣教办字〔2023〕2号)、《市教育局关于进一步落实“高效办成一件事”有关工作的通知》(饶教字〔2024〕47号)等文件精神,结合我县实际情况,现就规范全县义务教育阶段学校招生及学生入学行为制定如下方案:
一、工作原则
(一)坚持免试就近入学原则。按照“学校划片招生、生源就近入学”的总体目标,在大力推进教育资源配置均衡的基础上,通过学区划分方式落实免试就近入学政策,学区划分由县教体局根据适龄学生人数、学校分布、学校规模、交通状况等因素的变化而适时调整。所有公(民)办义务教育学校要严格遵守义务教育免试入学规定,不得采用面试、评测等方式选拔学生,严禁以各类考试、竞赛、培训成绩或证书证明等任何形式选拔生源。
(二)坚持统筹协调原则。由县教体局牵头,统筹协调有关成员单位(公安、住建、人社、市管、供水、供电、民政、自然资源、卫健等)和城区学校开展工作。
(三)坚持均衡发展原则。规范编班行为,要按照男女生比例和各班师资力量相对均衡的原则随机编班,不得按学生成绩进行编班,严禁举办重点班,包括以特长班、特色班、快慢班、尖子班、兴趣班和“奥赛”班、国际班等名义的变相重点班。县域内各公(民)办义务教育阶段学校必须按省定班额标准均衡编班,确保小学和初中班额分别控制在45人、50人以内,严禁超班额的班级转入学生。
(四)坚持公平公正公开原则。义务教育阶段学校全面实行“阳光招生”。做到招生办法、招生计划、招生范围、入学资格、登记时间、登记材料、入学结果“七公开”,自觉接受社会监督。
(五)坚持“应入尽入”原则。义务教育阶段学校要强化控辍保学工作,建立并完善适龄儿童少年控辍保学工作台账,认真排查并严厉查处社会培训机构以“国学班”“读经班”“私塾”等形式替代义务教育的非法办学行为。坚决防止新的辍学现象产生,加强对劝返复学学生的教育关心关爱,对父母或者其他法定监护人无正当理由未送适龄儿童少年入学接受义务教育或造成辍学的依法追究法律责任,确保脱贫户、监测户、边缘户家庭和城镇脱贫解困家庭适龄子女全部入学,其他适龄儿童少年“应入尽入”。
二、招生学区划分
(一)城区小学新生(即起始年级学生)学区划分(13所小学)。
1.饶州街道五一中心学校本部学区为:
(1)沿河路以北、五一南路以西、建设路以南与饶州南大道以东合围的城区区域;
(2)西门路以北、饶州南大道以西、饶州北大道以西(不含北关村委会辖区、妙果寺及饶州金街)、芝阳路以东合围的城区区域;
(3)滨洲路以南鄱阳二中(含鄱阳二中)大门东侧、滨州路以北、车站路以西、马鞍山社区(不含马鞍山社区)以南、滨韭路以东(不含西门村村民自建房)湖城领秀小区围墙以南(含湖城领秀)合围的城区区域;
以上区域主要含文庙广场、紫金山、秀水华庭、鸣山花园、阳光花苑、湖城领秀、滨州花园、华阳西苑、饶府豪园、龙桥小区、财富广场、力嘉商品房、鄱阳文和里美食文旅综合体等小区和合围区域内的居民自建房。
2.澹湖小学学区为沿河路以北、饶州南大道以西与西门路以南合围的城区区域;
以上区域主要含管驿前社区(村委会)、士湖小区、新民小区、翰林府邸、高门小区、高门文苑、书香名苑、银海花园、鄱湖花园、兴元文仿等小区和区域内居民自建房。
3.芝阳学校(小学)学区为马鞍山社区(含马鞍山社区)以北、姜夔公园以东、芝阳路(芝山路口至原农业农村局路口)以西与青山湖大道以南(不含北关村委会辖区)合围的城区区域;
以上区域主要含芝阳花苑、利民小区、世纪阳光、芝山时代广场、芝山安置房、芝阳学校宿舍、县供电局宿舍、印刷厂宿舍、农行宿舍、芝山美林、水岸观园等小区和合围区域内居民自建房。
4.西门小学学区为鄱阳二中(不含鄱阳二中)大门及围墙以西、滨韭路以西湖城领秀小区围墙(不含湖城领秀)以北合围的城区区域;
以上区域主要含西门村委会辖区、水晶城、湖城龙湾等小区和合围区域内居民自建房。
5.东流湖学校(鄱阳三中)小学学区为:
(1)东湖西岸以西、沿河路以北、五一南路以东、建设路以北、壕山妙果寺以东、芝阳路以东、东湖湾小区(不含东湖湾小区)以南合围的城区区域;
(2)芝阳路以西、青山湖大道(原农业农村局门口)以北、宏地路以西以南、工业三路以南的城区区域;
以上区域主要含北关村委会辖区、北关社区,上海女人湾、湖滨公寓、饶州金街、顺隆花园、富康小区、怡祥居、惠民小区、璟泰嘉园、饶州大市场、北海御园等小区和以上合围区域内居民自建房。
6.湖城学校(小学)学区为:
(1)锦宇大道、东经四路以西、宏地路以东以北、北纬三路以东、东湖湾小区围墙以东以南(含东湖湾小区、黄家洲村委会、宏地文澜郡)合围的城区区域;
(2)北纬三路以西、姜夔大道以南、北关路以东、工业三路以北合围的城区区域(含湖城春晓);
以上区域主要含金怡小区、金怡景苑、佳苑小区、文正花园、绿洲之星、天鹅广场、顶峰凤凰城、中央公园、世纪城、绿野花园、东湖湾、永兴农贸、水韵芝阳、丽湖星城、湖城蓝庭、东宸文苑、山水天下、湖城港湾(中央城旁)、东投太阳城、东投金麟府、湖城馨苑、湖城花园、富贵世家、湖城春晓、黄家洲村委会、宏地文澜郡、富佳购物广场、中央城等小区和合围区域内民政局旁、几家岭等居民自建房及角山移民新村(君子里、柘湾、余蔡等三个村小组村民子女)。
7.思源实验学校(小学)学区为:
(1)湖城大道、人民北路与迎宾大道以东以南合围的城区区域(不含芝田村委会十七里弄村);
(2)湖城大道与洪迈大道至县妇幼保健院围墙以东以北合围的城区区域;
(3)湖城大道与洪迈大道至扬帆中学北围墙以西至天悦湾(含天悦湾)小区边界内合围的城区区域;
以上区域主要含原鄱阳镇芝田小学学区迎宾大道以东的城区区域(不含芝田村委会十七里弄村),朱家桥村委会湖城大道以北区域,中心花园、东投状元府、学仕府、装饰大市场、长运文博府、百祥大厦、东投大名府、春风花园、农资大市场、凯光奥林公馆、聚贤空间(天悦湾)、开元时代、在水一方、文惠苑等小区和合围区域内居民自建房。
8.鄱阳镇中心学校本部学区为:
锦宇大道以东以北、延宾路、湖城大道、人民北路、迎宾大道与姜夔大道以西以南合围的城区区域;
以上区域主要含风雨山村委会辖区,先锋一条龙、百亩千户、瑞阳花苑、风雨山菜市场、太子龙园、枫林花苑、明珠花园、鄱阳上城、国际公馆、湖城新天地、白天鹅花园、沁园公寓、锦绣华庭、香山华庭、锦绣润达、湖城国际等小区和合围区域内居民自建房。
9.家声小学学区为:
(1)湖城大道以南与洪迈大道交汇至原聚贤空间(不含聚贤空间)小区边界以西、人民北路以东至福园小区边缘段(含福园小区)合围的城区区域;
(2)湖城大道以南(到东湖公园止)、人民北路以西、湖景联排以北(含湖景联排)到东湖公园止合围的城区区域;
以上区域主要含角山村委会城东辖区、朱家桥村委会湖城大道以南区域,御湖一品、湖景联排、望湖御景、鸿泰湖城、饶河民居、福园小区、祥瑞尚品公馆、贮木场等小区和合围区域内居民自建房。
10.马家冲小学学区为:
(1)东湖大道以北、人民北路以东至福园小区边缘段(不含福园小区)、洪迈大道以西至扬帆中学南围墙合围的城区区域;
(2)东湖大道以北与洪迈大道以东至妇幼保健院围墙以南合围的城区区域;
以上区域主要含马家冲村委会辖区,大桥路安置房、玫瑰园、现代城、建材大市场、渔港花园等小区和合围区域内居民自建房。
11.激扬小学学区为东湖大道、人民南路与小路口以南、新桥以东合围的城区区域;
以上区域主要含姚公渡村委会区域,桃花源纪、鄱湖名郡、湖城一品等小区和合围区域内居民自建房。
12.鄱阳四中小学部(原教师进修学校附属小学)学区为:
(1)东湖大道、人民北路以西与湖景联排(不含湖景联排)至东湖东岸合围的城区区域;
(2)小路口以北、人民南路与东湖大道到东湖东岸、柴家巷以东至新桥的城区区域(原东湖小学学区);
以上区域主要含湖城绿洲、国际华城、湖城豪庭、湖城港湾城东部分、东湖锦绣城、世纪豪园、城东安置房、城东小区、商住城、财政局宿舍、环湖花园、赣东北供电局、城东商品房、水科所宿舍等小区和合围区域内居民自建房。
13.鄱阳中学附属学校(小学)学区为:
湖城大道旅游公路以东、姜夔大道与迎宾大道以北以西合围的城区区域(不含湖城春晓、风雨山村委会岳庙前村、东园村、饶州街道西元辖区内的李家村、庵门口、陈家山);
以上区域主要含饶州华府、国际商贸城、十里风荷、梦想小镇、九鼎山庄、阳光瑞园、凤凰里智慧广场、邱家墩移民新村、(含芝田村委会十七里弄村)合围区域内城区居民自建房。
(二)城区初中新生(即起始年级学生,非城区小学毕业生)学区划分(7所初中)。
1.鄱阳二中学区为:
(1)沿河路以北、五一南路以西、建设路以南与饶州南大道以东合围的城区区域;
(2)饶州南大道以西、饶州北大道以西(不含北关村委会辖区、妙果寺及饶州金街),芝阳路以东,马鞍山社区(不含马鞍山社区)以南、滨韭路以东、水岸观园小区南围墙以南(不含水岸观园小区)、外环路(土湖南路至沿河路段)合围的城区区域;
以上区域主要含文庙广场、紫金山、秀水华庭、鸣山花园、阳光花苑、湖城领秀、滨州花园、华阳西苑、饶府豪园、龙桥小区、财富广场、力嘉商品房、鄱阳文和里美食文旅综合体、管驿前社区(村委会)、士湖小区、新民小区、翰林府邸、高门小区、高门文苑、书香名苑、银海花园、鄱湖花园、兴元文仿、西门村委会辖区、水晶城、湖城龙湾等小区和合围区域内居民自建房。
2.鄱阳三中(东流湖学校)初中学区为:
(1)东湖西岸以西、沿河路以北、五一南路以东、建设路以北、壕山妙果寺以东、芝阳路以东、东湖湾小区(不含东湖湾小区)以南合围的城区区域;
(2)芝阳路以西、青山湖大道(原农业农村局门口)以北、宏地路以西以南、工业三路以南的城区区域;
以上区域主要含北关村委会辖区、北关社区,上海女人湾、湖滨公寓、饶州金街、顺隆花园、富康小区、怡祥居、惠民小区、璟泰嘉园、饶州大市场、北海御园等小区和以上合围区域内居民自建房。
3.芝阳学校(初中)学区为:马鞍山社区(含马鞍山社区)以北、姜夔公园以东、芝阳路(芝山路口至原农业农村局路口)以西与青山湖大道以南(不含北关村委会辖区)合围的城区区域;
以上区域主要含芝阳花苑、世纪阳光、利民小区、芝山时代广场、芝山安置房、芝阳学校宿舍、县供电局宿舍、印刷厂宿舍、农行宿舍、芝山美林、水岸观园等小区和合围区域内居民自建房。
4.鄱阳四中初中部(原教师进修学校附属中学)学区为:东湖东岸以东、湖城大道以南(不含天悦湾)、洪迈大道以西、妇幼保健院南围墙以南以西合围的城区区域和居民自建房;
以上区域主要含湖城绿洲、国际华城、御湖一品、湖景联排、湖城豪庭、湖城港湾城东部分、东湖锦绣城、世纪豪园、城东安置房、城东小区、商住城、财政局宿舍、环湖花园、赣东北供电局、城东商品房、水科所宿舍、马家冲村委会辖区,大桥路安置房、玫瑰园、现代城、建材大市场、渔港花园、角山村委会城东辖区、朱家桥村委会湖城大道以南区域,望湖御景、鸿泰湖城、饶河民居、福园小区、祥瑞尚品公馆、贮木场、姚公渡村委会区域,桃花源纪、鄱湖名郡、湖城一品等小区和合围区域内居民自建房。
5.思源实验学校(初中)学区为:
(1)湖城大道、延宾路、商业大道、向心路、风雨山路、鄱阳湖大道与迎宾大道以东以南合围的城区区域(不含芝田村委会十七里弄村);
(2)湖城大道与洪迈大道至县妇幼保健院围墙以东以北合围的城区区域;
(3)湖城大道与洪迈大道至扬帆中学北围墙以西至天悦湾(含天悦湾)小区边界内合围的城区区域;
以上区域主要含原鄱阳镇芝田小学学区迎宾大道以东的城区区域(不含芝田村委会十七里弄村),朱家桥村委会湖城大道以北区域,中心花园、东投状元府、学仕府、装饰大市场、长运文博府、百祥大厦、东投大名府、春风花园、农资大市场(鼎丰名苑)、凯光奥林公馆、聚贤空间(天悦湾)、开元时代、在水一方、文惠苑、明珠花园、鄱阳上城、国际公馆、湖城新天地、沁园公寓、锦绣华庭、锦绣润达、湖城国际等小区和合围区域内居民自建房。
6.湖城学校(初中)学区为:
(1)锦宇大道、东经四路以西、宏地路以东以北、北纬三路以东、东湖湾小区围墙以东以南(含东湖湾小区、含黄家洲村委会、含宏地文澜郡)合围的城区区域;
(2)北纬三路以西、姜夔大道以南、北关路以东、工业三路以北合围的城区区域;
(3)延宾路、商业大道、向心路、风雨山路以西与鄱阳湖大道以北、迎宾大道以西与姜夔大道以南合围的城区区域(含湖城春晓);
以上区域主要含金怡小区、金怡景苑、佳苑小区、文正花园、绿洲之星、天鹅广场、顶峰凤凰城、中央公园、世纪城、绿野花园、东湖湾、永兴农贸、水韵芝阳、丽湖星城、湖城蓝庭、东宸文苑、山水天下、湖城港湾(中央城旁)、东投太阳城、东投金麟府、湖城馨苑、湖城花园、富贵世家、黄家洲村委会、宏地文澜郡、中央城、白天鹅花园、先锋一条龙、百亩千户、瑞阳花苑、风雨山村委会、太子龙园、湖城春晓、枫林花苑、香山华庭等小区和合围区域内民政局旁、几家岭等居民自建房及角山移民新村(君子里、柘湾、余蔡等三个村小组村民子女)。
7.鄱阳中学附属学校(初中)学区为:湖城大道旅游公路以东、姜夔大道与迎宾大道以北以西合围的城区区域(不含湖城春晓、风雨山村委会岳庙前村、东园村、饶州街道西元辖区内的李家村、庵门口、陈家山);
以上区域主要含饶州华府、国际商贸城、十里风荷、梦想小镇、九鼎山庄、阳光瑞园、凤凰里智慧广场、邱家墩移民新村(含芝田村委会十七里弄村)合围区域内城区居民自建房。
(三)城区公办九年一贯制学校小学毕业生原则上直接升入本校初中部就读,如因购房发生住址迁移且不愿意直接升入本校初中部就读的,可在规定时间内向所在学校(以学校通知为准)提出住址变更申请和就读意向申请,提交申请时需提供有效户口簿、不动产证(房产证)等相关佐证材料原件查验,由就读学校将变更信息汇总报县教体局进行调整并备案。
(四)深入推进“两为主、两纳入、以居住证为主要依据”的进城务工人员随迁子女义务教育入学政策。由招生学校实行混合编班和统一管理,促进随迁子女融入城区学校。公办和民办学校都不得向随迁子女收取有别于本地户籍学生的任何费用。
(五)农村地区小学和初中学区划分。县域内农村地区义务教育阶段学校学区由各乡镇(街道)中心学校按照“免试就近入学”原则,根据本乡镇(街道)学校网点分布、当地历史沿革、易地搬迁扶贫、新农村建设、城镇化进程等情况进行合理划分,位于农村地区的公办县直学校同步纳入所在乡镇(街道)学区划分。各乡镇(街道)学区划分报当地乡镇(街道)人民政府(办事处)和县教体局备案。
(六)民办学校学区。全县各民办义务教育阶段学校不纳入划片招生范围。
三、新生招生计划
(一)城区公办学校招生计划。城区各公办义务教育阶段学校新生计划数的确定,以招生学校上报县教体局的招生计划数为基础,由县教体局根据各校师资配备、学校容量、学区划分等情况核定。
(二)农村地区学校招生计划。农村地区各公办义务教育阶段学校招生,由各乡镇(街道)中心学校根据“免试就近入学”原则自行制定招生计划。招生计划由乡镇(街道)中心学校汇总统一报县教体局备案。
(三)民办学校招生计划。各实施义务教育的民办学校招生计划数由县教体局依据各校现有学生规模和办学条件逐校核定。学校自主在县教体局下达的招生计划和省定标准班额内面向全县与公办学校同步招生,不得提前或通过考试等方式进行招生,严禁举行各种形式的选拔考试,严禁超计划招生,严禁超班额开班。对民办学校有违反以上“三个严禁”之一的,当年年检实行“一票否决”,并削减次年招生计划数。全县所有民办义务教育学校不得违规接收转学生。
四、招生对象
(一)小学招生对象。
1.普通儿童入学。当年8月31日(最迟不得晚于当年12月31日,如2024年秋季入学的,应最迟不得晚于2018年12月31日)前年满6周岁的适龄儿童,条件不具备的地方可推迟到7周岁。
2.残疾儿童少年。各校要按照“零拒绝”“全覆盖”目标,根据“一人一案”原则确定合适的教育形式。轻度残疾儿童少年,由招生片区的学校接收随班就读;中度残疾儿童少年,由特殊教育学校接收就读;重度残疾儿童少年,实施送教上门。随班就读和接受送教上门的残疾学生要纳入学籍系统统一管理。疑似不具备学习能力的,要提请县教育专家委员会专家评估组评估,经评估认为通过治疗方可入学的,经治疗后,要及时安排入学,对不具备学习能力的,可不入学。
(二)农村地区初中招生对象。
本乡镇(街道)小学六年级毕业学生和本乡镇(街道)户籍在外就读的小学六年级毕业生。
(三)城区小学和初中招生对象。
1.城区户籍类(简称第一类):适龄儿童少年或小学毕业生为城区学校学区内户籍的;
2.城区购房类(简称第二类):适龄儿童少年或小学毕业生为非第一类,但其父母(法定监护人)已在城区学校学区内购房的;
3.城区经商类(简称第三类):适龄儿童少年或小学毕业生为非第一、二类,但其父母(法定监护人)在城区内开办企业或经商的;
4.进城务工类(简称第四类):适龄儿童少年或小学毕业生为非第一、二、三类,但其父母(法定监护人)已在城区内务工的;
5.政策优惠类(简称第五类):适龄儿童少年或小学毕业生为非第一、二、三、四类,但其父母(法定监护人)属烈士、符合条件的军人、公安英烈和因公牺牲伤残公安民警、司法行政机关英烈和因公牺牲伤残干警、国家综合性消防救援队伍人员、引进的高层次人才及其他各类优抚对象,因工作变动由县外调入、考录、安置到城区政府机关、事业单位暂无住房人员,政府招商引资企业法定代表人或高管人员,或是在县政府规定享有相关优惠政策的。
五、入学办法
(一)新生报名。
1.城区公办小学、初中(即非城区公办小学毕业生)新生:属第一、第二、第三、第四新生,入学前必须按学区划分和以下时间节点预约登记、注册。一名学生只能到一所学校预约登记,若查实有两所以上学校登记的取消登记资格,由县教体局调剂入学:
(1)8月1日—5日:家长将户口簿、房产证(购房合同)、父母(法定监护人)务工单位社保证明、营业执照等相关有效证件照片上传网上平台进行线上预约登记;
(2)8月3日—7日:各招生学校在线办理报名信息资格审核,资格不符合相关要求的,退回家长重新补充完善报名信息登记,并注明审核不通过原因;
(3)8月5日—10日:招生入学相关成员单位在线联审复核,资格不符合相关要求的,退回家长重新补充完善报名信息登记,并注明审核不通过原因;
(4)8月11—20日:公示联办审核通过名单,并公布举报电话和电子邮箱等,公示结束后将公示无异议汇总表进行备案;
(5)8月28—31日:新生到校报名注册;
(6)9月1日:正式上课。
2.城区公办小学、初中(即非城区公办小学毕业生)第五类新生,8月1—5日:家长将学生基本信息在网上进行预约登记,同时将户口簿、有关证明材料等相关有效证件交县教体局教育股资格审核。
3.城区公办小学毕业生初中新生报名:属第一至第五类城区小学毕业生,及其它在县城内公办小学就读并实际毕业,但不属于第一至第五类的小学毕业生,凭当年《鄱阳县城区初中新生入学通知书》按通知书上规定时间到相应学校报到、注册。
4.全面实行公民办学校同步招生,实行预约登记制度。民办学校的预约登记由县教体局统一组织实施,不得自行组织登记,登记人数不超过招生计划的学校,直接全部录取,登记人数超过招生计划的学校一律由县教体局实行电脑随机录取,未能录取的学生回原学区学校进行补登。
(二)材料审查及相关要求
1.按照《省教育厅等多部门关于印发<义务教育入学(城区)“一件事一次办”攻坚实施方案(试行)>的通知》(赣教办字〔2023〕2号)要求,2024年秋季学期我县继续实行义务教育城区小学一年级、非城区公办小学毕业生(进城读七年级)“就学一件事”联办服务。城区小学一年级、非城区公办小学毕业生采取网上平台申请的方式办理,即:学生家长根据教育部门提供的“就学一件事”办事指南,于新生入学报名规定时间内,在线上填报入学信息,实现入学资格、户籍、不动产证(房产证)、营业执照、进城务工等信息联合审验“一次不跑”。学生家长关注“鄱阳发布”微信公众号及鄱阳县人民政府官网公示等通知,根据“鄱阳县义务教育入学报名指南”,按要求填报相关信息。
2.学校要严格按照以上时间节点和要求开展新生招生工作,不得提前或推迟。
3.城区学校招生的学生(含非起始年级的转学生)须经过网上报名预约登记、学校报名组材料审核、联办单位工作组复核、县教体局审核备案、学校公示等程序。
4.相关材料说明:
(1)第一类(户籍类):适龄儿童与户主必须是直系亲属(父母子女关系、祖父母孙子女关系、外祖父母外孙子女关系)第一次户口登记即申报在其父母或祖父母(外祖父母)户内,且户籍应当在2023年9月1日(含当日)以前即在该学区。须提交以下材料的原件(线上上传图片佐证):①居民户口簿。
(2)第二类(购房类):房主必须是适龄儿童法定监护人(或直系亲属)。需要以房产申请就近入学的适龄儿童,家长须提交以下材料的原件(线上上传图片佐证):①居民户口簿②法定监护人的《房屋所有权证》《不动产权证》或购房合同及发票等。③非直系亲属间的共有房产及非住宅楼(如阁楼、地下室、仓库和车库等)不作为招生入学依据。
(3)第三类(经商类):取得合法经营手续的《营业执照》必须是2024年2月29日(含当日)以前颁发的。法定监护人在县城城区经商或办企业的,在县城内有固定租赁住所的随迁适龄儿童入学申请,家长须提交以下材料的原件(线上上传图片佐证):①居民户口簿②法定监护人身份证③租房合同④经商证明:《营业执照》,营业照片两张(门面照片一张,店内营业照片一张),税务登记证,经营银行流水(其中银行流水不上传,备查),并在县城实际经营至今(半年及以上)。
(4)第四类(进城务工类):进城务工人员随迁子女在流入地申请入学,须提交以下材料(线上上传图片佐证):A.户籍在县内①居民户口簿②租房合同③务工单位营业执照④监护人与县城务工单位签订的合法用工合同⑤务工单位按规定为其法定监护人缴纳社会养老保险金的凭证[2024年2月29日(含当日)前开始缴纳至今];B.户籍在县外①居民户口簿②租房合同③务工单位营业执照④监护人与县城务工单位签订的合法用工合同⑤居住证或务工单位按规定为其法定监护人缴纳社会养老保险金的凭证[2024年2月29日(含当日)前开始缴纳至今]。
(5)第五类(政策优惠类):属烈士、符合条件的军人、公安英烈和因公牺牲伤残公安民警、司法行政机关英烈和因公牺牲伤残干警、国家综合性消防救援队伍人员、引进的高层次人才及其他各类优抚对象,或是在县政府规定享有相关优惠政策人员的子女申请入学,须提交以下材料的原件及复印件:①居民户口簿②军官证、部队团级或县民政局以上单位证明及其他有关证明材料(涉及军事秘密的只看不收)③县委县政府相关优惠政策文件或与县委县政府签订的相关协议等。
5.认真做好有关入学政策的宣传和解释工作。省教育厅已在全国学籍管理系统内设置小学一年级新生入学最迟年龄限制,即截止到当年12月31日前年满6周岁。任何学校和个人不得招收当年年底前未满6周岁的低龄儿童就读小学一年级。
6.进城就读的转学生,确因父母进城务工、经商、购房等随迁来城区就读的,凭父母务工单位(或人社局)社保证明、营业执照、购房合同或房产证(不动产权证)等相关证明材料于8月1日-8月5日到网上预约登记,县教体局及联办单位汇总审核。
7.城区学校非起始年级不得自行接收转学生。若学校有学位富余,需在7月31日前向县教体局提出书面申请,申请报告必须说明可以接收转学生的年级和具体学位数。若登记转学生人数少于学区学校空余学位,则全部由学区学校接收;若登记转学生人数多于学区学校空余学位,则摇号决定就读学生,超出学位的学生由县教体局统筹安排。严禁超班额标准的班级接收转学生,县教体局将根据学校学位富余情况和实际容量进行协调和统筹安排。
六、工作要求
(一)提高认识,做好宣传。规范义务教育阶段学校招生及学生入学是严格控制学校“大班额”“大校额”的有效手段,是促进教育公平的强有力措施,更是当前我县教育工作的一件大事,学校要站在服务大局、维护稳定、促进公平的高度,积极做好宣传工作。县教体局要加强对义务教育免试就近入学工作的领导,实行“一把手”负责制。加大招生政策的宣传力度,增强招生工作的透明度,各校要把招生文件、学区划分、报名时间、地点和办法,携带材料等内容以多种形式向社会公告;要加强与社区的联系与协调;将学区划分公告张贴到学区内居民小区;在校内要设置招生咨询窗口,公布招生咨询电话,争取社会各界和广大群众的理解和支持,自觉接受社会监督,维护义务教育的公平、公正。
(二)加强领导,精心组织。为做好义务教育阶段新生入学工作,各校要相应成立领导小组,加强领导。此项工作时间紧,任务重,要求高,各学校要服从县教体局统一安排,遵守工作纪律,自觉、随时接受上级检查和社会监督。要认真落实招生计划,不得擅自扩大招生规模和招生范围,不得提前招生扰乱招生秩序,不得举行任何形式的考试选拔学生。进一步增强服务意识,要热心、耐心、细致地向家长做好宣传和解释工作,及时化解招生工作中出现的矛盾和问题,对群众反映的子女上学、开学问题要热情接待、耐心解释、及时处理,不推诿、不扯皮。
(三)改进作风,严肃纪律。学校要增强责任意识,大局意识。认真履职,坚持原则,实事求是。切实维护我县义务教育阶段学校新生入学的公平公正公开,维护适龄儿童基本受教育权益;要遵守招生纪律,坚持招生原则,促进教育公平,维护教育形象。
县教体局要加大查处力度,重点纠正违规考试招生、随意接收择校生及乱收费行为;对提交虚假证明材料骗取入学资格的学生,一经查实,一律回户籍所在地学区学校就读;对顶风违纪、情节恶劣和造成严重社会影响的个人,将进行严肃处理;对违反政策、违规收费的学校和校长予以责任追究。
婺源县
婺源县城区中小学
2024年秋季招生报名操作指南
根据省教育厅等七部门《义务教育入学“高效办成一件事”实施方案》(赣教办字〔2024〕4号)文件精神, 2024年秋季我县将继续全面推行“婺源县就学一件事”线上入学报名工作。现将有关报名流程公告如下:
线上报名信息采集时间
(1)8月10日—15日:家长通过“婺源县就学一件事平台”上传相关资料进行线上报名登记;
(2)8月13日—17日:各招生学校在线办理报名信息资格审核,资格不符合相关要求的,退回家长重新补充完善报名信息登记,并注明审核不通过原因;
(3)8月15日—17日:招生入学相关成员单位在线联审复核,资格不符合相关要求的,退回家长重新补充完善报名信息登记,并注明审核不通过原因;
(4)8月18日—20日:录取阶段。按照分类登记、批次录取原则,审核通过人数未超招生计划的学校直接录取;超出招生计划的学校则摇号录取。录取结果将以短信方式通知家长。
(5)8月31日—9月1日:学生到校报名上课(具体时间以学校通知为准)。
具体招生政策,可点击下面链接:
【特别关注】 婺源县2024年城区义务教育阶段学校招生工作办法
线上报名操作流程
第一步:进入赣服通
手机打开“支付宝”APP,搜索“赣服通”,或直接扫码进入。在各大手机应用市场搜索“赣服通”或者直接使用扫码方式下载,如下图:



第二步:进入“一件事”专区
进入赣服通后,找到热门服务,在热门服务中找到“一件事专区”并点击进入。

进入一件事专区后,点击江西精选切换至“上饶市”,选择“就学一件事”并进行人脸认证后选择就学地区。

第三步:进入报名首页
就学地区选择“婺源县”即可进入就学一件事报名首页。用户进入报名首页后可查看本年招生政策、学区划分、操作指南、常见问题、消息公告、审核通知等内容。

第四步:进入我的报名
点击报名首页“开始报名”按钮,进入我的报名页面,可看到“新增报名”和“学生列表”(未“新增报名”前,“学生列表”为空白状态)。

第五步:新增报名添加报名学生
正式报名前需新增需要报名的学生基本信息,点击“新增报名”,选择对应报名类型,填写“学生信息”和“监护人信息”。

第六步:填写学生信息
如上图所示,标记红星的内容为必填项。选择报名类型和证件类型后,若证件为身份证,系统将根据学生身份证匹配姓名、性别、出生日期,点击下一步进行监护人信息填写。
第七步:填写监护人信息并提交
如图所示,标记红星的内容为必填项。如实填写家庭情况,系统将根据学生身份证号匹配监护人信息,家长也可手动修改。填写信息并上传相关材料后,点击提交完成填写。

第八步:开始报名选择报名类型
通过“我的报名”页面,点击“学生列表”中“开始报名”按钮,进入“报名类型”页面,选择自己所属的报名类型,点击进入报名信息填写页面。

第九步:填写报名信息
根据系统引导,依次填写“户籍信息”、“住房信息”、“佐证材料”,家长确认报名信息无误后提交报名。

第十步:填写户籍信息
如图所示,标记红星的内容为必填项。如实填写户籍信息,系统将根据学生身份证号匹配所在户口中的户号、户籍所在地等信息,若系统未匹配则需家长手动填写。手动填写现居住地址并上传户口簿照片后,点击保存并下一步进行住房信息填写。
其中户口簿照片上传页取决于第七步监护人信息中的家庭情况信息,若是单亲等特殊情况只填写了一位监护人,则根据该监护人与学生的关系决定上传父亲页或母亲页。

第十一步:填写住房信息
如图所示,标记红星的内容为必填项。如实填写住房信息,系统将根据学生、监护人的身份证号匹配名下房产。家长填写房产类型、登记人、证件号以及产证号后,系统将填写信息与房产信息进行验证,若信息吻合则自动显示该房产地址。若验证不通过或名下无房产,则需家长手动填写住房信息。
上传房产证明后,点击保存并下一步进行佐证材料填写。

第十二步:填写佐证材料
请进行佐证材料填写,非必填项。

第十三步:匹配学区并提交
根据报名类型,家长可在下方根据《学区入学管理意见》选择实际所属学区并提交审核。

第十四步:查看报名录取结果
家长提交报名后,报名信息将由报名学校进行审核,审核过程中可通过“报名信息”查看学生报名阶段审核结果,系统也会将阶段审核结果以短信方式发送至监护人手机。

第十五步:审核通知
提交报名后,系统将实时更新报名审核进度和报名录取结果,审核结果和录取结果会发送短信提醒,并可以通过家长端首页“审核通知”查看学生报名信息审核及录取结果。
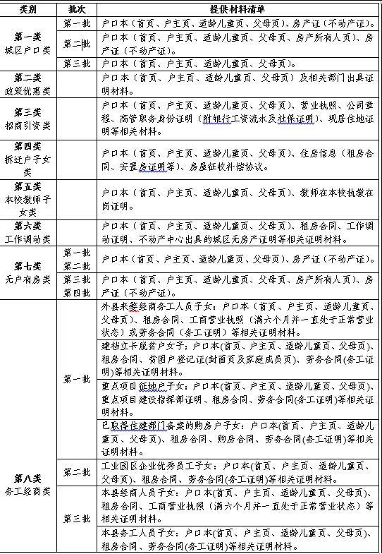
线上报名材料清单

线下咨询联系方式
为方便群众报名,在线上报名期间(8月10日-15日),城区各校在校内设立了服务台,报名有困难的家长可以携带相关证件和智能手机到现场咨询。
各校联系人:
紫阳一小:汪秀文13576393540
紫阳二小:蒋云仙 13979353957
紫阳三小:滕德平13979373606
詹天佑小学:程海毅13879372126
紫阳五小:洪长坤13879360877
紫阳六小:汪素兰 13979387535
朱子中学:程荣进13979362256
婺源中学:江春旺13879393667
文公中学:李田德 15179358713
温馨提示
入学注意事项:
1.根据《婺源县2024年城区义务教育阶段学校招生工作办法》规定:“逾期未在网上报名登记的,城区户口类生源由教育行政部门协调统筹安排入学,其他类别生源原则上回户籍地就读。”
2.根据《婺源县2024年城区义务教育阶段学校招生工作办法》规定:入学申请材料除有特别规定的,户口迁入时间、房产证件取得时间、营业执照登记满六个月和半年工资流水证明推算时间及其他材料截止时间均为2024年4月30日之前。
3.2024年城区中小学网上报名工作正式开始之前,在“就学一件事"平台上的报名操作均属于模拟操作,正式报名开始时所有数据将会被清除,请各位家长务必重新报名。
转学注意事项:
符合《婺源县2024年城区义务教育阶段学校招生工作办法》规定的转学生,须在8月22日—25日通过“婺源县就学一件事平台”填写转学信息并上传佐证材料图片。部门联审通过后,由县教体局按学位情况统筹安排。
转学对象:户口在城区,且其父母或其户口登记在同一户口本上的祖父母(外祖父母)在城区拥有自主房产,现就读城区外学校要求回城区就读的学生;户口报生在城区,现就读城区外学校要求回城区就读的学生;招商引资企业法定代表人、股东子女及由外县转入本县就读的核心高管子女;其他享受政策优惠的学生。
来源:上饶教育