


来源:昭萍时刻
湘东区2024年义务教育阳光招生工作安排
根据江西省教育厅《关于印发<江西省义务教育阳光招生专项行动(2024)实施方案>的通知》(赣教基字〔2024〕12号)和《关于印发<湘东区优化县域义务教育资源配置工作方案>的通知》(湘府字〔2024〕29号)要求,为进一步提高我区义务教育阶段学校招生入学工作科学化、规范化、透明度、切实促进教育公平,维护人民群众切身利益,区教育局决定开展全区义务教育阶段阳光招生工作,特制定本实施方案。
依法保障适龄儿童少年接受义务教育
(一)工作目标
以促进义务教育优质均衡发展和保障教育公平为重点,全面推行义务教育阶段学校阳光招生政策,进一步完善义务教育阶段学校免试就近入学政策、规定、程序、办法,进一步规范义务教育学校招生行为,健全公平入学长效机制,努力为每个适龄儿童少年提供优质的教育条件和公平教育的机会,大力提高人民群众的教育满意度,确保招生工作“公开、公平、公正”平稳有序进行。
(二)主要任务
(一)落实免试入学原则。全区所有义务教育阶段学校都要严格遵守义务教育免试入学规定,小学一年级新生入学年龄一定要在当年公历8月31日前(含8月31日)满六周岁才能入学,否则不得办理学籍。不得以任何形式选拔义务教育阶段学生,严禁以各类考试、竞赛、培训成绩或证书证明等任何形式选拔生源,严禁采用测试或“密试”等名义选拔学生。要按照男女生比例和各班师资力量相对均衡的原则随机编班,不得按学生成绩进行编班,严禁举办重点班,包括以特长班、特色班、快慢班、尖子班、兴趣班和“奥赛”班、国际班等名义的变相重点班,
(二)持续优化招生入学流程。全区各校要认真落实“高效办成一件事”要求,继续使用好我市统一建成的义务教育阶段学校招生入学服务平台,通过家长在线报名、入学资格审查、报名信息核验、录取结果反馈等招生入学流程,真正实现报名、材料审核和录取“网上办”“掌上办”“随时办”。要进一步优化登记入学、电脑派位工作,全程接受社会监督。要健全义务教育阶段学校入学报名登记制度,按照材料非必要不提供、信息非必要不采集原则,规范信息采集,加强学生信息保护,严格按照学籍信息采集表内容采集学生信息,切实防止通过各类APP、小程序随意反复采集学生相关信息,减少不必要的负担。
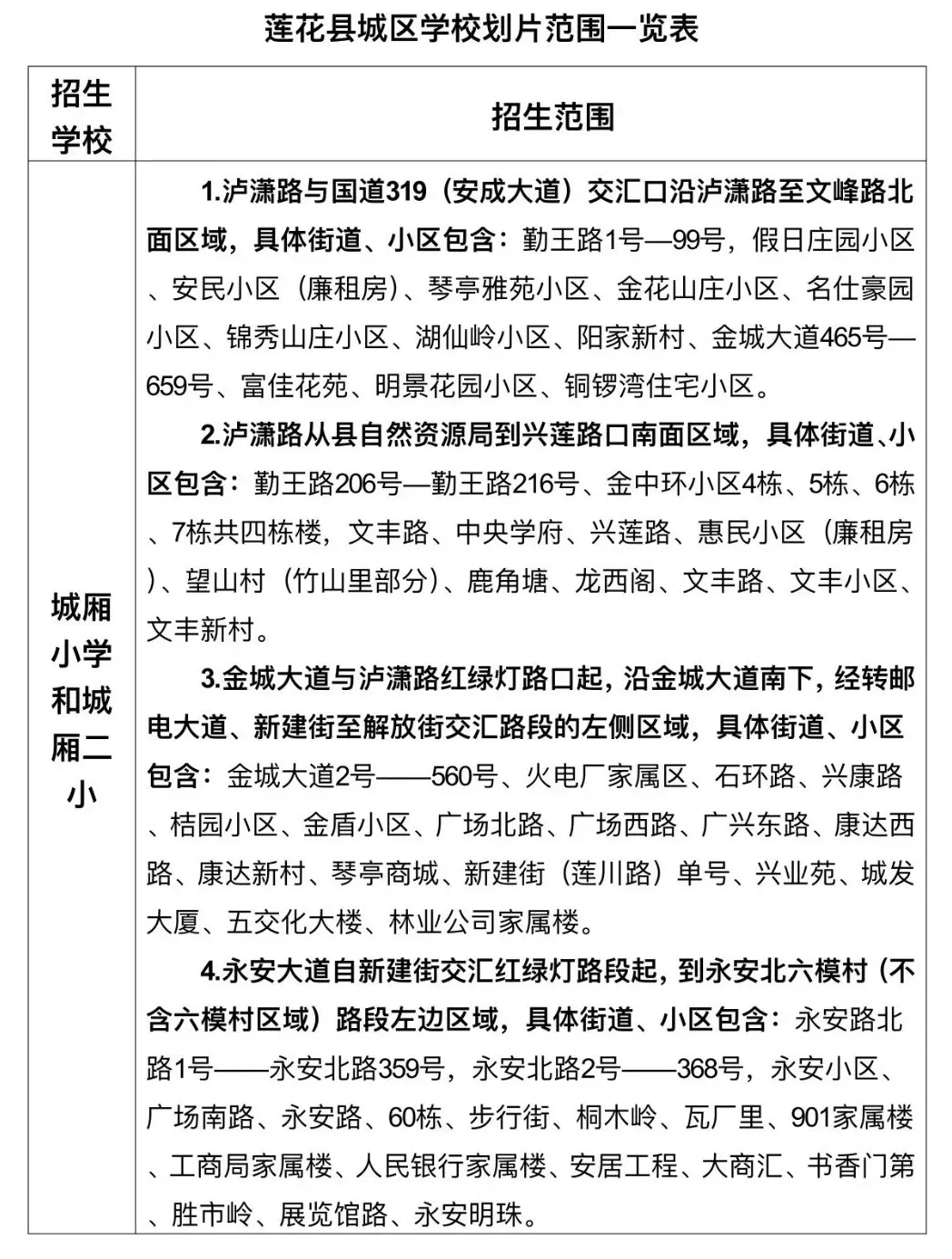
(三)合理划定招生范围。各乡镇及区直中小学要按照“属地管理、生源就近入学”的总体目标招收学生,各乡镇及区直学校具体招生范围为:
1.湘东镇
湘东镇中:招收湘东镇云程社区(原前街居委会、下街居委会)、五四村、河洲村、裕升村、美建村、五里村、樟里村、甘泉村、黄堂村、新湄村、和平村、江口村、新垅村、浏市社区等地户籍学生。
湘东小学:招收云程社区(原前街居委会、下街居委会)、五四村、裕升村户籍学生,幸福花园小区、云程望族部分学生;河洲小学:招收河洲村户籍学生及河洲村境内小区学生;远大小学:招收樟里村户籍学生、春风小区部分学生;御泉湾小学:招收五里村、甘泉村、樟里村、新垅村户籍学生,五里巨源村安置区、五里幸福小区巨源矿安置区、泉湖新城部分学生;美建小学:招收美建村户籍学生等;黄花小学:招收黄花村户籍学生;大江小学:招收大江村、巨源村、长荷社区户籍学生,大江巨源村安置区部分学生;泉塘小学:招收湘东镇泉塘村、阳干村户籍学生,部分下埠镇木马村户籍学生;黄堂小学:招收黄堂村、江口村、新湄村户籍学生;和平小学:招收和平村、浏市社区户籍学生。
2.荷尧镇
荷尧中学:面向全镇范围招收适龄学生。
荷尧中心小学:招收萍洲村、荷尧村骆驼湾原渡槽以上、荷发社区、上云村、横江村、善山村村部以上区域等地户籍学生;大义小学:招收大义村、善山村村部以下区域、荷尧村骆驼湾原渡槽以下区域户籍学生;青云小学:青云村、泉陂村等地户籍学生;泉陂小学:招收泉陂村等地户籍学生;双福小学:招收福溪村、上云村、横江村等地户籍学生。
3.老关镇
老关中学:招收老关村、关里村、三角池村、二鲤村、登官村、渡口村、油塘村、檀梓村除张家坊组、上新田之外的其它组户籍学生。
新华中学:招收前进村、仁村村、红星村、檀梓村张家坊组、上新田组户籍学生。
老关镇中心小学:招生老关村、老关集镇户籍学生;关里小学:招收关里村户籍学生;三角池小学:招生三角池村户籍学生;二鲤小学:招收二鲤村户籍学生;登官小学:招收登官村户籍学生;渡口小学:招收渡口村户籍学生;油塘小学:招收油塘村户籍学生;檀梓小学:招收檀梓村户籍学生;前进小学:招收前进村户籍学生;仁村小学:招收仁村村户籍学生;红星小学:招收红星村户籍学生。
4.下埠镇
下埠镇中学:面向全镇范围招收下埠户籍适龄学生。
下埠中心小学:招收大陂村、木马村户籍学生;下埠镇公立第一小学:招收下埠村、光华村、杞木村、西源村(部分)、虎山村(部分)、潭塘村(部分)户籍学生;胡家小学:招收胡家村、虎山村(部分)户籍学生;长春小学:招收长春小学户籍学生;潘塘小学:招收潘塘村、西源村(部分)户籍学生;横溪小学:招收横溪村户籍学生;栗塘小学:招收栗塘村、潭塘村(部分)、西源村(部分)户籍学生。
5.排上镇
排上中学:面向全镇范围招收排上户籍适龄学生。
大路里小学:招收大路里村、东村、南村、北村户籍学生;荷塘小学:招收荷塘村(一二三四五年级)户籍学生;排上中心小学:招收排上村、毛园村、横塘村(六年级)、荷塘村(六年级)户籍学生;上珠小学:招收上珠村、沸水村户籍学生;山田小学:招收山田村户籍学生;横塘小学:招收横塘村(一二三四五年级)户籍学生;石甲坊小学:招收石甲坊村户籍学生;梅林小学:招收梅林村(一二三四五年级)户籍学生;红星小学:招收陂田村、官桥村(六年级)户籍学生;桥头小学:招收桥头村户籍学生;官桥小学:招收官桥村(一二三四五年级)户籍学生。
6.东桥镇
东桥镇中:面向全镇范围招收东桥户籍适龄学生。
东桥小学:招收东桥村、草市村、杨源村、边山村1-6年级户籍学生;茶红小学:招收茶红村、南岸村、兰台村、中院村等地户籍学生;沿塘小学:招收长塘村、江边村,凫田村、黄泥湖村户籍学生;界头小学:招收界头村、厚田村、边山村等地户籍学生;鸭路小学:招收鸭路村、五峰村、坑背村、小坑村等地户籍学生;凫田、黄泥湖教学点:招收所在村户籍学生。
7.广寒寨乡
广寒寨乡九年一贯制学校:
初中部:招收官陂村,官溪村,塘溪村,郊溪村,洞溪村,高仓村,江山村,垦殖场的户籍学生;小学部:招收官陂村,官溪村,洞溪村,高仓村,江山村,垦殖场户籍学生。塘溪小学:招收塘溪村、郊溪村户籍学生。
8.腊市镇
腊市中学:面向全镇范围招收腊市户籍适龄学生。
腊市镇中心小学:招收腊市村、救塘村、镇机关、各基层站所人员子女,外来务工人员子女及区域内居住的适龄儿童,竺园村及区域内居住的适龄儿童;炉前村东洲片居民子女可自主选择进入腊市镇中心小学或炉前小学就读;凤凰小学:招收凤凰村及区域内居住、外来务工人员的适龄儿童,炉前村喻佳坊组村民子女可自主选择进入炉前小学或凤凰小学就读;炉前小学:招收炉前村、境内企业从业人员子女及区域内居住的适龄儿童;明塘小学:招收明塘村及区域内居住的适龄儿童;乌岗小学:招收乌岗村、境内企业从业人员子女及区域内居住的适龄儿童;庙岭小学:招收庙岭村、返乡农民工工业园内从业人员子女及区域内居住的适龄儿童,同时根据家长自愿,居住在邻庙岭小学(不跨高桥河)的乌岗村适龄儿童可入庙岭小学就读。
9.麻山镇
麻山镇中:招收麻山镇户籍全镇适龄学生,招收由区委协调过渡时期白竺乡沙坪村、水洋村、龙台村、上江村,湘东镇江口村等地户籍适龄学生。
麻山镇中心小学:招收麻山镇麻山村、景星村、连山村、苏坊村、船形村、中坪村、横岗村村民适学子女及湘东镇江口村户籍学生;桐田小学:招收麻山镇桐田村、新塘村村民适学子女及湘东镇江口村户籍学生户籍学生;汶泉小学:招收麻山镇汶泉村、桃源村村民户籍学生;三山小学:招收麻山镇三山村户籍学生;善洲小学:招收麻山镇善洲村、小桥村户籍学生。
10.白竺乡
白竺中学:招收白竺村、太阳升村、黄岗村、长坑村、上村村、柘村村户籍适龄学生;也招收沙坪村、水洋村、龙台村、上江村户籍适龄学生。
源湴学校:招收源头村、大丰村和崇源村等地户籍适龄学生。
龙台小学:招收沙坪村、水洋村、龙台村、上江村等地户籍小学学生;柘村小学:招收柘村户籍学生;白竺发展小学:就近招收白竺村、太阳升村、黄岗村、长坑村、上村村适龄儿童。
11.峡山口街
萍钢中学:招收峡山口街户籍适龄学生及湘东镇泉塘村、阳干村、大江村、巨源村、长荷社区等地户籍适龄学生。
萍钢小学:招收萍安钢及下属居委会,新建居委会,日星居委会,姚家洲社区,新街居委会,新街步行街,新街中心街,新村居委会姚家洲片区、砚田居委会、滨河居委会、新群居委会、昌盛居委会等地户籍学生;新村小学:招收新中居委会,诗新居委会,新岭居委会,湘新社区,新村居委会虎形山、牛形山片区等地户籍学生。
12.区直学校
湘东云程初中:招收滨河新区内的锦绣路以南、昌盛大道以西、长春路以北、滨河北路以东片区的户籍适龄学生,湘东镇道田村、黄花村、河洲村,峡山口街砚田居委会、滨河居委会、新群居委会、昌盛居委会(过渡期)户籍适龄学生。其他年级一律不对外招生。
湘东云程小学:招收峡山口街砚田居委会、滨河居委会、新群居委会、昌盛居委会(过渡期),湘东镇道田村,滨河新区内的锦绣路以南、昌盛大道以西、长春路以北、滨河北路以东片区的户籍学生。其他年级一律不对外招生。
湘东区特殊教育学校:招收湘东区户籍的残疾儿童少年。
(四)严格控制大班额
确保小学和初中各年级班额分别控制在45人、50人以内的省定标准班额,班上学生超过标准班额的一律不得转入学生。
(五)强化控辍保学工作
全区各校要认真落实区教育局下发的“联控联保、动态监测、行政督促、书面报备、精准帮扶”控辍保学工作机制,建立失学辍学适龄儿童少年工作台账,认真排查并严厉查处社会培训机构以“国学班”“读经班”“私塾”等形式替代义务教育的非法办学行为,加强对劝返复学学生的教育关爱,对父母或者其他法定监护人无正当理由未送适龄儿童少年入学接受义务教育或造成辍学的依法追究法律责任,确保建档立卡贫困家庭适龄子女全部入学,其他适龄儿童少年“应入尽入”。
(三)统筹特殊群体招生入学
(一)落实随迁子女入学政策。各校要坚持“以流入地政府管理为主、以公办学校接收为主”的原则,健全完善以居住证为主要依据的随迁子女义务教育入学政策,合理确定入学条件,简化入学流程和证明材料,对要求提供的入学证明材料进行逐项核查,列出材料清单,凡没有法律法规依据的证明和盖章环节、实际办理程序复杂繁琐且有关单位无法证明的、可通过与其他部门信息共享获取相关信息的,原则上一律取消。随迁子女入学后与本地户籍学生混合编班,实行统一管理、统一教学、统一安排活动。随迁子女回户籍所在地学校就读的,当地教育行政部门应依法予以统筹安排,及时完成学生学籍转接。扎实做好异地搬迁群众子女转学就学的衔接工作,保障搬迁群众子女在当地公办学校接受义务教育。
(二)保障残疾儿童少年入学。各校要按照“零拒绝”“全覆盖”目标,由教育局牵头组织残疾人教育专家委员会进行评估认定,根据“一人一案”原则确定合适的教育形式。轻度残疾儿童少年,由属地管理的学校接收随班就读;中度残疾儿童少年,由特殊教育学校接收就读;重度残疾儿童少年,实施送教上门。随班就读和接受送教上门的残疾学生均要建立学籍并纳入学籍系统统一管理,切实保障残障儿童教育权益。
(三)从严管理特殊类型招生。各校要严格按照有关规定,落实烈士子女、符合条件的现役军人子女、司法行政机关英烈和因公牺牲伤残公安民警子女、国家综合性消防救援队伍人员子女、引进的高层次人才子女及其他各类优抚对象,要根据国家及省市有关教育优待政策,优化入学程序,切实将政策落到实处。各校要按照我省“一号改革工程”优化营商环境政策要求,实行人才子女教育保障计划,增加优质教育供给,优化人才子女就读义务教育阶段学校保障举措,为引才留才提供服务保障,落实好外籍学生、华侨子女等群体入学政策,细化入学操作程序,统筹做好安排。义务教育阶段不得举办中外合作办学,不得以“国际部”“国际课程班”“境外班”等名义招生。
(四)强化招生入学工作保障
(一)加强招生预警。各校要加强对学龄人口变化趋势的预测分析,对区域内存在的大班额学校情况以及出现的常住人口中适龄儿童逐年增加、学位供给紧张等情况,尽早向社会发布预警提示,合理引导家长预期。
(二)加强学籍管理。各校要严格执行《江西省中小学生学籍管理办法(修订)》(赣教规字〔2022〕8号),在春、秋季开学后要定期核查学生入学、返学情况,规范办理学籍异动、要严格落实“一人一籍,籍随人走”的学籍管理要求。严禁违规办理转学,严禁招收借读生(旁听生),收取借读费,对没有平台录取学校的学生一律不得发起或审核通过,严禁超计划招生。未注册初中学籍的,不得参加初中学业水平考试,不得注册高中学籍。从学生入学之日起1个月内为学生建立学籍档案,不得以虚假信息建立学生学籍,不得重复建立学生学籍,要及时查处和纠正学籍建档过程中的不规范行为,严禁出现“人籍分离”“空挂学籍”“学籍造假”等现象。
(三)加强违规问责。各学校要大力推进“阳光招生”,严格落实中小学招生入学“十项严禁”规定。防止出现以“密考”、“八升九”“直升班”等名义组织初中学生提前到高中学校就读,对违反规定进行招生的学校,由区教育局依据法律法规和有关政策规定,视情节轻重分别给予通报批评、取消年度评先评优资格等处理,并对责任人依法依纪问责,直至撤销或解聘相应职务。
(四)加强宣传引导。各校要重视做好舆论引导,加强入学政策、建档立卡家庭经济困难学生免费政策和家庭经济困难学生资助政策的宣传,深入细致做好入学政策解读,积极回应人民群众关切,引导广大家长树立科学教育观念,避免盲目跟风择校,切实营造良好的招生入学工作氛围。
如有违反招生政策的
家长可拨打
招生入学工作举报电话:0799-3441006
向区教育局举报
2024年莲花县义务教育阶段学校阳光招生工作方案
为全面贯彻党的教育方针,规范基础教育招生行为,依法保障适龄儿童少年接受义务教育,根据省教育厅《基础教育规范管理年》和市教育局《关于印发<萍乡市义务教育阶段阳光招生工作指导意见>的通知》(萍教基字〔2024〕21 号)要求,结合我县实际,现制定我县义务教育阶段学校阳光招生工作方案。
一、工作目标
为策应我县“小县大城”总体战略,全力推动“宜学之城”建设和逐步化解城区义务教育学校大校额工作相结合,规范义务教育学校入学秩序,全面推行义务教育阶段学校阳光招生政策,努力为每个适龄儿童少年提供优质的教育条件和公平教育的机会,大力提高人民群众的教育满意度。
班额标准:2024年秋季开学,全面落实小学班额控制在45人(含45人)以内,初中班额控制在50人(含50人)以内。
校额标准:新建小学、初中办学规模不得超过2000人,九年一贯制学校办学规模不得超过2500人。在2018年以前建成的大校额学校化解目标:一是城厢二小和甘祖昌红军小学在2024年秋季,原则上要化解学校大校额;二是城厢中学和城厢小学2024年秋季,原则上要化解学校上学年校额的10%—20%左右,并通过逐年化解的方式,力争在2026年秋季全部化解学校大校额。
二、工作原则
一是坚持免试就近入学。凡年满6周岁(即2018年8月31日及以前出生)的适龄儿童,应当免试就近入学接受并完成义务教育。
二是实施划片招生。按照教育部“根据适龄学生人数、学校分布、所在社区、学校规模、交通状况等因素,按照确保公平和就近入学原则依街道、路段、门牌号、村组等,为每所义务教育学校科学划定招生范围。鉴于一些地方人口分布和学校布局具有不均匀性、街区形状具有不规则性,就近入学并不意味着直线距离最近入学。”的意见,各校的招生范围由学校周边且连片的区域构成。
三是落实公开公平。加大招生政策宣传,向社会发布阳光招生方案,规范生源认定操作程序,畅通社会监督渠道,加大招生监督问责力度,确保招生工作公开、公平。
四是实施城区义务教育阶段学校互不转学。为规范城区学校间学籍及生源秩序,城区义务教育阶段学校之间原则上互不转学(除新购置房产外)。
三、组织领导
成立由县教育局局长为组长,分管招生工作负责同志为副组长,相关股室负责人和义务教育阶段学校校长为成员的义务教育学校阳光招生工作领导小组,领导小组下设办公室在县教育局基教股,由基教股负责人兼任办公室主任,负责组织协调招生日常工作。
四、学位预警
针对城区学校存在大校额、学位紧的现状,2024年秋季,学校一律不得有大班额,所有年级一律不得新增大班额。
特别提醒:城区义务教育热点学校学位趋于饱和状态,广大家长应理性选择学校,尽量避开热点学校,以免给孩子入学造成影响。同时,根据均衡招生指标到校的要求,从2022年入学的初中新生开始,实行均衡招生指标分配到各初中学校的政策。
五、招生对象
小学一年级招生对象为2018年8月31日前(含8月31日)出生,年满六周岁的适龄儿童,任何学校不得接收非适龄儿童进入小学一年级就读;初中七年级入学对象为当年符合条件的小学毕业生。
六、招生办法
(一)小学生源认定标准
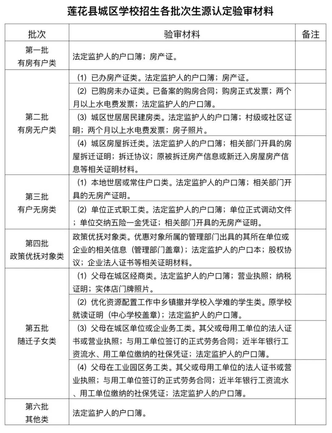
小学阶段学校学区范围内生源认定,以“适龄儿童、少年实际居住地(房产证或不动产权证)和户籍”为主要依据,分批次、分类别进行录取。
1.第一批:有房有户类
适龄儿童、少年在城区有房产,房屋产权所有人为其本人、父母或祖父母,户籍与房产证同在学区内(不包括商用、商住两用住房),可在房产所在地学区就读。佐证材料提供:法定监护人的户口簿和房产证。
2.第二批:有房无户类
(1)已办房产证类。适龄儿童、少年在城区有房产,房屋产权所有人为其本人、父母或祖父母,房产证在学区内(不包括商用、商住两用住房)并实际入住,户籍不在同一学区内,可在房产所在地学区就读。佐证材料提供:法定监护人的户口簿和房产证。
(2)已购房未办证类。适龄儿童、少年父母或祖父母已在县城购房(已纳入学区管理的小区),房子已经正式交付且实际居住,户籍不在同一学区内,可在房产所在地学区就读。佐证材料提供:提供已备案的购房合同;购房正式发票;两个月以上水电费发票;法定监护人的户口簿。
(3)城区世居居民建房类。适龄儿童、少年父母或祖父母为城区世居居民,在城区已建房但未办理房产证且实际居住,户籍不在同一学区内,可在实际居住房子所在地学区就读。佐证材料提供:法定监护人的户口簿;村级或社区证明;两个月以上水电费发票;房子照片。
(4)城区房屋拆迁类。因县政府进行棚户区改造、城市规划建设等拆迁户子女,可继续在原被拆迁的学区所在学校就读,也可在新迁入房屋所在地就近入学。佐证材料提供:法定监护人的户口簿;相关部门开具的房屋拆迁证明;拆迁协议;原被拆迁房产信息或新迁入房屋房产信息等相关证明材料。
3.第三批:有户无房类
(1)本地世居或常住户口类。适龄儿童、少年出生后一直随父母、祖父母或外祖父母共同居住生活,本地世居或常住户口,可在户口所在地学区就读。佐证材料提供:法定监护人的户口簿;相关部门开具的无房产证明。
随意搭户、空挂户不作为该批次义务教育学校招生学区范围、学位分配的依据,可参照“随迁子女类”就读规定执行。
(2)单位正式职工类。适龄儿童、少年父母为单位正式职工,其子女因父母工作调动随迁,且城区内没有房产,可在其父母单位所在地学区学校就读。佐证材料提供:法定监护人的户口簿;单位正式调动文件;单位交纳五险一金凭证;相关部门开具的无房产证明。
4.第四批:政策优抚对象类
严格按照相关政策规定,对符合条件的烈士子女、在莲现役军人随迁子女、公安英模和因公牺牲伤残警察子女、消防救援队伍人员子女、省级以上劳模直系子女,县政府引进的高层次人才以及政府重大招商引资项目企业主子女接受义务教育享受政策优惠,其它有县政府文件规定就读的按政府文件执行。佐证材料提供:优抚对象所属的管理部门出具的其所在单位或企业的相关信息(管理部门盖章);法定监护人的户口簿;股权协议;企业法人证书等相关证明材料。
5.第五批:随迁子女类
(1)父母在城区经商类。须提供法定监护人的户口簿;营业执照;纳税证明;实体店门牌照片。
(2)优化资源配置工作中乡镇撤并学校入学难的学生类。须提供原学校就读证明(中心学校盖章);法定监护人的户口簿。
(3)父母在城区单位或企业务工类。须提供其父或母用工单位的法人证书或营业执照;与用工单位签订的正式劳务合同;近半年银行工资流水、用工单位缴纳的社保凭证;法定监护人的户口簿。
(4)父母在工业园区务工类。须提供其父或母用工单位的法人证书或营业执照;与用工单位签订的正式劳务合同;近半年银行工资流水、用工单位缴纳的社保凭证;法定监护人的户口簿。
6.第六批:其他类
为策应“小县大城”战略,对有意愿进城生活或务工人员子女,根据城区学校学位情况进行随机排位。须提供法定监护人的户口簿。
(二)初中生源认定标准
初中学校生源认定按照学区范围执行,坚持以 “对口小学直升初中”的原则。
(三)转学学生就读
转入城区义务教育阶段学校就读的转学学生,按上述学生生源认定标准执行。转学学生在学区内学校有学位的前提下到对应学校就读,学校学位不足的,由教育局统一调配到有学位的学校就读。
农村学校之间学生转学,只要有学位的情况下可直接到相关学校办理。转入到城区相关学校的学生转学,家长需提供学籍信息表、房产证、户口本等手续到县政务服务中心教育窗口进行“一件事一次办”。办理时间在每学期开学前20天左右,其他时间段原则上不再办理学生转入手续。
其中符合第一、二、三、四批条件转入县城的七年级新生可以选择城厢中学或琴亭学校就读,符合第五、六批条件转入县城的七年级新生在有学位的情况下,原则上安排在琴亭学校就读。
(四)残疾儿童少年入学
学校保障残疾儿童正常入学,对丧失学习能力的适龄儿童,必须由监护人按规定到所就读学校办理缓学或免学手续;具备学习能力的残疾适龄儿童,安排好随班就读;对符合送教上门条件的残疾儿童,家长可送县特校就读或报备县特校进行送教上门。
(五)学校招生批次安排
1.城厢小学、城厢二小、甘祖昌红军小学按照划片招生范围只招收第一、二、三、四批次学生。因城厢小学与城厢二小实施联合招生,届时将视城厢小学和城厢二小学校办学资源情况,由学校随机调整新生生源分配;
2.琴亭学校,刘仁堪小学,琴亭镇城北中心小学、花塘小学及琴亭镇辖区内其他小学除按照划片招生范围招收第一、二、三、四批次学生外,根据学位剩余情况统筹安排第五、六批次学生。
3.第五、六批次具体招收办法。一是按照批次顺序招收。在报名学校有学位的情况下按照批次顺序招收报名学生,先是第五批次,然后是第六批次,其中第五批次也是按照批次中1到4的类别顺序逐次招收。二是按照摇号规则招生。当报名学校录取到某一个批次,出现了学位不足的情况,将组织学生家长代表、学校代表、教育局代表等相关人员进行随机摇号,根据摇号结果进行招生。未摇上号的学生,将由教育局统筹安排到还有剩余学位的县城其他学校就读。在没有剩余学位或不服从安排的学生,可以回原户籍所在地或原学校就读。
(六)城区学校学生分流办法
(1)城区小学分流安排。根据城厢小学、城厢二小、甘祖昌红军小学学校生源情况,在二至六年级采取学生自愿、学校鼓励、配强师资等方式,分流一部分学生到琴亭学校就读。
(2)城厢中学分流安排。为规划县城初中生源布局,对城厢中学学生进行合理分流。一是从小学毕业升入城厢中学七年级的学生中,按自愿报名的先后顺序进行分流,将报名前200名的学生分流到琴亭学校就读;二是从八、九年级中各分流一部分学生到琴亭学校就读。
特别提醒:届时分流内容以在莲花教育公众号公布的报名时间、方式、人数等内容为准。
六、小学、初中新生报名操作程序
小学一年级、初中七年级新生报名均采用市教育局统一的新生报名系统报名,即:学生家长按赣服通“入学一件事”办事指南,于新生入学报名规定时间内,在线上填报入学信息,实现入学资格、户籍、住房等信息联合审验“一次不跑”。
(一)报名方式
凡符合学区范围就读条件的适龄儿童、少年家长或其他法定监护人根据招生公告要求,于规定时间内,通过“赣服通”平台进入“义务教育入学一件事”萍乡市专区,在线提交报名登记信息,上传相关佐证材料照片。
(二)填写报名信息及大数据核验
监护人填写学生基本信息、户口信息、监护人信息、入学房产依据信息。注:报名系统已连接大数据,如有通过大数据获取的信息(监护人信息、房产信息、水电缴费信息等),监护人查看核验结果。
经比对审验后,发现监护人录入虚假信息或使用虚假证件的,户籍不在学区范围的新生,由教育局根据招收批次要求统筹招收或返回原户籍所在地入学,并对提供假证的相关责任人进行责任追究。
(三)新生登记报名时间
1.小学报名网上登记时间:以市教育局发布的阳光招生网上统一报名时间为准。
2.初中报名网上登记时间以市教育局发布的阳光招生网上统一报名时间为准。
特别提示:家长在线上传材料成功只是入学信息登记,并不等于被该校录取。最终录取结果由学校在全市统一招生规定时间内,按招生计划分批次、分类别依次审核录取。
七、琴亭学校学生报名程序
(一)符合第一、二、三、四批次的小学一年级、初中七年级学生按新生报名方法进行报名;
(二)城区中、小学分流学生报名由各学校统计,提供花名册报教育局登记备案;
(三)符合第五、六批次的小学一年级、初中七年级学生和其他二至六年级新转进学生采取网上预报名方式登记报名,报名方式、招生计划和招生流程届时在莲花教育公众号公布。
八、工作要求
(一)落实控辍保学责任。各学校在2024年秋季开学前要科学制定控辍保学方案,全面掌握辖区内适龄儿童少年就读情况,督促父母或者法定监护人依法送适龄儿童少年入学并完成义务教育。防止因贫、因病、因厌学发生辍学,做好疑似辍学学生劝返工作。
(二)全面推行“阳光招生”。各义务教育阶段学校严格执行划学区招生,严禁擅自跨学区招生,也不得拒收本学区内学生入学。坚决抵制入学过程中说情请托、权学交易等不良行为。落实新生编班按照随机派位方式进行科学编班、阳光分班,并均衡科学配置教师。
(三)严格落实“十项严禁”。阳光招生工作是人民群众急难愁盼的重要事项,严格落实“十项严禁”。严禁无计划、超计划组织招生,招生结束后,学校不得擅自招收已被其他学校录取的学生;严禁自行组织或与社会培训机构联合组织以选拔生源为目的的各类考试,或采用社会培训机构自行组织的各类考试结果;严禁提前组织招生,变相“掐尖”选生源;严禁公办学校与民办学校混合招生、混合编班;严禁以高额物质奖励、虚假宣传等不正当手段招揽生源;严禁任何学校收取或变相收取与入学挂钩的“捐资助学款”;严禁义务教育阶段学校以各类竞赛证书、学科竞赛成绩或考级证明等作为招生依据;严禁义务教育阶段学校设立任何名义的重点班、快慢班;严禁初高中学校对学生进行中高考成绩排名、宣传中高考状元和升学率,教育行政部门也不得对学校中高考情况进行排名,以及向学校提供非本校的中高考成绩数据;严禁出现人籍分离、空挂学籍、学籍造假等现象,不得为违规跨区域招收的学生和违规转学学生办理学籍转接。
(四)规范学生学籍管理。各校要严格执行《江西省中小学生学籍管理办法(修订)》(赣教规字〔2022〕8 号),在每学期开学后定期核查学生入学、返学情况,规范办理学籍异动、流转等业务,确保人籍一致。
(五)开展招生工作专项治理。开展义务教育阶段学校阳光招生专项治理工作,坚决整治 “ 暗箱操作”“掐尖招生”等现象,严肃查处各类跟招生入学挂钩、关联的收费行为。健全违规招生查处和责任追究机制,对于有令不行、有禁不止、擅自违反规定自作主张,自主招生,违规招生和接收借读生的学校和个人,进行追责问责,确保招生入学工作平稳有序。
本方案解释权归县教育局教育股,咨询电话7222719。
附件:
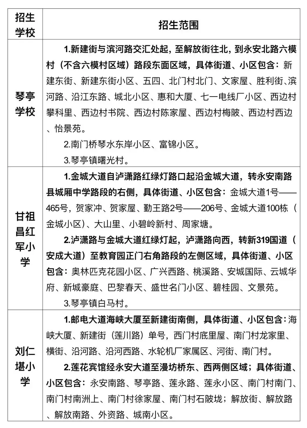
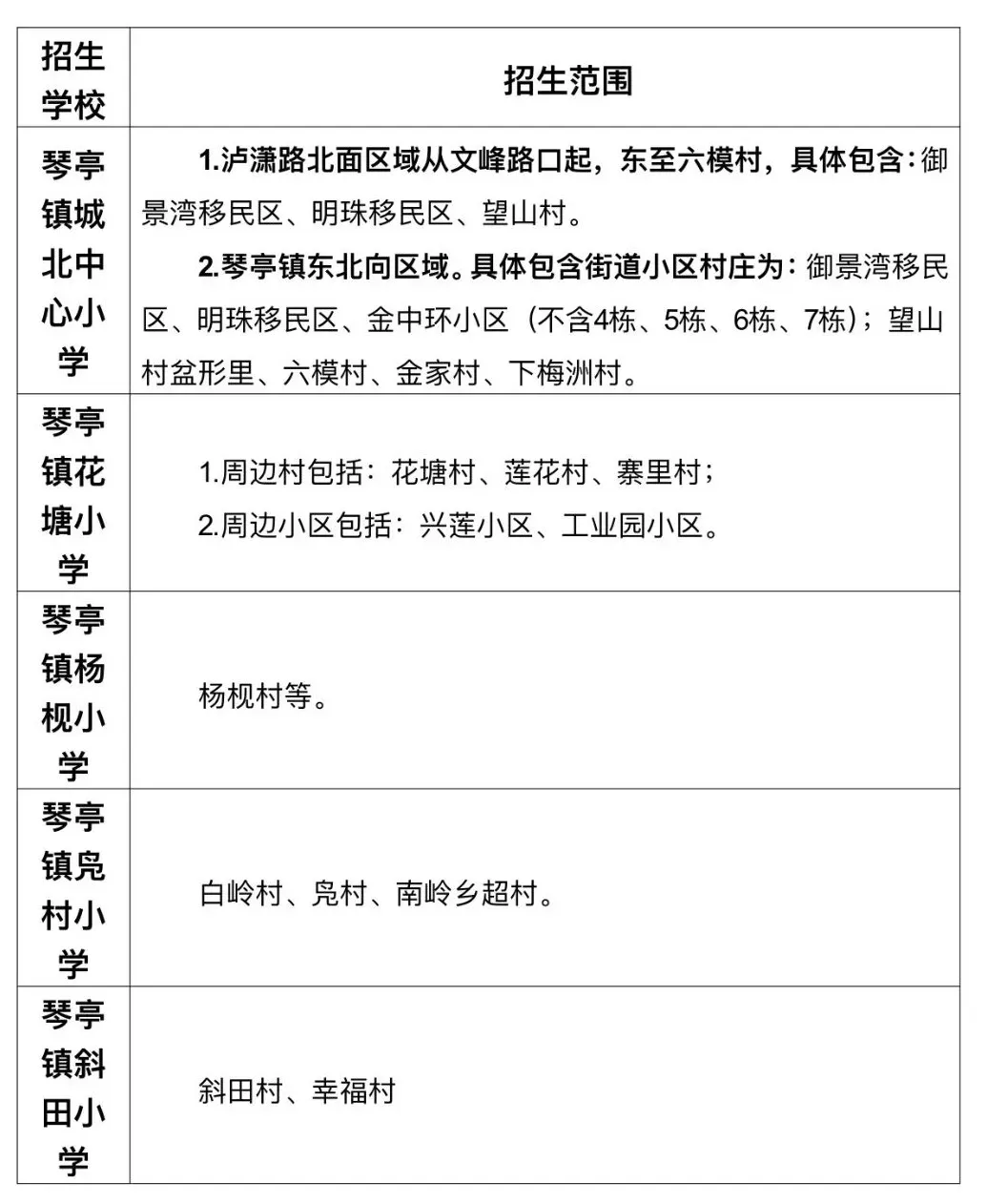
1.莲花县城区学校划片范围一览表
2.莲花县城区学校划片范围示意图
3.莲花县城区学校招生各批次生源认定验审材料
附件1:



附件2:莲花县城区学校划片范围示意图

附件3:

来源:湘东教育 莲花教育