


来源:赣州发布
家长们注意啦!
6月3日
章贡区小学招生工作通知发布
通知对学区划分、招生入学对象、
学位申报材料、日程安排等事宜
作了明确规定
快看看有没有你关心的信息
↓↓↓
关于做好2024年章贡区小学
招生工作的通知
局各股室、直属各单位,各中小学:
为做好2024年小学招生入学工作,根据《教育部办公厅关于开展义务教育阳光招生专项行动(2024)的通知》(教基厅函〔2024〕11号)、《江西省义务教育阳光招生专项行动(2024)实施方案》(赣教基字〔2024〕12号)、《江西省普通中小学办学基本规范》(赣教办〔2022〕18号)、《赣州市章贡区小学招生工作实施办法》(区教体字〔2020〕12号)文件要求,结合我区实际情况,现就2024年小学招生入学工作有关事宜通知如下。
一、工作目标
按照“完善制度、平稳有序”的总体思路,坚持招生政策的严肃性和连续性,完善招生制度,依法开展小学招生入学工作,确保符合入学条件的适龄儿童全部入学就读。规范招生行为,确保招生过程公平公正公开,有效控制大班额,实现规范、阳光、平安招生,健全公平入学长效机制,进一步提升人民群众教育满意度。
二、工作安排
(一)招生入学对象
1.符合2024年秋季小学一年级入学条件且年满6周岁(2018年8月31日及以前出生),并在全国中小学生学籍信息管理系统没有学籍信息的章贡区户籍适龄儿童。
2.符合2024年秋季小学一年级入学条件且年满6周岁(2018年8月31日及以前出生),并在全国中小学生学籍信息管理系统没有学籍信息的持章贡区有效居住证的外来人员随迁适龄子女。
(二)学位申报材料
1.章贡区户籍适龄儿童
(1)适龄儿童父母(或其他法定监护人)的身份证、户口簿及适龄儿童的户口簿;
(2)适龄儿童父母(或其他法定监护人)的房屋产权证(不动产登记证、或房管部门备案的购房合同、保障性住房的租赁合同等房屋权属证明材料;未办理不动产登记证的公寓楼,可提供房屋产权证和土地使用权证);
(3)适龄儿童的出生医学证明。
2.外来人员随迁适龄子女
(1)随迁适龄子女及其父母(或其他法定监护人)的原籍户口簿;
(2)由章贡区公安部门核发的入学当年8月31日(含8月31日)前有效居住证;
(3)适龄儿童的出生医学证明。
(三)招生录取顺序
公办小学将按照“章贡区户籍‘三个一致’→章贡区户籍空挂户、搭户、集体户、章贡区户籍其他情况→持有效居住证的外来人员随迁子女”的顺序依次招生录取。若学位不足,则由区教体局统筹调剂到有学位的学校就读。(章贡区户籍“三个一致”指适龄儿童户口与父母或其他法定监护人户口一致并单独立户且户主为其父母或其他法定监护人,适龄儿童及其父母或其他法定监护人户口地址和家庭实际住址一致,房屋产权所有人或保障性住房使用权人为其父母或其他法定监护人。)
(四)时间安排
1.6月初公布招生办法。各类生源安置办法可查询《赣州市章贡区小学招生工作实施办法》(区教体字〔2020〕12号)。
2.6月11日至7月5日,家长可通过三种方式网上进行一年级新生学位申请:一是微信扫描学位申请二维码登录;二是登录“章贡区义务教育入学学位申请平台”网址;三是通过“支付宝”APP的“赣服通”小程序登录“学位申请平台”(详见附件1)。招生报名不分先后,只需在期限内完成学位申请即可,录取结果与报名先后顺序无关。学校根据家长提供的资料原则上在5个工作日内完成初步审核,家长可适时登录平台查询进度,若有疑问,在工作时间(工作日的上午8:30-12:00,下午14:30-17:30)拨打学校招生咨询电话(见附件4)。符合入学政策但未按时完成网上预报名登记的,可在8月22日至23日携相关资料前往赣州市大公路第二小学(大公路29号)进行现场补报名。
3.7月中旬前,各校根据本校招生工作实际,对存疑资料完成线下审核。
4.7月中旬,拟组织区属民办小学新生入学公开摇号并确认新生入学名单。
5.7月底之前,区教体局联合公安部门、住建部门等审验存疑的户籍、住房、居住证等信息。
6.8月上旬,各学校公布章贡区户籍新生入学名单。
7.8月中下旬,进行外来人员随迁子女入学统筹安置。若申请入学的外来人员随迁子女数小于可安置学位数时,由学校直接录取;若申请入学的外来人员随迁子女数大于可安置学位数时,则采取摇号或调剂方式录取。(需要摇号的学校公示外来人员随迁子女新生入学公开摇号方案并组织公开摇号。参加学校摇号未被录取的外来人员随迁子女,最终由区教体局统筹安置到其他有学位的学校。)
8.8月22日至23日,在赣州市大公路第二小学(大公路29号)统筹安置符合入学政策但未及时预报名的适龄儿童入学。
9.8月29日前,各学校完成分班并公布公示一年级新生分班名单。
10.8月30日至31日,新生入学报名。
三、工作要求
1.大力推进“阳光招生”。各校要严格规范招生行为,遵守中小学招生入学“十项严禁”规定,做到公平公正公开。要成立招生工作领导小组,校长任组长,招生过程中重大、疑难问题要由招生工作领导小组集体研究决定。要通过本校微信公众号等网络平台、学校信息公示栏等多种渠道,及时公开招生的相关信息,招生结束后要在学校网站和校门口等向社会公布新生录取名单,接受社会监督。招生简章和宣传资料必须提前报审,未经区教体局审核的宣传资料一律不得对外发布。要主动向社会公开咨询电话和监督举报电话,安排专人接访,及时妥善答疑释惑,做好宣传疏导。
2.进一步强化学籍管理。各校必须严格按照上级教育部门学籍管理有关规定,确保“人籍一致、籍随人走”。不得为未通过统一录取、违规招收的学生注册学籍,不得为不符合条件的学生办理转学手续,不得接收无本校学籍学生就读。新生办理入学手续后,要为其建立学籍,通过电子学籍系统申请学籍号。注册学籍的学生名单要与录取名单一致,不得变相替换。学籍在本校的学生未按时报到注册,学校要主动联系学生家长,按有关要求妥善处理。残疾程度较重、无法进入学校学习的特殊学生,由承担送教上门的学校建立学籍。
3.保障特殊群体接受义务教育。各校要切实保障适龄残疾儿童平等接受义务教育,合理安置适龄残疾儿童入学。章贡区户籍适龄听障、智障儿童少年无法在普通学校正常随班就读的,可报名就读赣州市特殊教育学校。轻度的智障、视力残疾和听力残疾的适龄儿童可选择到学区学校随班就读,确保每一个适龄特殊儿童接受义务教育。保障外来人员随迁子女入学,落实和完善以居住证为主要依据的随迁子女义务教育入学政策,按照“分区域自主报名、随机派位、统筹调剂”相结合的原则安置入学。落实优抚对象等子女入学政策,对符合条件的现役军人子女、引进的高层次人才子女及其他符合条件的优待对象,区教体局将积极落实国家、省、市、区有关教育优待政策,妥善安排入学。
4.实行“公民办”同步招生。民办义务教育学校招生纳入统一管理,继续实行超计划电脑随机录取。不得以面试、测评等名义选拔学生,优先满足区域内章贡区户籍学生入学需求。公民办学校同步招生,不得提前招生、掐尖招生、变相违规招生,不得通过设置奖金等方式违规争抢生源。不得以任何形式干扰破坏招生秩序。若有严重招生违规行为,则给予削减下一年招生计划、停止当年招生和直到吊销办学许可证等处理。
5.继续做好“长幼随学”服务。各校要落实《章贡区义务教育阶段“长幼随学”实施办法(试行)》相关要求,根据学位供需情况,尽力为有需求的多孩子女家庭做好服务。一年级新生家长在预报名期间(6月11日至7月5日)向户口所在地学校或居住证所在片区学校提出申请,按照学校通知提供相关资料。未及时申请的,在8月22日至23日到赣州市大公路第二小学(大公路29号)向户口所在地学校或居住证所在片区学校窗口提出申请。学校收集汇总申请材料后,由区教体局招生部门结合全区学位情况进行统筹安置。
6.严肃招生工作纪律。各校要严格执行普通中小学招生“十项禁令”。严禁义务教育非政策性择校,严禁以任何理由拒收学区内符合条件的适龄儿童。严禁以任何形式选拔生源。实行阳光编班,确保班级人数均衡、男女比例均衡、师资配备均衡、生源类型均衡。严禁举办以特长班、特色班、快慢班、尖子班、兴趣班和“奥赛”班、国际班等名义的变相重点班。严禁违规办理转学,严禁招收借读生(旁听生)。各校一年级班额原则上控制在45人以内,不得劝退或变相劝退已录取的学生。要规范新生信息采集管理,按材料非必要不提供、信息非必要不采集原则,不得擅自要求家长提供其他与招生入学不相关的材料。要严格审核相关材料的真实性,对提交假户籍、假证明等弄虚作假行为的,一经发现,进行清退,涉及违法的,移送司法机关处理。
7.做好控辍保学。各校要联合属地镇、街严格落实学生失学辍学报告制度,切实履行义务教育控辍保学的法定职责,认真落实联控联保工作机制,建立和完善失学辍学适龄儿童工作台账,加强对失学适龄儿童的教育关爱,对父母或者其他法定监护人无正当理由未送适龄儿童入学接受义务教育或造成失学的依法追究法律责任,确保所有适龄儿童平等接受义务教育,应入尽入、应保尽保。
四、相关附件
附件:1.小学一年级新生学位申请注册登记方式.doc
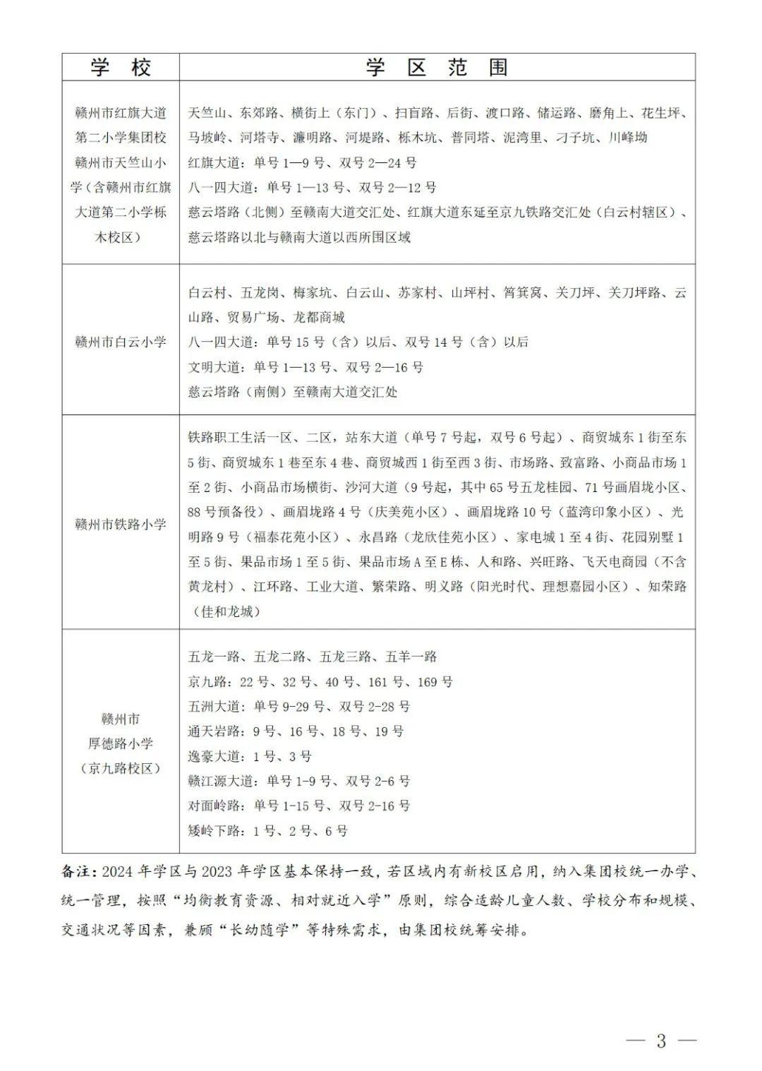
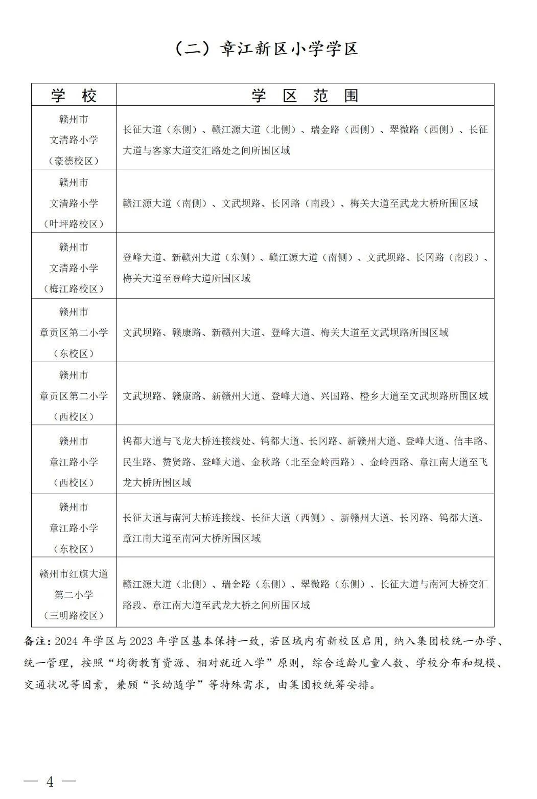
2.2024年章贡区小学学区划分一览表






3.2024年章贡区外来人员随迁子女接收学校


4.章贡区小学招生政策咨询电话

赣州市章贡区教育体育局
2024年6月3日