


来源:大江网-《赣商》杂志
记者谢奀国实习记者张钰盈报道
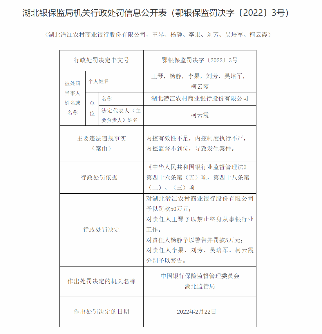
近日,湖北银保监局发布的行政处罚信息显示,湖北潜江农村商业银行股份有限公司(以下简称“湖北潜江农商行”),因内控有效性不足、内控制度执行不严、内控监督不到位导致案件发生,被处以50万元罚款。同时,六位相关责任人被罚。

其中,相关责任人王琴被终身禁业;杨静被予以警告并被罚款5万元;其余4位相关责任人李果、刘芳、吴培军、柯云霞均被给予警告处罚。
公开资料显示,湖北潜江农商行前身为潜江市农村信用合作联社,于2011年改制为湖北潜江农村商业银行股份有限公司。截至2020年末,湖北潜江农商行注册资本为5.60亿元,下设35家营业网点,覆盖潜江市及下辖乡镇。
此次收到的罚单,是湖北潜江农商行自2011年改制以来收到的第一张罚单。此外,此番被罚的相关责任人柯云霞是湖北潜江农商行现任董事长。
据前相关业内人士表示,金融高管每隔一段时间会对金融机构内部的管理流程、企业文化做出一些调整,从而出现新的变化、新的要求。从目前的财报数据来看,湖北潜江农商行的内部调整并未给该行带来预期的收益。
数据显示,湖北潜江农商行2020年总资产197.432亿元,同比增长15.6%,总负债188.354亿元,同比增长16.3%。与此同时,该行在2020年还面临着营收、净利双双下滑的境况。截至2020年末,湖北潜江农商行实现营业收入3.8亿元,同比减少15.42%;实现净利润0.73亿元,同比减少31.63%。
值得关注的是,近年来湖北潜江农商行的资产质量也面临一定的下行压力。财报显示,自2018年至2020年,该行的不良贷款余额分别为1.28亿元、2.07亿元、2.84亿元,呈现连年增长的态势;不良贷款率分别为1.7%、2.36%、2.84%,呈现连续上升的趋势;拨备覆盖率分别为438.11%、212.97%、206.317%,呈现不断下滑的趋势。

对于湖北潜江农商行的资产质量下滑的原因,联合资信发布的《湖北潜江农商行2021年跟踪评级报告》指出,该行的不良贷款主要集中于建筑业以及住宿和餐饮业,是由于前期受疫情影响停业所致。考虑到在2020年延期还本付息等政策下,不良贷款规模仍增长较多,加之关注类贷款占比较高,未来湖北潜江农商行资产质量仍存在进一步下行的压力。
本文由《赣商》杂志旗下新媒体·洞见财经原创出品,未经许可,请勿转载。线索征集热线:13257094128。