


来源:大江网-《赣商》杂志
记者谢奀国实习记者张帅旗报道
2月18日,据长春市纪委官方公众号“廉洁长春”发布的消息,吉林银行总行信贷与投资评审部原总经理陈洪波涉嫌严重违纪违法,经吉林省纪委监委指定,接受长春市九台区纪委监委纪律审查和监察调查。
此外,吉林银行延边分行(下称延边分行)原纪委书记王志刚涉嫌严重违纪违法,经吉林省纪委监委指定,目前正接受长春市二道区纪委监委纪律审查和监察调查。
公开信息显示,王志刚在延边分行任职期间,该行不仅因涉贷违规被处以罚款,而且曾被列入经营异常企业名单。
值得一提的是,此前吉林银行原董事长和三名副行长先后因严重违纪违法被双开。
记者就高管被查问题联系了吉林银行,但吉林银行相关工作人员以没有此类权限为由,拒绝了采访。
涉嫌严重违纪违法被查二人均任职多年
公开资料显示,陈洪波,出生于1974年,辽宁省新宾满族自治县人,30岁加入中国共产党,博士学历。2010年8月,开始在吉林银行长春一汽支行任职副行长;2014年1月,任吉林银行长春一汽支行副行长(主持工作)、党总支副书记;五个月后转任吉林银行长春一汽支行行长、党总支书记;2015年3月,任吉林银行长春分行公司银行部总经理;2015年7月,任吉林银行公司银行部副总经理;2016年2月,任吉林银行公司银行部副总经理(主持工作);2018年1月,任吉林银行公司银行部总经理;2019年12月,任吉林银行总行信贷与投资评审部总经理;2022年2月,被免去吉林银行总行信贷与投资评审部总经理职位,因涉嫌违纪违法接受长春市九台区纪委监委纪律审查和监察调查。
王志刚,出生于1973年,吉林省吉林市人,1994年7月参加工作,24岁加入中国共产党,硕士研究生学历。2003年4月,任吉林市商业银行采购中心副主任;2003年8月,任吉林市商业银行科技开发部经理、个人金融部副经理;2006年7月,任吉林市商业银行信用卡部副总经理;2007年12月,任吉林银行吉林分行信用卡部副总经理;2008年5月,任吉林银行吉林分行社区银行部副总经理;2014年5月,任吉林银行吉林分行综合管理部副总经理;2015年7月,任吉林银行零售银行部总经理助理;2016年9月,任吉林银行零售银行部副总经理;2019年12月,任吉林银行总行个人金融部副总经理;2020年3月,任吉林银行延边分行党委副书记、纪委书记;2021年10月,调回吉林银行总行巡察工作办公室。2022年2月涉嫌严重违纪违法,经吉林省纪委监委指定,目前正接受长春市二道区纪委监委纪律审查和监察调查。
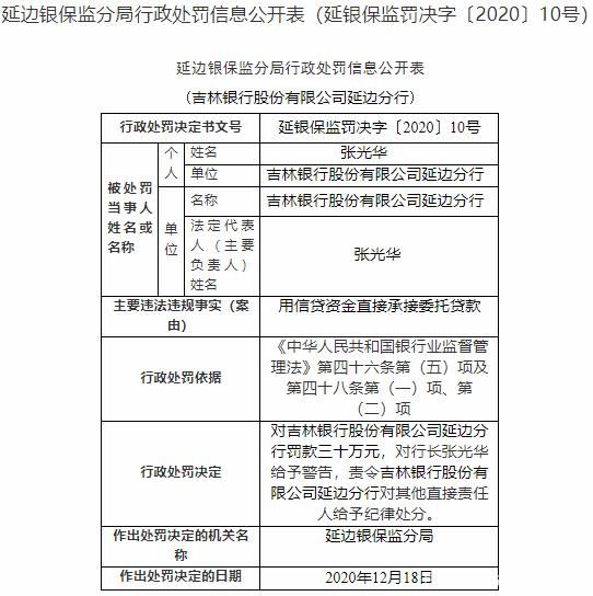
值得一提的是,据银保监会2020年12月22日发布的处罚通告,在王志刚担任延边分行党委副书记、纪委书记期间,该行因用信贷资金直接承接委托贷款被处以罚款三十万元;2021年7月,延边分行因未按时披露定期报告被列入经营异常企业名单。

目前陈洪波及王志刚违纪违法详情尚未公布,二人正分别接受长春市九台区纪委监委及长春市二道区纪委监委的纪律审查和监察调查。记者将持续关注后续发展。
曾有多名高管被双开
据记者不完全统计,在此次高管“落马”风波前,吉林银行有多名高管被双开。
具体来看,2019年7月,吉林银行原党委委员、副行长王安华因收受贿赂、违规参与营利性活动等不法行为,被处以双开处分;2020年11月,吉林银行原党委书记、董事长张宝祥因参与赌博、为他人谋取利益并收受财物等不法行为,被处以双开处分并依法移送监察机关审查起诉;2020年12月,吉林银行原党委委员、副行长杨盛忠,因非法骗取公共财物等不法行为,被处以双开处分并依法移送监察机关审查起诉。
此外,2021年4月,吉林银行原副行长邰戈也因收受贿赂,滥用职权等不法行为,被处以双开处分并依法移送监察机关审查起诉。
吉林银行于2007年10月在原长春市商业银行的基础上重组设立。记者注意到,2014年至2019年,吉林银行的贪腐现象未被整治时,该行的不良贷款余额增幅高达622.41%。拨备覆盖率由287.82%降至154.93%。值得注意的是,截至2019年末、2020年6月末,该行拨备覆盖率曾两度跌破监管限制(120%),分别为102.44%和105.61。

随着多名腐败高管相继落马,在相对廉洁的环境下,吉林银行的经营状况发生了由劣转优的转变。
截至2021年6月末,吉林银行资产总额达4393.91亿元,比去年年初增加192.71亿元,增长4.59%。
经营效益方面,2021上半年,吉林银行实现营业收入53.94亿元,较2020年同期的54.44亿元减少了0.92%;归属母公司净利润9.6亿元,较2020同期的7.96亿元,增长了1.39%。
资产质量方面,报告期末,吉林银行不良贷款率为1.79%,拨备覆盖率为154.93%。
资本充足水平方面,资本充足率和核心一级资本充足率分别为11.59%和10.68%。
本文由《赣商》杂志旗下新媒体·洞见财经原创出品,未经许可,请勿转载。线索征集热线:13257094128。