


3月4日,江西南昌20岁的李同学将迎来人生第一次诉讼,她诉江西省教育考试院不履行法定职责案将于当天上午在南昌铁路运输法院开庭审理。

▲法院传票。受访人供图
2020年,李同学参加北京舞蹈学院(以下简称“北舞”)编导专业考试取得全国女生第二名的成绩,其文化课成绩(301分)高于北舞自划线(285分),但因未过江西省舞蹈学类文化录取控制分数线(347分,以下简称“省控线”),不符合该省投档录取条件,未予以投档。
李同学认为,依据教育部规定以及北舞招生章程之规定,自己专业达标、文化成绩高于自划线,理应被录取,但却因江西省考试院相关规定导致“大学梦”落空。于是,她将江西省教育考试院告上法庭,并请求法院确认被告对其不予调档的行政行为违法,纠正违法行为并公开赔礼道歉,象征性索赔1元。
对此,江西省教育考试院辩称,其不将李同学档案投递至北京舞蹈学院的行为并无不妥,因为教育部相关文件显示,自划线原则上不得低于生源省份艺术类同科类本科专业录取控制分数线。“本案中,之所以造成北京舞蹈学院舞蹈编导专业文化成绩自划线比江西省舞蹈学类文化录取控制分数线低了许多,是因为北京舞蹈学院没有充分研究各省的考试招生方案,而非本省招生规定违法。”
两项成绩均超标却因未过省控线落榜
20岁女生起诉省教育考试院
李同学毕业于上海戏剧学院附属舞蹈学校。3月1日,她告诉红星新闻记者,之所以坚持提起诉讼,“是想为江西省将来的艺考学子争取公平。”
2020年,李同学先后参加了北舞自招的舞蹈编导初试、复试,成绩显示为“全国女生第二名”。

▲李同学相关校考成绩。受访人供图
北舞2020年本科招生简章显示,该校舞蹈编导专业拟招生36人。其中,招生简章“录取”一项显示,舞蹈编导专业:此专业合格的考生,高考文化课成绩达到该校自划线(自主划定文化录取分数线)后,按照专业考试名次排队,择优录取。

▲北舞相关文件
而李同学的高考文化课成绩总分为301分,北舞的自划线为285分。

▲北舞相关文件
虽然两项成绩均超标,但李同学仍忐忑难安,因为江西省2020年舞蹈学类文化录取控制分数线为347分,按照江西省教育考试院相关文件规定,没有过该省“省控线”,她极有可能不会被投档。
李同学告诉红星新闻记者,她了解到,以前也有过与她情况类似的考生,但成功被录取了。她咨询江西省教育考试院,也未得到准确的说法。最终,她坚持填报了北舞的志愿,认为“还有一丝希望”。
不过,数日后她却接到北舞招生办电话,“他们问我有没有填报北舞,我说填了啊,他们回答说没看到。”李同学的父母找到江西省考试院,才得知因为李同学文化分没有过江西“省控线”,所以没有被投档,数度交涉无果后,李同学选择提起行政诉讼。
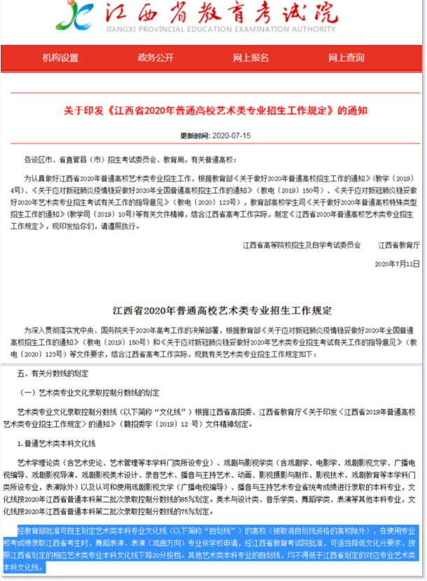
《江西省2020年普通高校艺术类专业招生工作规定》五、(一)、1项显示,经教育部批准可自主划定艺术类本科专业文化线(以下简称“自划线”)的高校(被取消自划线资格的高校除外),在使用专业校考成绩录取江西省考生时,舞蹈表演、表演(戏曲方向)专业依学校申请,经江西省教育考试院批准,可适当降低文化分要求,按照江西省划定的相应艺术类专业本科文化线下降20分投档。其他艺术类本科专业的自划线,均不得低于江西省划定的对应专业艺术类本科文化线。

▲江西省教育考试院相关文件(部分截图)
李同学诉称,根据教育部教学司【2019】10号《关于做好2020年普通高校特殊类型招生工作的通知》,2020年普通高校特殊类型招生工作要继续执行《教育部办公厅关于做好2019年普通高等学校部分特殊类型招生工作的通知》,“该通知中的《2019年普通高等学校部分特殊类型招生基本要求》对高校划定自划线提出了要求,即‘继续试点不编制分省分专业招生计划、面向省级统考合格生源可组织专业校考(包括美术学类、设计学类专业)、高校划定高考文化课成绩录取控制分数线(以下简称自划线),其他事项均执行教育部统一要求。
对于实行高考综合改革省份,以及高考考试科目、成绩呈现方式特殊的省份,高校要单独明确相关要求;录取时应在本校网站公布高考文化课成绩自划线,自划线原则上不得低于生源省份艺术类同科类本科专业录取控制分数线,艺术学理论类、戏剧学、戏剧影视文学、电影学、广播电视编导、戏剧影视导演、播音与主持艺术及设计学类等专业应提高要求,舞蹈表演、表演(戏曲方向)专业可适当降低要求。’”

▲教育部相关文件(部分截图),附件文件中对相关高校划定自划线提出了要求
“教育部规定‘高校自划线不得低于生源地省控线’的前提是‘实行高考综合改革省份,以及高考考试科目、成绩呈现方式特殊的省份’,但江西省并不是高考综合改革省份,却作出这样的规定,我们认为其曲解了教育部的意思。”李同学称。
李同学称,根据上述规定,北京舞蹈学院是经教育部授权自主划定分数线的院校,其招生章程经过了教育主管部门的备案和核准。“如果江西省教育考试院认为北京舞蹈学院的自划线违反了教育部的规定,应当向教育部提出,而无权设置新的分数线否定教育部的自划线制度。”
据此,李同学认为,江西省教育考试院的相关规定违背教育部前述规定,理应确认其违法,并纠正违法行为。
考试院辩称不予投档合法合规
“学校未充分研究各省招生政策”
李同学的代理律师、广东卓建律师事务所律师胡杰向记者解释,北京舞蹈学院是经教育部《关于做好2020年普通高校特殊类型招生工作的通知》的授权自主划定分数线的院校,江西省教育考试院作为省级教育考试部门发布的政策实质上否定了自划线制度。
“我们认为,北舞划定自划线行为来自教育部授权,其效力远高于江西省教育考试院出台的政策性文件。在法律上,江西省教育考试院文件违反了教育部的规章制度,相应的行政行为应当予以撤销。”胡杰律师称。
胡杰律师进一步解释道,“无论北京舞蹈学院最终确定自划线的分数是多少,给予某项专业降低多少分的要求,都是教育部与北京舞蹈学院之间授权与被授权的关系,以及教育部对自划线核准与被核准的关系,北京舞蹈学院按照教育部的规定自主划定的自划线具有法律效力和对被告(即江西省教育考试院)的约束力。”
胡杰律师透露,日前,其收到了江西省教育考试院寄来的行政答辩状。答辩状显示,江西省教育考试院称,其对李同学不予投档的行政行为合法合规,“被答辩人未达到2020年江西省舞蹈学类文化录取控制分数线,考试院不将其档案投递至北京舞蹈学院的行为并无不妥。”

▲江西省教育考试院行政答辩状所载相关内容。受访人供图
答辩状中,江西省教育考试院否定了其招生政策有关规定与上位法、上级部门规定相冲突的说法。
其解释称,从教育部授予部分独立设置艺术院校自划线权力的目的而言,能够自主划定专业录取分数线的院校均是相关专业内最为优秀的、实力最强的几所院校,其目的是为了在招生工作中能够录取到专业最优秀的学员。教育部亦规定上述学校要认真研究各省 (区、市) 考试招生方案,按照科学、合理、公平、公正的原则,严谨、规范制订本校招生章程,自划线原则上不得低于生源省份艺术类同科类本科专业录取控制分数线。“本案中,之所以造成北京舞蹈学院舞蹈编导专业文化成绩自划线比江西省舞蹈学类文化录取控制分数线低了许多,是因为北京舞蹈学院没有充分研究各省的考试招生方案,而非本省招生规定违法。”

▲江西省教育考试院行政答辩状所载相关内容。受访人供图
江西省教育考试院还称,从招生录取工作公平公正原则而言,该省所制定的招生工作规定不是也不能仅仅面向某一所院校、某一个考生,而是在坚持招生工作公平公正的情况下,面向全国所有院校、本省所有考生制定。“若因为某个院校工作的失误,导致考生符合报考院校的录取条件,却不符合本省投档录取条件,便因此认为本省所制定的招生规定违法,显然是不合理的。”
红星新闻记者 李文滔